Unveiling the Role of Smooth Muscle Cells in COVID-19 Vascular Pathology

Like

Share this post

Choose a social network to share with, or copy the URL to share elsewhere

This is a representation of how your post may appear on social media. The actual post will vary between social networks

The emergence of COVID-19 significantly disrupted global society, including the scientific research enterprise. In response to this enormous challenge, our group felt it necessary to shift our focus immediately toward understanding the virus causing the disease, SARS-CoV-2. Dr. Alexsia Richards, a virologist in the lab of Rudolf Jaenisch at the Massachusetts Institute of Technology and the Whitehead Institute for Biomedical Research, spearheaded these efforts by redirecting her research aimed at modeling flavivirus neuroinvasion using human pluripotent stem cells (hPSCs) to studying this new virus (SARS-CoV-2), including its tropism and pathology mechanisms with all the cellular tools available in the lab. Also at this time, Dr. Andrew Khalil, a biomedical engineer, had been working between the Jaenisch lab and David Mooney’s group at Harvard and The Wyss Institute for Biologically Inspired Engineering to develop advanced tissue models from hPSCs for studying immunoregulation and metabolism. As part of his efforts, he had recently developed protocols for deriving hPSC-vascular cells under defined and serum-free conditions, a necessary component of his research. Recognizing the severe vascular complications observed in early COVID-19 patients, the two began a collaboration to investigate the cellular mechanisms underlying these pathologies in hPSC-derived vascular model systems.

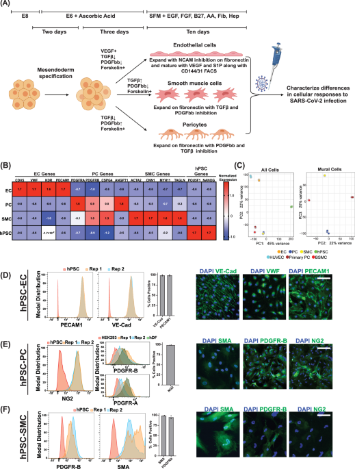
To investigate the role of SARS-CoV-2 infection in observed patient vasculopathy, the two continued the development and validation of Dr. Khalil’s stepwise, serum-free protocol to generate and maintain high-purity populations of endothelial cells (ECs), pericytes (PCs), and smooth muscle cells (SMCs)—the cells that comprise the vasculature—from hPSCs. A critical element was developing a single common and defined medium that would allow them to isolate the effects of culture conditions from the cellular responses to SARS-CoV-2 and thus ensure any observed differences were attributable to the infection itself. Under these controlled conditions, they systematically performed individual and paracrine-mimicking infection studies to parse out each vascular cell’s distinct response to SARS-CoV-2 infection and their possible contributions to the adverse vascular outcomes observed in patients. In this study, detailed in [LINK], the authors principally revealed that SARS-CoV-2 has a preferential tropism for mural cell populations over ECs, suggesting that the virus may primarily target these perivascular cells in patients.

As part of their findings, the authors first demonstrated SMCs’ robust viral replication and the release of new infectious particles, while ECs did not. Further analysis indicated that factors secreted by infected SMCs induced inflammatory responses and prothrombotic signaling in neighboring ECs, contributing to endothelial dysfunction. Excitingly, this paracrine effect produced EC responses that mirrored some biomarkers observed in patients who experienced or were at high risk for thromboembolic events and vascular pathology reported in severe cases of COVID-19. Overall, the study’s findings suggest that targeting the paracrine interactions between infected SMCs and ECs could offer new therapeutic avenues to mitigate the vascular complications associated with viral infections like COVID-19. By creating a tractable platform that enables understanding of the mechanisms driving endothelial dysfunction in infectious disease, the scientists believe their system could also be used to develop strategies to prevent or reduce the incidence of thromboembolic events in affected patients in future unprecedented events.

In the study, Drs. Khalil and Richards faced the challenges of rapidly adapting their research focus amidst the constraints imposed by the pandemic and balancing these efforts against the urgency of contributing to the global understanding of SARS-CoV-2 pathogenesis. This effort required the two to leverage their collective expertise and collaborate effectively across disciplines and culminated in the development of a physiologically relevant in vitro human model system to study the cellular mechanisms at play in the vascular pathogenesis associated with SARS-CoV-2 infection. In reflecting on this work, the authors fundamentally believe this effort helps demonstrate the significance of interdisciplinary collaboration, where integrating virology, stem cell biology, and biomedical engineering was instrumental in overcoming these hurdles and advancing our investigation into the vascular implications of SARS-CoV-2 infection. Moreover, the adaptability, capacity to pivot, and ability to apply their and countless others’ collective skills and expertise required to address emergent health crises and respond to a global pandemic underscores the resilience and dedication of the research community. The pair hopes their study not only enhances the understanding of COVID-19 pathogenesis but also paves the way for future research targeting vascular complications in viral infections, inspiring and guiding future studies in the field.

Please sign in or register for FREE

If you are a registered user on Research Communities by Springer Nature, please sign in

Follow the Topic

Virology
Life Sciences > Biological Sciences > Microbiology > Virology
Induced pluripotent stem cells
Life Sciences > Health Sciences > Biomedical Research > Stem Cell Biology > Multipotent Stem Cells > Induced pluripotent stem cells
SARS-CoV-2
Life Sciences > Biological Sciences > Microbiology > Virology > Virus > SARS Virus > SARS-CoV-2
COVID19
Life Sciences > Biological Sciences > Microbiology > Medical Microbiology > Infectious Diseases > COVID19

Related Collections

With Collections, you can get published faster and increase your visibility.

Women's Health

A selection of recent articles that highlight issues relevant to the treatment of neurological and psychiatric disorders in women.

Publishing Model: Hybrid

Deadline: Ongoing

Biosensing

With this cross-journal Collection, the editors of Communications Biology, Nature Biomedical Engineering, Nature Sensors, Nature Communications, and Scientific Reports welcome the submission of primary research Articles focusing on the development of engineered biosensing devices with the potential to be applied in biomedical research and in the management of disease conditions.

Publishing Model: Hybrid

Deadline: Jun 30, 2026