BRAF activation by metabolic stress promotes glycolysis sensitizing NRASQ61-mutated melanomas to targeted therapy
Published in Cancer
Background
Melanoma, the most lethal form of skin cancer, is a very heterogeneous and complex disease. Despite the advances in the field during the last years, durable therapeutic responses are limited and when diagnosed at late stages, it remains a difficult type of cancer to treat. RAS pathway activation is an important event taking place in the development and maintenance of this disease, most commonly through the alteration of BRAF and NRAS genes, which are mutated in 50% and 25% of melanomas respectively1,2. Although activation of these molecules leads to the activation of the RAS pathway, BRAF and NRAS mutant melanomas represent two different clinical and biochemical entities, as they exhibit different signaling patterns and biological responses3. The discovery of BRAFV600E activating mutations in melanoma led to the development of specific BRAF inhibitors that currently, in combination with MEK inhibitors, represent the first line of treatment for BRAF mutant melanomas4. Furthermore, immunotherapy has substantially improved outcomes5-7. However, due to the historic difficulties targeting mutated RAS proteins, there is not a specific line of treatment for NRAS mutant melanomas.
Given the achieved success targeting sustained proliferative signaling and immune evasion in cancer treatment, there is a strong rationale for considering other cancer hallmarks, such as reprogramming energy metabolism, as potential targets for the development of novel therapeutic strategies against melanoma. Increasing evidence shows that oncogene alterations target specific components of metabolic pathways that contribute to this metabolic rewiring. Regarding RAS pathway activation, it has been demonstrated the role of BRAFV600E in metabolic adaptations8-10, however, how NRAS oncogene contributes to metabolic regulation is mostly unknown. Due to the substantial body of evidence supporting the role of metabolic oncogenic reprogramming, understanding the contributions of the NRAS oncogene to melanoma metabolism is essential to delineate new therapeutic strategies against a subset of melanomas without a specific line of treatment.
Findings
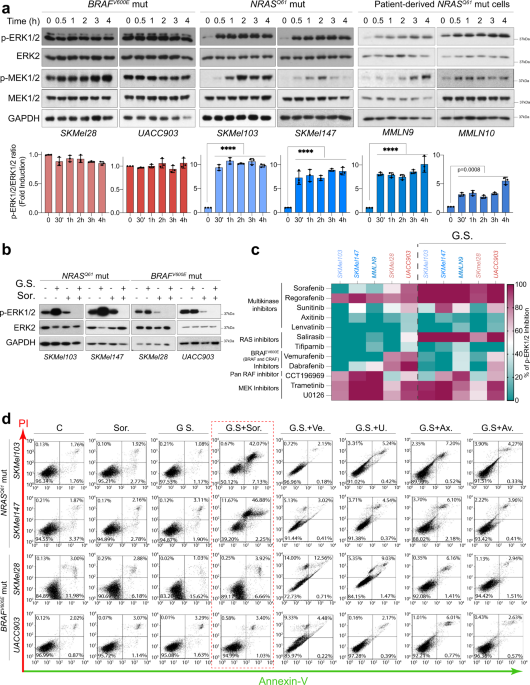
For the development of this work, we have characterized a total of eight melanoma cell lines (four NRAS mutant cell lines and four BRAF mutant cell lines), including patient-derived cells, to establish NRAS mutant cells specific metabolic settings that may be exploited for the development of targeted therapies against this subset of tumors. We have observed that NRAS mutant cells are highly dependent on glucose metabolism and that glucose starvation induces the hyperactivation of the RAS pathway. This hyperactivation results in the sensitization of these cells to sorafenib, a multikinase inhibitor that has been already tested in the clinics (with previous limitations for melanoma treatment) and is currently approved for human use.
Moreover, we have mechanistically described how these cells respond to metabolic stress, mainly through a switch in the used RAF isoform (from CRAF to BRAF), resulting from CRAF inactivation following PKA and AKT activation in response to metabolic stress. We also provide evidence about the role of BRAF in the response to glucose starvation, promoting cell survival and sustaining glucose metabolism through the activation of glycolysis key regulators, specifically through the phosphorylation of PFKFB2/PFKFB3. This phosphorylation results in the activation of PFK1, consequently increasing the glycolytic flux and generating a feedback loop that couples glycolysis and the RAS signaling pathway (Figure 1).

Figure 1. Schematic representation of the proposed mechanism.
Finally, the results observed in vitro have been translated to an in vivo system through the treatment of NRAS mutant melanomas with the combination of 2-deoxy-D-glucose (2-DG), a glycolysis inhibitor, and sorafenib. The two different investigated models, including a patient-derived xenograft (PDX) model, showed a decrease in tumor growth in response to the combined treatment, confirming the sensitization of the tumoral cells and supporting the combination of metabolic stress and sorafenib as an effective therapeutic approach against NRAS mutant melanoma.
Why is this important?
Here, we show that NRAS mutant melanomas display distinct metabolic settings that determine the molecular response to metabolic stress and sensitize these cells to targeted therapy, supporting metabolism targeting as an effective approach for the development of specific therapeutic strategies against certain types of tumors. In the case of NRAS mutant tumors this is especially relevant as these tumors currently lack a specific first line of treatment.
Moreover, we establish a link between glycolysis and the RAS pathway, providing new insights in the regulation of NRAS mutant cells signaling in response to metabolic stress. In fact, we describe a feedback loop regulation mechanism between glycolysis and the RAS signaling pathway by the establishment of key players in the communication between these two pathways.
Finally, we provide evidence for the contribution of the NRAS oncogene to metabolic rewiring and a proof of principle for the treatment of NRAS mutant melanoma with combinations of metabolic stress and sorafenib, repurposing the use of old drugs, thus shortening and simplifying the translation of the proposed treatment to the clinics.
References
- Krauthammer, M. et al. Exome sequencing identifies recurrent mutations in NF1 and RASopathy genes in sun-exposed melanomas. Genet. 47, 996–1002 (2015).
- Pollock, P. M. et al. High frequency of BRAF mutations in nevi. Genet. 33, 19–20 (2003).
- Fedorenko, I. V., Gibney, G. T. & Smalley, K. S. M. NRAS mutant melanoma: Biological behavior and future strategies for therapeutic management. Oncogene 32 3009–3018 (2013).
- Robert, C. et al. Improved Overall Survival in Melanoma with Combined Dabrafenib and Trametinib. Engl. J. Med.372, 30–39 (2015).
- Larkin, J. et al. Combined Nivolumab and Ipilimumab or Monotherapy in Untreated Melanoma. Engl. J. Med. 373, 23–34 (2015).
- Robert, C. et al. Pembrolizumab versus ipilimumab in advanced melanoma (KEYNOTE-006): post-hoc 5-year results from an open-label, multicentre, randomised, controlled, phase 3 study. Lancet Oncol. 20, 1239–1251 (2019).
- Schadendorf, D. et al. Pooled analysis of long-term survival data from phase II and phase III trials of ipilimumab in unresectable or metastatic melanoma. Clin. Oncol. 33, 1889–1894 (2015).
- Haq, R., Fisher, D. E. & Widlund, H. R. Molecular pathways: BRAF induces bioenergetic adaptation by attenuating oxidative phosphorylation. Cancer Res. 20, 2257–2263 (2014).
- Kang, H. B. et al. Metabolic Rewiring by Oncogenic BRAF V600E Links Ketogenesis Pathway to BRAF-MEK1 Signaling. Cell 59, 345–358 (2015).
- Parmenter, T. J. et al. Response of BRAF-mutant melanoma to BRAF inhibition is mediated by a network of transcriptional regulators of glycolysis. Cancer Discov. 4, 423–433 (2014).
Follow the Topic
-
Nature Communications
An open access, multidisciplinary journal dedicated to publishing high-quality research in all areas of the biological, health, physical, chemical and Earth sciences.
Related Collections
With Collections, you can get published faster and increase your visibility.
Women's Health
Publishing Model: Hybrid
Deadline: Ongoing
Advances in neurodegenerative diseases
Publishing Model: Hybrid
Deadline: Mar 24, 2026
Please sign in or register for FREE
If you are a registered user on Research Communities by Springer Nature, please sign in