Canonical ErbB-2 isoform and ErbB-2 variant c located in the nucleus drive triple negative breast cancer growth
Published in Cancer
ErbB-2/HER2, a member of the ErbBs family of receptor tyrosine kinases is a major player in the breast cancer (BC) scenario. ErbB-2 overexpression in the cytoplasmic membrane (MErbB-2) or ERBB2 gene amplification defines an intrinsic BC subtype, namely ErbB-2-enriched (ErbB-2E), for which successful targeted therapies are available [1-3].
Compelling findings, including ours, demonstrated that MErbB-2 migrates to the nucleus (NErbB-2) of ErbB-2E BC cells where it binds promoters/enhancers of target genes and functions as a transcription factor (TF) or as a coactivator to promote BC growth, metastasis and resistance to anti-MErbB-2 therapies [4-12]. Furthermore, our clinical studies revealed a role of NErbB-2 as an independent prognostic factor of poor clinical outcome in ErbB-2E tumors [13].
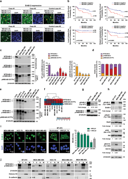
In the course of these clinical studies we unexpectedly found high NErbB-2 expression in tumors which do not express clinically significant levels of receptors for estrogen and progesterone and lack MErbB-2 overexpression/ERBB2 gene amplification, that is, triple negative breast cancers (TNBC). TNBCs are typically high-grade tumors which most frequently develop in young women and are associated with poor prognosis [14]. Gene expression (GE) profile studies in TNBC cohorts revealed that this subtype is indeed a heterogeneous group and defined four different GE profile clusters [15, 16]. Clinical biomarkers and targeted therapies for this disease remain elusive, so chemotherapy has been the standard of care for early and metastatic TNBC [17].
Our serendipitous discovery of NErbB-2 presence in TN tumors generated great interest in the members of our collaborative team composed by basic scientists from our lab and by surgeons, pathologists and oncologists from major hospitals in Argentina and Chile. A young survivor from TNBC, collaborating with us as advocate also most heartily encouraged us to pursue this investigation. We agreed to embrace the challenge and discovered that NErbB-2 correlates with poor prognosis in primary TN tumors, disclosing NErbB-2 as a novel biomarker for TNBC.
Next, our lab team, with the outstanding contributions by María Florencia Chervo, a bright doctoral fellow, sought out to explore the biological significance of NErbB-2 in multiple in vitro and in vivo TNBC models. We found that ErbB-2 is indeed present and functional in the nucleus of human cell lines from all four TNBC subtypes. Our discovery on the presence of an ErbB-2 isoform, distinct from the wild-type (WT) ErbB-2, in TNBC cells led us to study ErbB-2 mRNA alternative splicing events using a PCR-sequencing approach in collaboration with Dr. Petrillo (School of Sciences, University of Buenos Aires), combined with an RNA interference (RNAi) strategy. We found that TNBC cells express either the canonical, WT ErbB-2, encoded by transcript variant 1, or the non-canonical ErbB-2 isoform c, encoded by alternative variant 3, or both. These ErbB-2 isoforms function in the nucleus as transcription factors. Evicting both from the nucleus or silencing isoform c only, blocks TN cell and tumor growth. This reveals not only NErbB-2 canonical and alternative isoforms role as targets of therapy in TNBC, but also isoform c dominant oncogenic potential.
In summary, our discoveries challenge the present scenario of drug development for personalized BC medicine that focuses on wild-type proteins, which conserve the canonical domains and are located in their classical cellular compartments.

Figure 1. Model of nuclear ErbB-2 action governing TNBC growth (taken from Fig. 7 of the paper). TNBC may express at the nucleus either WTErbB-2, encoded by the canonical transcript (T1) or ErbB-2 isoform c, encoded by the alternative ErbB-2 transcript variant 3 (T3), or both. Nuclear ErbB-2 isoforms bind DNA at ErbB-2 response elements (HAS sites) and regulate transcription of Erk5, a kinase mediating nuclear WTErbB-2 and isoform c proliferative effects on TNBC. We propose novel therapeutic strategies: eviction of NErbB-2 in TNBC expressing isoform c and WTErbB-2, or silencing isoform c in TNBC that only displays said isoform.
More information: Dr. Patricia V. Elizalde, Laboratory of Molecular Mechanisms of Carcinogenesis and Molecular Endocrinology, Instituto de Biología y Medicina Experimental IBYME-CONICET. e-mail: patriciaelizalde@ibyme.conicet.gov.ar
References
- Slamon DJ, Godolphin W, Jones LA, Holt JA, Wong SG, Keith DE, et al. Studies of the HER-2/neu proto-oncogene in human breast and ovarian cancer. Science. 1989;244:707-712.
- Henderson IC ,Patek AJ. The relationship between prognostic and predictive factors in the management of breast cancer. Breast Cancer Res.Treat. 1998;52:261-288.
- Ross JS, Slodkowska EA, Symmans WF, Pusztai L, Ravdin PM ,Hortobagyi GN. The HER-2 receptor and breast cancer: ten years of targeted anti-HER-2 therapy and personalized medicine. Oncologist. 2009;14:320-368.
- Li X, Kuang J, Shen Y, Majer MM, Nelson CC, Parsawar K, et al. The atypical histone macroH2A1.2 interacts with HER-2 protein in cancer cells. J.Biol.Chem. 2012;287:23171-23183.
- Wang SC, Lien HC, Xia W, Chen IF, Lo HW, Wang Z, et al. Binding at and transactivation of the COX-2 promoter by nuclear tyrosine kinase receptor ErbB-2. Cancer Cell. 2004;6:251-261.
- Li LY, Chen H, Hsieh YH, Wang YN, Chu HJ, Chen YH, et al. Nuclear ErbB2 enhances translation and cell growth by activating transcription of ribosomal RNA genes. Cancer Res. 2011;71:4269-4279.
- Kim HP, Yoon YK, Kim JW, Han SW, Hur HS, Park J, et al. Lapatinib, a dual EGFR and HER2 tyrosine kinase inhibitor, downregulates thymidylate synthase by inhibiting the nuclear translocation of EGFR and HER2. PLoS.One. 2009;4:e5933.
- Beguelin W, Diaz Flaque MC, Proietti CJ, Cayrol F, Rivas MA, Tkach M, et al. Progesterone receptor induces ErbB-2 nuclear translocation to promote breast cancer growth via a novel transcriptional effect: ErbB-2 function as a coactivator of Stat3. Mol.Cell Biol. 2010;30:5456-5472.
- Cordo Russo RI, Beguelin W, Diaz Flaque MC, Proietti C, Venturutti L, Galigniana NM, et al. Targeting ErbB-2 nuclear localization and function inhibits breast cancer growth and overcomes trastuzumab resistance. Oncogene. 2015;34:3413-3428.
- Diaz Flaque MC, Galigniana NM, Beguelin W, Vicario R, Proietti CJ, Russo RC, et al. Progesterone receptor assembly of a transcriptional complex along with activator protein 1, signal transducer and activator of transcription 3 and ErbB-2 governs breast cancer growth and predicts response to endocrine therapy. Breast Cancer Res. 2013;15:R118.
- Venturutti L, Romero LV, Urtreger AJ, Chervo MF, Cordo Russo RI, Mercogliano MF, et al. Stat3 regulates ErbB-2 expression and co-opts ErbB-2 nuclear function to induce miR-21 expression, PDCD4 downregulation and breast cancer metastasis. Oncogene. 2016;35:2208-2222.
- Diaz Flaque MC, Vicario R, Proietti CJ, Izzo F, Schillaci R ,Elizalde PV. Progestin drives breast cancer growth by inducing p21(CIP1) expression through the assembly of a transcriptional complex among Stat3, progesterone receptor and ErbB-2. Steroids. 2013;78:559-67.
- Schillaci R, Guzman P, Cayrol F, Beguelin W, Diaz Flaque MC, Proietti CJ, et al. Clinical relevance of ErbB-2/HER2 nuclear expression in breast cancer. BMC.Cancer. 2012;12:74.
- Carey L, Winer E, Viale G, Cameron D ,Gianni L. Triple-negative breast cancer: disease entity or title of convenience? Nat.Rev.Clin.Oncol. 2010;7:683-692.
- Lehmann BD, Jovanovic B, Chen X, Estrada MV, Johnson KN, Shyr Y, et al. Refinement of Triple-Negative Breast Cancer Molecular Subtypes: Implications for Neoadjuvant Chemotherapy Selection. PLoS One. 2016;11:e0157368.
- Prat A, Adamo B, Cheang MC, Anders CK, Carey LA ,Perou CM. Molecular characterization of basal-like and non-basal-like triple-negative breast cancer. Oncologist. 2013;18:123-33.
- Garrido-Castro AC, Lin NU ,Polyak K. Insights into Molecular Classifications of Triple-Negative Breast Cancer: Improving Patient Selection for Treatment. Cancer Discov. 2019;9:176-198.
Follow the Topic
-
Oncogene
This journal aims to make substantial advances in our knowledge of processes that contribute to cancer by publishing outstanding research.
Please sign in or register for FREE
If you are a registered user on Research Communities by Springer Nature, please sign in