Collagen promotes anti-PD-1/PD-L1 resistance in cancer through LAIR1-dependent CD8+ T cell exhaustion

Published in Cancer

Like

Share this post

Choose a social network to share with, or copy the URL to share elsewhere

This is a representation of how your post may appear on social media. The actual post will vary between social networks

Immunotherapies that blockade the PD-1/PD-L1 immune checkpoint axis have revolutionized the standard of care for lung cancer patients, demonstrating significant improvements in overall survival unseen in decades. Yet despite these milestones, immunotherapies are still insufficient to elicit durable response in the vast majority (~75%) of lung cancer patients due to innate or acquired resistance mechanisms. To that end, a major priority of our group is to identify the mechanisms of resistance to PD-1/PD-L1 blockade and validate potential combination therapeutic strategies to overcome

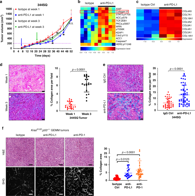
Through the course of our research studying anti-PD-1/PD-L1 resistance in immunocompetent, mutant KrasG12D;p53R172H (KP) lung tumor allografts, we came across an interesting observation: tumors treated at an early time point (1 week post-implantation) showed an initial response to anti-PD-1/PD-L1 before developing resistance, while tumors treated at later time points (e.g., 3 weeks post-implantation) showed no initial response and were resistant from the start of treatment. This temporally dependent resistance phenotype suggested to us that there was a potential unifying mechanism in acquired and innate resistance in our KP models. Integrative analysis of proteomic and RNA profiling data from the acquired resistant tumors previously performed in our published work, we saw a consistent upregulation in collagen expression in resistant tumors. The increase in collagen stood out to us because we knew from our other published work with the same tumor models that intratumoral collagen deposition compounded over time as tumor growth progressed, which promoted metastasis. Additionally, normal fibrotic wound healing processes are known to negatively regulate immune

Next, to explore how collagen modulates the tumor immune microenvironment, we utilized validated LOXL2 knockdown cells and an enzymatic inhibitor of LOXL2 (ellagic acid) from prior studies to suppress intratumoral collagen deposition due to collagen crosslinking. Our immune assessment of tumors with reduced intratumoral collagen due to LOXL2 suppression consistently revealed an increase in total CD8+ T cells and a decrease in TIM-3+ exhausted CD8+ T cells. This finding suggested to us that even though KP tumors express high levels of PD-L1, excess collagen deposition during tumor progression was also suppressing T cell cytotoxicity through a non-redundant receptor. This hypothesis was validated when we combined LOXL2 inhibitor with anti-PD-1/PD-

Despite the promising combination therapy, LOXL2 suppression had to be implemented during the early stages of tumor implantation, otherwise the previously deposited collagen would still suppress CD8+ T cell activity. Because the majority of lung cancer patients present with late stage disease when many tumors already have high levels of collagen, we delved further into the mechanism of how collagen was suppressing T cells to identify potential therapeutic targets to reverse resistance in patients with advanced cancers. Our research led us to the leukocyte-specific collagen receptor, LAIR1, which promoted TIM-3+ T cell exhaustion through SHP-1 signaling. Our in vitro and in vivo experiments validated that inhibition of LAIR1 through LAIR2 overexpression, which binds competitively to the LAIR1 epitope on collagen, or SHP-1 inhibition sensitized resistant tumors to anti-PD-1 even 3 weeks after tumor implantation. These findings validate LAIR1 and SHP-1 as promising therapeutic targets in combination with anti-PD-1. Moreover, because LAIR1 expression is low at basal levels and induced only when CD18 binds to collagen, LAIR1 is a promising therapeutic target with high specificity in

Finally, because our mechanistic studies were performed in mice models, we wanted to translate our findings into assessment of patient tumors. Analysis of publicly available datasets and tissue samples confirmed our pre-clinical findings that collagen and especially LAIR1 correlated strongly with TIM-3+ exhausted T cell marker, and predicted both response to and enhanced survival with immune checkpoint blockade therapies.

Our full manuscript can be accessed here: https://rdcu.be/b6Zyq

Please sign in or register for FREE

If you are a registered user on Research Communities by Springer Nature, please sign in

Follow the Topic

Cancer Biology
Life Sciences > Biological Sciences > Cancer Biology

Related Collections

With Collections, you can get published faster and increase your visibility.

Women's Health

A selection of recent articles that highlight issues relevant to the treatment of neurological and psychiatric disorders in women.

Publishing Model: Hybrid

Deadline: Ongoing

Biosensing

With this cross-journal Collection, the editors of Communications Biology, Nature Biomedical Engineering, Nature Sensors, Nature Communications, and Scientific Reports welcome the submission of primary research Articles focusing on the development of engineered biosensing devices with the potential to be applied in biomedical research and in the management of disease conditions.

Publishing Model: Hybrid

Deadline: Jun 30, 2026