Deciphering the effect of short-term fasting on the brain metabolism

Short-term fasting triggers region-dependent metabolic remodeling in the brain,which may play crucial roles in regulating energy metabolism, neurotransmitter signaling, anti-inflammatory and antioxidant responses, and further exerts neuroprotective effects on the brain under fasting conditions.

Published in Neuroscience

Deciphering the effect of short-term fasting on the brain metabolism
Like

Share this post

Choose a social network to share with, or copy the URL to share elsewhere

This is a representation of how your post may appear on social media. The actual post will vary between social networks

https://www.nature.com/articles/s41392-023-01552-y

Calorie restriction (CR) is considered one of the most potent and robust non-pharmacological interventions for attenuating aging and supporting metabolic health. CR forms can range from a chronic but mild reduction in calorie intake to intermittent periods of repeated cycles of short-term fasting (STF). It has confirmed that these various forms of CR have beneficial effects on health, including weight loss, amelioration of metabolic syndrome and brain-related diseases, and lifespan extension. However, the mechanisms by which CR improves health, especially brain health, remain elusive.

Metabolic homeostasis in the brain is essential for brain function. The mammalian brain relies on diverse small molecular metabolites such as neurotransmitters, lipids, and amino acids to fulfill its functions. Metabolites refer to the ultimate outcome of molecular biology, the profiles of which cannot be simply predicted by genomic, transcriptomic, or proteomic signatures owing to the multitude of feedback mechanisms and regulatory loops. Thus, a comprehensive analysis of metabolic reprogramming in response to CR may result in effective therapeutic strategies to prevent brain diseases and expand the health span. Nevertheless, the impact of CR or STF on spatiotemporal brain metabolome has been studied inadequately, only concentrating on limited metabolites or restricting to a few anatomical brain regions.

In our recent work published on Signal Transduction and Targeted Therapy, we have created a metabolome atlas of the mouse brain based on the global metabolic signature dynamics across multiple brain regions during STF. A series of metabolites that encompass diverse metabolic modules ranging from saccharides, lipids, amino acids and nucleosides to amino acid neurotransmitters were identified. We investigated the metabolic changes in the brain in response to STF and revealed remarkable remodeling of lipid and amino acid metabolism under conditions of food deprivation. This study provides novel insights into the underlying mechanisms by which CR improves brain health and offer a comprehensive resource for future studies.

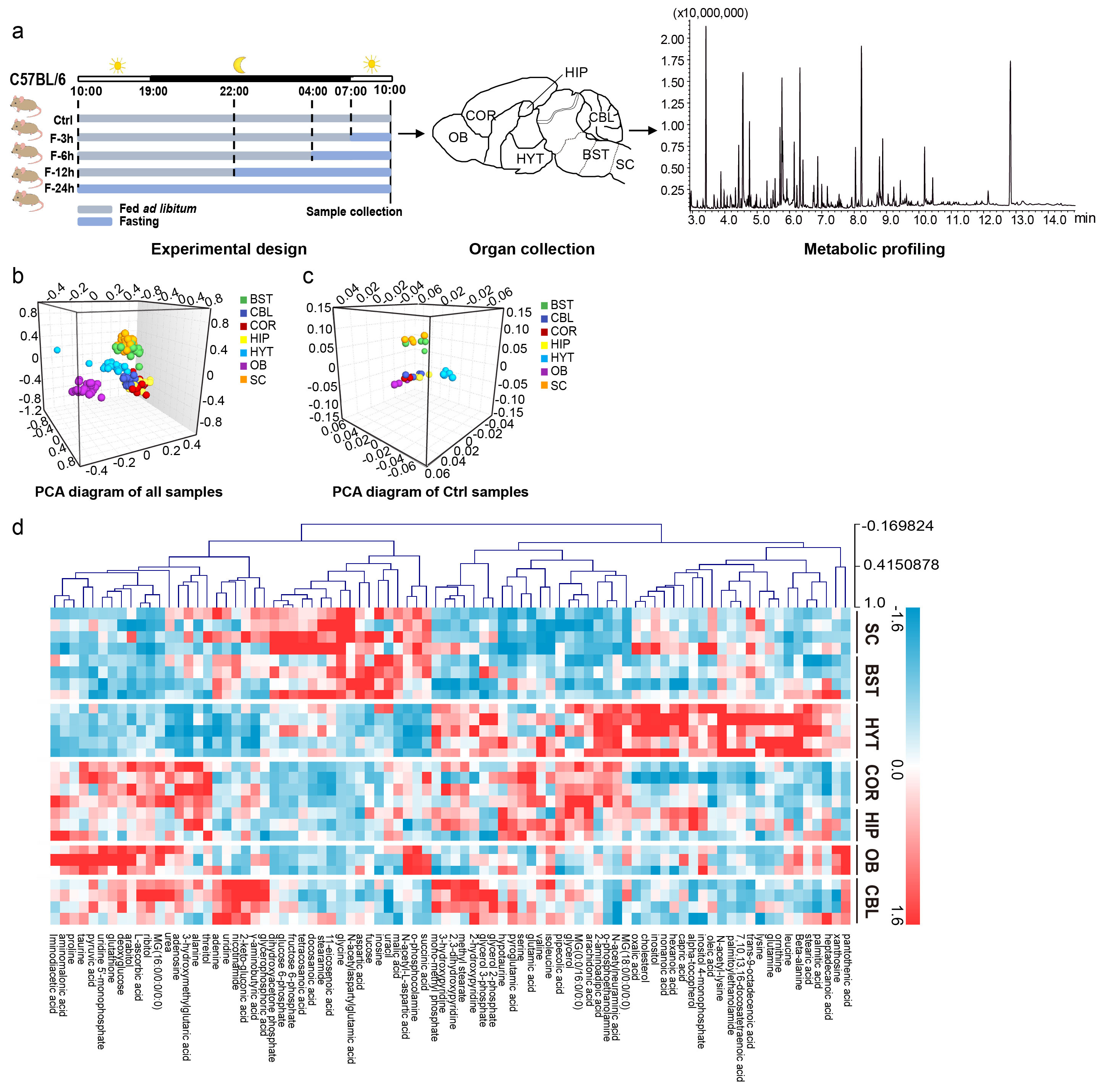
We performed gas chromatography–mass spectrometry (GC-MS)-based metabolomics and liquid chromatography-mass spectrometry (LC-MS)-based lipidomics on seven brain regions (olfactory bulb (OB), frontal cortex (COR), hypothalamus (HYT), hippocampus (HIP), cerebellum (CBL), brainstem (BST) and spinal cord (SC)) of C57BL/6 female mice subjected to different periods of fasting (3, 6, 12, and 24 h) or fed ad libitum (Fig. 1a). By performing PCA on the metabolites identified across all brain regions, we found remarkable metabolic differences among the different brain regions (Fig. 1b). PCA of samples from mice fed ad libitum also resulted in similar sample clustering (Fig. 1c). To identify the differentially expressed metabolites (DEMs) among the different brain regions, we performed a one-way analysis of variance (ANOVA) and identified 538 DEMs across the seven brain regions (Fig. 1d). Each brain region is enriched in a set of specific metabolites, which may be attributed to the distinct regional anatomy of the brain and the diverse cell types that make up each region.

Figure 1. Overview of the mouse brain metabolome. a. Graphic illustration of the experimental design to acquire mouse brain metabolome dataset. b. Three-dimensional diagram of PCA of brain metabolome from mice fed ad libitum or subjected to short-term fasting. c. Three-dimensional diagram of PCA of brain metabolome from mice fed ad libitum. d. Heat map of the differentially expressed metabolites (detected by GC-MS) among seven brain regions in mice fed ad libitum.

Furthermore, our results suggest that STF can trigger region-dependent metabolic responses across distinct brain regions (Fig. 2a), with metabolites and lipids in SC, OB, and HIP being the most significantly affected (Fig. 2b). Our data also showed that the effect of STF on the brain metabolome was enhanced with the duration of fasting in the SC, OB, CBL, HYT and BST. Conversely, the most profound effects on the metabolome of COR and HIP were observed after 6 h of fasting (Fig. 2c). Although similar metabolic phenotypes were identified between SC and BST, as well as between COR and HIP. More profound metabolic alterations were observed in the SC and HIP than in the BST and COR during STF (Fig. 2d-e).

Figure 2. Spatiotemporal effects of short-term fasting on the metabolome in multiple brain regions. a. Three-dimensional diagrams of PLS-DA of metabolic responses to different periods of short-term fasting in SC, OB, HIP, CBL, COR, HYT and BST. b. Number of DEMs upon short-term fasting in seven brain regions. c. Number of DEMs after various periods of short-term fasting in seven brain regions. Venn diagram of the number of DEMs (GC-MS data only) after short-term fasting in (d) BST and SC, (e) COR and HIP.

Figure 2. Spatiotemporal effects of short-term fasting on the metabolome in multiple brain regions. a. Three-dimensional diagrams of PLS-DA of metabolic responses to different periods of short-term fasting in SC, OB, HIP, CBL, COR, HYT and BST. b. Number of DEMs upon short-term fasting in seven brain regions. c. Number of DEMs after various periods of short-term fasting in seven brain regions. Venn diagram of the number of DEMs (GC-MS data only) after short-term fasting in (d) BST and SC, (e) COR and HIP.

Nonetheless, common metabolic pathways involved in lipid and amino acid metabolism that are affected by STF were identified in all seven brain regions. These results indicate that to some extent, the metabolic response of the brain to STF is achieved through biological perturbations shared among multiple brain regions. Brain is the second most lipid-enriched organ after adipose tissues. We found that STF could elicit heightened TG degradation and lipolysis together with increased fatty acids (FAs) in most brain regions (Fig.3). It has been reported that STF induces profound neuronal autophagy. The FAs liberated by autophagy-mediated breakdown of membrane organelles can be packed and stored in new neuronal lipid droplets and then consumed thought beta-oxidation to reduce lipotoxicity and provide energy under fasted state.

Figure 3. Change of total abundance of each lipid class after STF in seven brain regions.

In addition to lipids, broad remodeling of amino acids, including branched-chain amino acids (BCAAs), aromatic amino acids (ArAAs), neurotransmitters, the citrulline–NO cycle, and methionine, was also identified in the brain during STF (Fig.4). BCAAs are important nitrogen donors for the synthesis of glutamate (Glu) and gamma-aminobutyric acid (GABA) in the brain, and all these three amino acids can serve as substrates for energy metabolism by supplementing intermediate metabolites for the TCA cycle. Our results showed that STF could increase the levels of BCAAs, Glu and GABA in the brain. Besides, STF may facilitate the synthesis of NO in the brain through the citrulline–NO cycle to achieve hypothermia. By integrating metabolomics and transcriptomics data, our study further suggested that STF might promote dopamine synthesis and dopamine receptor expression in the CBL. In addition, this study reported for the first time that STF elicits broad elevation in NAEs, which are endogenous lipids and play important roles in cell signaling and cytoprotection, in both the liver and brain.

Figure 4. Metabolic remodeling in the brain following short-term fasting.

In summary, this study unveiled the dynamic metabolic remodeling of the brain in response to STF, which included a shift in metabolic patterns involving lipids, BCAAs, ArAAs, neurotransmitters, the citrulline–NO cycle, and methionine metabolism. These metabolic events may play crucial roles in the regulation of energy metabolism, neurotransmitter signaling, and anti-inflammatory and antioxidant responses, and further exert neuroprotection on the brain under food-restricted conditions. Although, more research is necessary to confirm these findings in humans, they could improve our understanding of the mechanisms and biological processes associated with CR and provide new clues for developing efficient CR-mimetic compounds that ultimately benefit our health.

Please sign in or register for FREE

If you are a registered user on Research Communities by Springer Nature, please sign in