Exosomes secreted from cancer-associated fibroblasts in malignant lymphoma

In our study in Oncogene, we demonstrate that exosomes secreted from cancer-associated fibroblasts elicit anti-pyrimidine drug resistance through modulation of its transporter, ENT2, in malignant lymphoma.

Published in Cancer

Like

Share this post

Choose a social network to share with, or copy the URL to share elsewhere

This is a representation of how your post may appear on social media. The actual post will vary between social networks

Malignant lymphoma is the most common hematological malignancy. The treatment outcomes of malignant lymphoma have been improved by the application of immunochemotherapy, such as therapy with the anti-CD20 monoclonal antibody rituximab, which represents one of the most important advances in the treatment of lymphomas. The great success of monoclonal antibody treatment for lymphoma compels us to consider that not only lymphoma cells, but also the cells of the tumor microenvironment surrounding the tumor cells determine the treatment outcomes. In fact, along with the unveiling of the clinical significance of immune evasion-related genes, including PD-L1, the significance of the tumor microenvironment is currently an extremely hot topic.

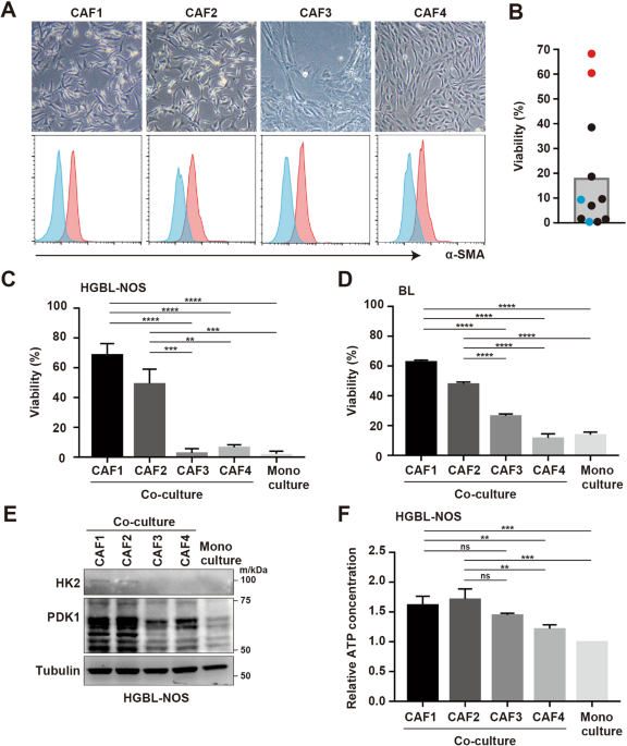
Our team focuses on the underlying biology of both nodal and extranodal lymphomas. In terms of nodal lymphomas, we examined the significance of cancer-associated fibroblasts (CAFs) isolated from lymph node samples since we discovered that primary lymphoma cells could survive on CAFs in vitro. At first, we found that CAFs could support the survival of lymphoma cells through the increased anaerobic glycolysis. Analysis of the metabolites from CAFs revealed that pyruvate was abundantly secreted by CAFs, and the inhibition of monocarboxylate transporters attenuated the survival support of lymphoma cells, indicating that the pyruvate secreted by CAFs supports lymphoma cell survival through the reverse Warburg effect.1 We also found that emetine elicits apoptosis in intractable lymphoma cells through the inhibition of tumor cells and CAFs.2 As a next step, we focus on the involvement of extracellular vesicles, which play a role in cell-to-cell communication, in the CAF-supported survival of lymphoma cells.

In this study, we identified exosomes, which are 30- to 150-nm nanovesicles, as a main component of extracellular vesicles. As expected, glycolysis increased in the lymphoma cells in the presence of exosomes. Moreover, the inhibition of exosome secretion from CAFs decreased the survival of the lymphoma cells. To test the clinical significance of CAF-derived exosomes, we subsequently investigated the changes in the susceptibility of lymphoma cells to anti-cancer drugs in the presence of exosomes. We found that exosomes induced anti-pyrimidine drug resistance in lymphoma cells through the modulation of its transporter, ENT2. We also found that miR-4717-5p, which was one of the most abundant miRNAs in the exosomes of the CAFs, was involved in this phenomenon.

The schema of the proposed mechanism of exosomes secreted from CAFs in the lymphoma microenvironment.

Our findings revealed a novel mechanism for anti-cancer drug resistance conferred by CAF-derived exosomes in malignant lymphoma, and provide a potential therapeutic target for intractable lymphoma. Patients with intractable lymphoma still have unmet medical needs that must be addressed for them to overcome their diseases. Our findings can provide basic information for future clinical applications targeting the tumor microenvironment.

References

  1. Sakamoto A, Kunou S, Shimada K, et al: Pyruvate secreted from patient-derived cancer-associated fibroblasts supports survival of primary lymphoma cells. Cancer Sci 2019;110:269-78.
  2. Aoki T, Shimada K, Sakamoto A, et al: Emetine elicits apoptosis of intractable B-cell lymphoma cells with MYC rearrangement through inhibition of glycolytic metabolism. Oncotarget 2017;8:13085-98.

Please sign in or register for FREE

If you are a registered user on Research Communities by Springer Nature, please sign in