Gene therapists of tumors: turning T cells into local delivery micromachines
Published in Bioengineering & Biotechnology, Cancer, and Genetics & Genomics
Because while solid cold tumors keep immune cells out, they also form dense, localized clusters of cancer cells within the body. That raised a different kind of question: instead of forcing T cells to kill these tumors directly, could we train them to deliver something far more potent, precisely where it is needed?
This idea became the starting point of the work.
As I was exploring challenges of cancer therapy, one thing became clear: Over and over again, the problem was not the therapy itself, it was getting it to the right place. Many therapeutic strategies—especially in gene therapy—can create powerful amplification cascades. A small number of successfully modified cells can trigger cascades of effects, as seen in approaches such as suicide-gene therapy. In principle, this makes gene therapy especially suited for targeting localized diseases like solid tumors. In practice, however, delivering genetic material specifically to tumor sites in vivo remains a major obstacle.
T cells offered an intriguing possibility.
They have been studied extensively for decades, and despite their limited effectiveness in cold tumors, T cells usually still exhibit a natural tendency to accumulate at tumor margins and in the surrounding regions. The question was: could they be repurposed—not as killers, but as carriers. Was this even possible? I wanted to find out.
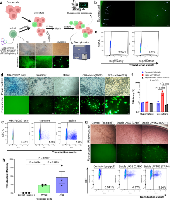
Initially, we explored exosomes as potential delivery vehicles, inspired by their natural role in intercellular communication, but quickly realized their limitations: complex engineering, small amounts, limited control over cargo and destination, and challenges in scaling or engineering them effectively.
At that point, I started to doubt the project, even considering alternative directions for my graduate work. Then, almost by accident, the turning point appeared—hidden in plain sight. While digging deeper into the literature, we came across the concept of so-called “vexosomes”—hybrid systems combining exosomes with specific viral vectors. That moment reframed the problem entirely. If viral components were already doing the heavy lifting in these hybrid systems, why not use viral vectors directly?
Would T cells even cooperate with viral production?
Lentiviral vectors emerged as the most practical choice. Compared to other vectors, they are well-characterized, efficient, and widely used in the lab. As a matter of fact, these vectors are often used in the lab to deliver genetic material to T cells. But this led to a more fundamental and uncertain question: could T cells themselves be engineered to produce lentiviral vectors?
Given the evolutionary relationship between lentiviruses and HIV, the answer was not obvious. T cells might be particularly suited for production, or, conversely, they might resist it altogether. Before the first experiment, I was already anticipating how I would troubleshoot a likely failure.
Amazingly, the first experiments provided a surprisingly clear answer. Yes, the T cell line, once provided with the necessary components, did produce lentivirus. The initial output was low, but unmistakable: looking through the microscope, I saw a small number of target cells shining with a bright green light. It was impossible to ignore: cells lit up against the dark background, and with them came the answer. We were not just expressing proteins in T cells; we were transferring genes!
It was a modest result, but an important one. Historically, lentiviral production from widely used systems such as HEK293 cells also began at low efficiencies before years of optimization transformed them into highly productive platforms. Encouragingly, after stable expression and clonal selection, I could increase the lentiviral titers from the T cell line to functional levels.
Production was only part of the challenge. Control was equally critical.
In a clinical context, T cells migrating through the body while continuously releasing viral particles would raise significant safety concerns. What was needed was a system that could be tightly regulated—ideally activated only after the cells had reached the tumor vicinity.
The most intuitive approach was to use promoters linked to T cell activation, mimicking the moment when T cells recognize and engage cancer cells. But this strategy has a major limitation: in cold tumors, where T cells are poorly activated or excluded altogether, T cells never get to engage cancer cells. Thus, alternative promoters needed to be considered as well.
After testing both types of promoters, the most effective solution turned out to be an exogenously inducible promoter system responsive to a biocompatible small-molecule inducer. This will allow gene expression to be switched ON and OFF as desired, ideally after T cells have accumulated in the tumor region. Importantly, the system showed minimal leakiness in the OFF state in vitro (a key requirement for safety) while still enabling functional levels of gene transfer when activated.
As the results came in, this promoter was outperforming all those that responded to antigen stimuli. This raised a key question: Were those promoters intrinsically weak, or was antigen stimulation simply too limited?
Given that antigen stimulation is likely to be even more limited in real tumors, due to exclusion of T cells, this reinforces the choice for external control.
T cells could reshape gene therapy
Although this work is a proof of concept, it suggests a broader possibility: that immune cells could be engineered not just as therapeutic agents, but as localized production platforms for gene delivery to tumors.
Although many questions were answered, challenges remain ahead. Efficiency could be improved, accumulation and control systems refined, and validated in vivo. Yet, perhaps the most interesting implication is conceptual. If T cells can be turned into programmable delivery systems, the scope of gene therapy could extend well beyond current approaches—reaching not only tumors, but potentially many genetic diseases where precise delivery is critical.
Working on this project changed how I think about cancer research. This field is often defined by its barriers: immune exclusion, resistance mechanisms, delivery challenges… But occasionally, those very barriers can be reinterpreted as design constraints that point toward new solutions.
In this case, what began as a limitation—the inability of T cells to effectively act within solid cold tumors—instead became the basis for a different kind of therapy altogether.
Follow the Topic
-
Scientific Reports
An open access journal publishing original research from across all areas of the natural sciences, psychology, medicine and engineering.
-
A Collection of original research articles on cell-based therapeutics, including therapy strategies, engineering techniques, mechanisms, and their translational and clinical applications.
Related Collections
With Collections, you can get published faster and increase your visibility.
Computational biology and mathematical modelling of biological systems
Publishing Model: Open Access
Deadline: Jul 18, 2026
Water pollution and advanced treatment processes
Publishing Model: Hybrid
Deadline: May 31, 2026
Please sign in or register for FREE
If you are a registered user on Research Communities by Springer Nature, please sign in