How rice senses ambient temperature changes
Published in Ecology & Evolution
Right now our paper on tissue-specific temperature sensing in Rice (Oryza Sativa) was published in Nature Communications. We found that a natural allele of OsMS1 (hereafter named wenmin1, temperature-sensitive in Chinese) responds to temperature changes and confers thermosensitive genic male sterility in rice.

The co-first authors of the study, Lunying Wu (Left) and Xiaohui Jing (Right)
Why do we choose this subject?
As sessile organisms, plant must be capable of adapting to various environmental signals, especially for ambient temperature1, 2. Thus, the understanding of how crops sense and respond to temperature changes is crucial for sustainable agriculture. In rice, thermosensitive genic male-sterile lines (TGMS) lines have been extensively utilized to increase rice grain yield in two-line hybrid system3. Rice TGMS lines, male-sterile at restrictive (high) temperatures but male-fertile at permissive (low) temperatures, also give a good system to understand how plants sense and respond to changing ambient temperature. Notably, the TGMS line (HengnongS-1, HNS-1) was once the most widely used in two-line hybrid rice in 1990s in China, although we did not know the causal gene3. However due to a relatively high fertility transform temperature, HNS-1 was seldomly used in recent years3. Thus, it is critically important to identify causal thermosensitive gene and decipher the underlying temperature sensing mechanisms in HNS-1 or other thermosensitive male sterile lines.
The disappointing moment of our research
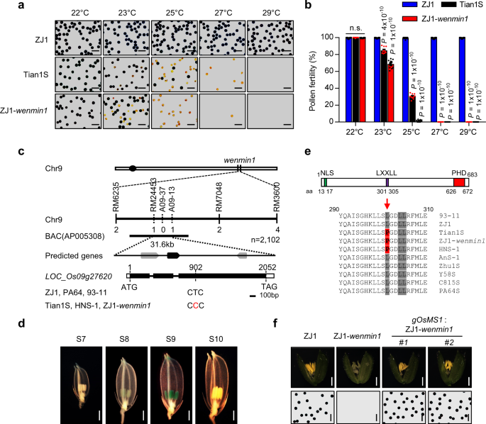
To dissect the temperature sensing mechanism, we collected multiple temperature-sensitive male sterile lines. We spent a long time to narrow down the candidate gene wenmin1 to a 31.6 kb interval. Unfortunately, it is just in the same time Yongbin Qi reported that the tms9-1 was also mapped to same region, although genomic complementation test has not been conducted4. The moment when I first saw Qi’s paper was very disappointing. Because I know there is at least one team ahead of us to identify wenmin1. Even worse I just had a little baby to take care of at that time. It is tough time for me. I thought of giving up this subject, and asked for a much easier one. It took me a long time to make a decision about whether I should continue this subject or not. Luckly, I did not give up and decided to insist on.

My son and I were in the open field
The exciting moment of our research
After the demonstration that the L301P mutation in OsMS1 is responsible for the temperature-sensitive male sterile phenotype, an urgent question that how could an amino acid mutation caused the thermosensitive phenotype appeared. We proposed a most likely explanation that OsMS1 can function in both low and high temperatures, while OsMS1wenmin1 is only functional in low temperature but not high tempetature. But what is the real function of OsMS1 is still unclear, although mutation in several PTC1/OsMS1 homologs including Arabidopsis thaliana MS1 (AtMS1)5, 6, 7, 8, barley MALE STERILITY 1 (HvMS1)9 and maize MALE STERILITY 7 (ZmMS7)10 resulted in the male sterility. Even worse, we could not use full length OsMS1 to conduct yeast two hybrid to identify the potential OsMS1-interacting proteins, because the full length OsMS1 had a self-activating activity in yeast. Excitingly, when I expressed GFP-OsMS1 and GFP-OsMS1wenmin1 in yeast, Arabidopsis, N. benthamiana or rice protoplast. I repeatedly found that GFP signals of GFP-OsMS1wenmin1 were detected in both the cytoplasm and nuclei, while GFP-OsMS1 was always localized in the nuclei. After a long time thinking, I proposed an idea that ambient temperature might regulate protein abundance of GFP-OsMS1, and that GFP-OsMS1wenmin1 might be more sensitive to temperature changes than OsMS1. After serial careful experimental design, we finally proved this proposal. The next exciting moment for me is observing the abundances of OsMS1 and OsMS1wenmin1 proteins were obviously lower at 30°C than those at 22°C, and that the abundance of OsMS1wenmin1 was barely detected at 30°C.
The meaning of our finding
To our knowledge, we identified the first tissue-specific expressed histone binding protein that responds to temperature changes in plants. Given that fact that OsMS1 and its homolog genes are shared in monocot and dicot species, and the Leu301 is evolutionarily conserved in OsMS1 and its homologs. This study thus opens a perspective to create new TGMS lines by generating the L301P mutation in various rice cultivars, and even other plant species using genome editing technology. Our work therefore is of broad interest.
What have I been working on since?
During this project, I acquired the necessary experimental skills, being supervised by incredible mentors of this study, Yunhai Li and Yuehua Luo. After publishing this paper in Nature Communications, I will receive my PHD degree within next few months. Then, I will start my Post-Doctoral career keeping focused ondeciphering underlying mechanisms of L301P in conferring thermosensitive male sterility with Yunhai Li at the Institute of Genetics and Developmental Biology, Chinese Academy of Sciences. We aim to identify the candidate proteins that mediate the temperature-dependent OsMS1 protein abundance, and mechanisms that OsMS1 function as a transcriptional activator. In fact, we have got some interesting clues using yeast two hybrid and Liquid chromatography-tandem mass spectrometry (LC–MS/MS) analysis. We expect that these new findings would further enrich our understanding of thermosensory mechanisms, making it possible to make better use of wenmin1 and/or its homologues in hybrid crop breeding.
References
- Sengupta P, Garrity P. Sensing temperature. Curr Biol 23, R304-R307 (2013).
- Wigge PA. Ambient temperature signalling in plants. Curr Opin Plant Biol 16, 661-666 (2013).
- Zhou H, et al. RNase ZS1 processes UbL40 mRNAs and controls thermosensitive genic male sterility in rice. Nat Commun 5, 4884 (2014).
- Qi YB, et al. Fine mapping and candidate gene analysis of the novel thermo-sensitive genic male sterility tms9-1 gene in rice. Theor Appl Genet 127, 1173-1182 (2014).
- Wilson ZA, Morroll SM, Dawson J, Swarup R, Tighe PJ. The Arabidopsis MALE STERILITY1 (MS1) gene is a transcriptional regulator of male gametogenesis, with homology to the PHD-finger family of transcription factors. Plant Journal 28, 27-39 (2001).
- Ito T, Shinozaki K. The MALE STERILITY1 gene of Arabidopsis, encoding a nuclear protein with a PHD-finger motif, is expressed in tapetal cells and is required for pollen maturation. Plant Cell Physiology 43, 1285-1292 (2002).
- Ito T, Nagata N, Yoshiba Y, Ohme-Takagi M, Ma H, Shinozaki K. Arabidopsis MALE STERILITY1 encodes a PHD-type transcription factor and regulates pollen and tapetum development. Plant Cell 19, 3549-3562 (2007).
- Yang C, Vizcay-Barrena G, Conner K, Wilson ZA. MALE STERILITY1 is required for tapetal development and pollen wall biosynthesis. Plant Cell 19, 3530-3548 (2007).
- Gomez JF, Wilson ZA. A barley PHD finger transcription factor that confers male sterility by affecting tapetal development. Plant Biotechnol J 12, 765-777 (2014).
- Zhang D, et al. Construction of a multicontrol sterility system for a maize male-sterile line and hybrid seed production based on the ZmMs7 gene encoding a PHD-finger transcription factor. Plant Biotechnol J 14, 1281-1290 (2017).
Follow the Topic
-
Nature Communications
An open access, multidisciplinary journal dedicated to publishing high-quality research in all areas of the biological, health, physical, chemical and Earth sciences.
Related Collections
With Collections, you can get published faster and increase your visibility.
Women's Health
Publishing Model: Hybrid
Deadline: Ongoing
Advances in neurodegenerative diseases
Publishing Model: Hybrid
Deadline: Mar 24, 2026
Please sign in or register for FREE
If you are a registered user on Research Communities by Springer Nature, please sign in