Hypoxia-induced release, nuclear translocation, and signaling activity of a DLK1 intracellular fragment in glioma
Published in Cancer
In 2016 I started my postoc in Alexander Pietras’ lab, whose main focus is the study of glioblastoma intratumoral heterogeneity, with a particular attention on the therapy and radiation resistant stem-like tumor cells and their microenvironmental regulation. At that time, an article about Delta Like Non-Canonical Notch Ligand 1 (DLK1) being fundamental for niche astrocytes to regulate stem cell maintenance in the developing brain [1] caught our attention.
DLK1 was previously associated with progression, migration, invasion, and stemness in different cancers [2–5], its overexpression can be regulated by hypoxia [2] and is frequently reported in neuronal tumors such as neuroblastoma and glioma [6–8]. Moreover, a report from the Holland Lab demonstrated that DLK1 levels were significantly higher in GBM vs. low grade glioma-associated astrocytes in PDGF-driven murine gliomas [9]. Investigating the role of DLK1 in the GBM microenvironment thus became my main postdoc project.
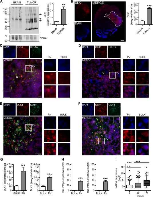
After some preliminary experiments, it was clear that in our in vitro model, DLK1 had a more complex behavior than what was previously reported. In fact, in some cell lines, hypoxia could induce an ADAM17-dependent cleavage of the intracellular domain, creating a DLK1 fragment that had never been previously reported. Despite the fact that western blots are often looked down upon as “simple” side experiments, unexpected changes in band pattern always caught my curiosity. At that point, two hypotheses could be made: either the cleavage was the result of an alternative degradation pathway, or it was part of a previously unreported mechanism of action. Two simple experiments demonstrated that the cleaved fragment was localized to the nucleus, thus indicating that it was probably modulating cell behavior. In support of this hypothesis, the analysis of murine GBMs revealed that nuclear localization of DLK1 was also present in vivo, especially in the perinecrotic and perivascular niches; at the same time, the cleavage of DLK1 turned out to be essential for its pro-stemness effects.
From this point onward it was not easy to get more insight into what role the DLK1 fragment had in GBM cell biology. We had to put aside the idea of determining exactly what the fragment was by mass-spectrometry due to failure in the isolation of the fragment, probably due to its rapid degradation in non-hypoxic environments. The regulation of the Notch signaling pathway, a previously reported DLK1 function [1,10], was also excluded. At this point, we decided to go for a more wide screening of possible DLK1 actions by the use of Proteome Profiler Array assays. The DLK1 cleavage turned out to significantly influence the levels of 43 proteins that were related to PI3K/Akt/mTOR pathway, p53-related stress and apoptosis and extracellular matrix degradation. Further experiments showed that PI3K/Akt and p53 pathway regulation was tightly connected to the regulation of cell metabolism in hypoxia, contributing to the maintenance of stem-like properties of cancer cells in the perinecrotic and perivascular niches. At the same time, DLK1 cleavage was able to influence cancer cells’ invasive properties both in vitro and in vivo. Further work is required to characterize the identity and function of the intracellular fragment in greater detail, but so far we pointed out a new mechanism that may contribute to invasiveness of GBM.

Bibliography
1. Ferrón SR, Charalambous M, Radford E, McEwen K, Wildner H, Hind E, et al. Postnatal loss of Dlk1 imprinting in stem cells and niche astrocytes regulates neurogenesis. Nature. 2011;475: 381–385. doi:10.1038/nature10229
2. Kim Y, Lin Q, Zelterman D, Yun Z. Hypoxia-regulated delta-like 1 homologue enhances cancer cell stemness and tumorigenicity. Cancer Res. 2009;69: 9271–80. doi:10.1158/0008-5472.CAN-09-1605
3. Dekel B, Metsuyanim S, Schmidt-Ott KM, Fridman E, Jacob-Hirsch J, Simon A, et al. Multiple imprinted and stemness genes provide a link between normal and tumor progenitor cells of the developing human kidney. Cancer Res. 2006;66: 6040–9. doi:10.1158/0008-5472.CAN-05-4528
4. Ceder JA, Jansson L, Helczynski L, Abrahamsson P-A. Delta-like 1 (Dlk-1), a novel marker of prostate basal and candidate epithelial stem cells, is downregulated by notch signalling in intermediate/transit amplifying cells of the human prostate. Eur Urol. 2008;54: 1344–53. doi:10.1016/j.eururo.2008.03.006
5. Li L, Tan J, Zhang Y, Han N, Di X, Xiao T, et al. DLK1 promotes lung cancer cell invasion through upregulation of MMP9 expression depending on Notch signaling. PLoS One. Public Library of Science; 2014;9: e91509. doi:10.1371/journal.pone.0091509
6. Yin D, Xie D, Sakajiri S, Miller CW, Zhu H, Popoviciu ML, et al. DLK1: increased expression in gliomas and associated with oncogenic activities. Oncogene. 2006;25: 1852–61. doi:10.1038/sj.onc.1209219
7. Huang C-C, Cheng S-H, Wu C-H, Li W-Y, Wang J-S, Kung M-L, et al. Delta-like 1 homologue promotes tumorigenesis and epithelial-mesenchymal transition of ovarian high-grade serous carcinoma through activation of Notch signaling. Oncogene. 2019;38: 3201–3215. doi:10.1038/s41388-018-0658-5
8. Benetatos L, Hatzimichael E. Delta-like homologue 1 and its role in the bone marrow niche and hematologic malignancies [Internet]. Clinical Lymphoma, Myeloma and Leukemia. Elsevier Inc.; 2014. pp. 451–455. doi:10.1016/j.clml.2014.06.019
9. Katz AM, Amankulor NM, Pitter K, Helmy K, Squatrito M, Holland EC. Astrocyte-specific expression patterns associated with the PDGF-induced glioma microenvironment. PLoS One. 2012;7: e32453. doi:10.1371/journal.pone.0032453
10. Falix FA, Aronson DC, Lamers WH, Gaemers IC. Possible roles of DLK1 in the Notch pathway during development and disease. Biochim Biophys Acta. 2012;1822: 988–95. doi:10.1016/j.bbadis.2012.02.003
Follow the Topic
-
Oncogene
This journal aims to make substantial advances in our knowledge of processes that contribute to cancer by publishing outstanding research.
Please sign in or register for FREE
If you are a registered user on Research Communities by Springer Nature, please sign in