Iron supplementation, diarrhea and the gut microbiome in children

Iron has been previously linked to diarrheal disease and adverse reprofiling of the gut microbiome in children in low- and middle-income countries. Results of this large randomized controlled study of children in Bangladesh provide further insight into these associations.
Like

Share this post

Choose a social network to share with, or copy the URL to share elsewhere

This is a representation of how your post may appear on social media. The actual post will vary between social networks

Oral iron interventions are a key feature of global nutrition policy for children in areas where anemia is highly prevalent. The World Health Organization (WHO) recommends children under five years living in these areas receive iron as either oral supplementation (a syrup formulation) or in the form of iron-containing multiple micronutrient powders (MNPs).1,2

A number of studies conducted in low- and middle-income countries (LMICs) in Africa and Asia and a systematic review have suggested a relationship between oral iron and an increased risk of diarrhea in children.3 In addition, several studies have identified a potentially pathogenic reprofiling of the gut microbiome, with increases in potentially pathogenic bacteria, reductions in commensal groups and higher rates of intestinal inflammation with oral iron interventions. These potential iron-related adverse effects are important, as diarrheal infections are responsible almost half a million deaths annually among children under five years,4 and pathogenic changes to the gut microbiome may predispose to diarrhea.

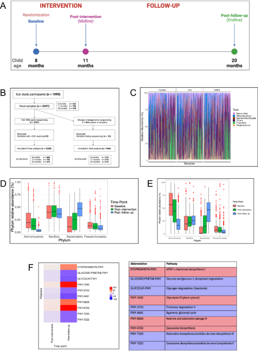
Our study recruited 1093 of the 3300 infants enrolled on the Benefits and Risks of Iron InterventionS in Children (BRISC) Trial who were randomized to receive iron (either as iron syrup or iron-containing MNPs) or placebo. Stool samples were obtained at baseline (8 months of age), immediately after the 3-month intervention (11 months of age) and at a follow-up time point (20 months of age). We used 16S rRNA amplicon and shotgun metagenomic sequencing to analyze the bacterial component of the microbiome.

Due to the rural setting of the trial, a laboratory had been established in the field for processing of biological samples, including stool. Parents of participants either brought stool samples promptly to the field centre, or field workers visited participants in their homes to collect these so as to minimize any delay that might compromise specimen quality.

Laboratory worker processing stool specimens in the field.

Study findings

Overall, iron in the form of syrup or MNP did not increase the prevalence of diarrhea during the three-month intervention. 

Analysis of gut microbiome composition and function found that:

  • Iron was not associated with any statistically significant change in alpha diversity compared to placebo immediately after the intervention
  • Iron did not lead to changes in abundance of bacterial taxa (genera or species) compared to placebo when statistical analysis adjusted for multiple comparisons
  • There were no functional changes (based on shotgun metagenomic sequencing) from iron at the same time point

To fully evaluate the safety of the interventions we also performed our statistical analysis without control of the false discovery rate (FDR), as previous trials of iron in children have drawn conclusions using such a method. Our unadjusted analysis demonstrated the following (all compared to placebo):

  • Increased abundance of Enterococcus faecalis with iron
  • Increased abundance of Clostridium saccharolyticum and C. neonatale with MNPs
  • Reduced abundance of Lactobacillus gasseri and Escherichia coli with MNPs

Volcano plot illustrating differential abundance at the species level by trial arm as measured immediately post-intervention using unadjusted p values.

Interestingly, subgroup analysis that did not control for the FDR found similar changes in differential abundance mainly in children with baseline iron repletion or normal serum hepcidin, including increases in Clostridium innocuum with iron and MNPs, and in E. faecalis with iron, as well as reductions in E. coli with MNPs and Bifidobacterium bifidum with iron. These children may have a lower absorption of supplemental iron and hence a differential microbiome response may be due to a higher concentration of iron in the colon. 

Finally, we used shotgun metagenomic data to conduct an enrichment analysis examining species abundance patterns within Bacteroidota and Bacillota, two key phyla postulated to change with iron. We found Bacteroidota abundance was significantly higher with placebo compared to iron, and Bacillota (containing Enterococcus and Clostridium genera) was significantly higher with iron.

 

Conclusion

Although it is important to interpret findings from the unadjusted analysis of differential abundance with caution, it is also crucial to fully evaluate safety of iron interventions that are deployed to millions of children worldwide. Our analysis using FDR control suggests that these iron interventions are safe. However, the possibility that iron-replete children may be at higher risk of microbiome dysbiosis warrants further investigation, especially as distribution of iron to children in LMICs is conducted without testing for anemia or iron deficiency at the individual level.

 

References

  1.  WHO Guidelines Approved by the Guidelines Review Committee. Use of multiple micronutrient powders for point-of-use fortification of foods consumed by infants and young children aged 6–23 months and children aged 2–12 years.  (World Health Organization, Geneva, 2016).
  2.  World Health Organization. Daily iron supplementation in children 6–23 months of age. in e-Library of Evidence for Nutrition Actions (eLENA), Vol. Vol. 2016 (2016).
  3.  Paganini, D. & Zimmermann, M.B. The effects of iron fortification and supplementation on the gut microbiome and diarrhea in infants and children: a review. Am J Clin Nutr 106, 1688s-1693s (2017).
  4.  World Health Organization. Diarrhoeal Disease.  (World Health Organization, Geneva, 2024).

Please sign in or register for FREE

If you are a registered user on Research Communities by Springer Nature, please sign in

Follow the Topic

Microbiome
Life Sciences > Biological Sciences > Microbiology > Microbial Communities > Microbiome
Global Health
Humanities and Social Sciences > Society > Sociology > Health, Medicine and Society > Global Health
Pediatrics
Life Sciences > Health Sciences > Clinical Medicine > Pediatrics
Nutritional Supplements
Life Sciences > Health Sciences > Public Health > Health Promotion and Disease Prevention > Disease Prevention > Nutritional Supplements
SDG 3: Good Health & Wellbeing
Research Communities > Community > Sustainability > UN Sustainable Development Goals (SDG) > SDG 3: Good Health & Wellbeing

Related Collections

With Collections, you can get published faster and increase your visibility.

Healthy Aging

This collection welcomes submissions based on studying preclinical models, as well as population-wide and clinical studies. Studies that advance our understanding of mechanisms behind healthy aging are also welcomed. Clinical research of interest will include epidemiological studies, observational studies, longitudinal cohort studies, systematic reviews and clinical trials.

Publishing Model: Open Access

Deadline: Jun 01, 2026

Women's Health

A selection of recent articles that highlight issues relevant to the treatment of neurological and psychiatric disorders in women.

Publishing Model: Hybrid

Deadline: Ongoing