Land use conversion increases network complexity and stability of soil microbial communities in a temperate grassland

Soil microbial communities are highly diverse, and their associations are critical to ecosystem services. Yet, agriculture has caused extensive land use conversion, and intensive agriculture management is a significant disturbance to microbial “interactions” and biodiversity.

Published in Ecology & Evolution

Land use conversion increases network complexity and stability of soil microbial communities in a temperate grassland
Like

Share this post

Choose a social network to share with, or copy the URL to share elsewhere

This is a representation of how your post may appear on social media. The actual post will vary between social networks

Soils harbor highly diverse microbial populations that interact to form complex microbial communities. These communities are critical to ecosystem processes and soil health, but extensive land use conversion due to agriculture has caused significant disturbance to the soil microbial communities often resulting in the degradation of fertile soils. 

As the population continues to grow so will the demand for food production. This could cause further agricultural expansion or more intensive management practices. Grasslands are often converted for agricultural use since they have deep and rich soils, with the central U.S. temperate grasslands suffering from one of the greatest anthropogenic transformations. 

The soil microbial communities that help support agriculture production are strongly influenced by land use and management. It is widely recognized that increasing management intensification decreases microbial diversity and impacts the community structure. Yet, the interactions of these complex microbial communities are another essential element of ecosystem functions and services. Ecological network analysis provides the ability to estimate the complexity and stability of microbial communities which for the most part cannot be directly observed in natural soil ecosystems. 

Therefore, we aimed to understand whether and how native land use conversion for long-term cropland affects the complexity and stability of soil microbial community networks by examining the soil microbial communities in native tallgrass prairie (TGP) and conventionally tilled (CT) winter wheat site in the U.S. Southern Plains in El Reno, Oklahoma. Considering land management is also strongly linked to seasonality, we examined the networks over 19-months to inspect the temporal dynamics. The study site has a temperate continental climate with summer months generally hot and dry and most rainfall occurring during May-June and September-October. 

Differences in native tallgrass prairie (TGP) and coventional till (CT) winter wheat by season. Fields located in U.S. Southern Plains in El Reno, Oklahoma.

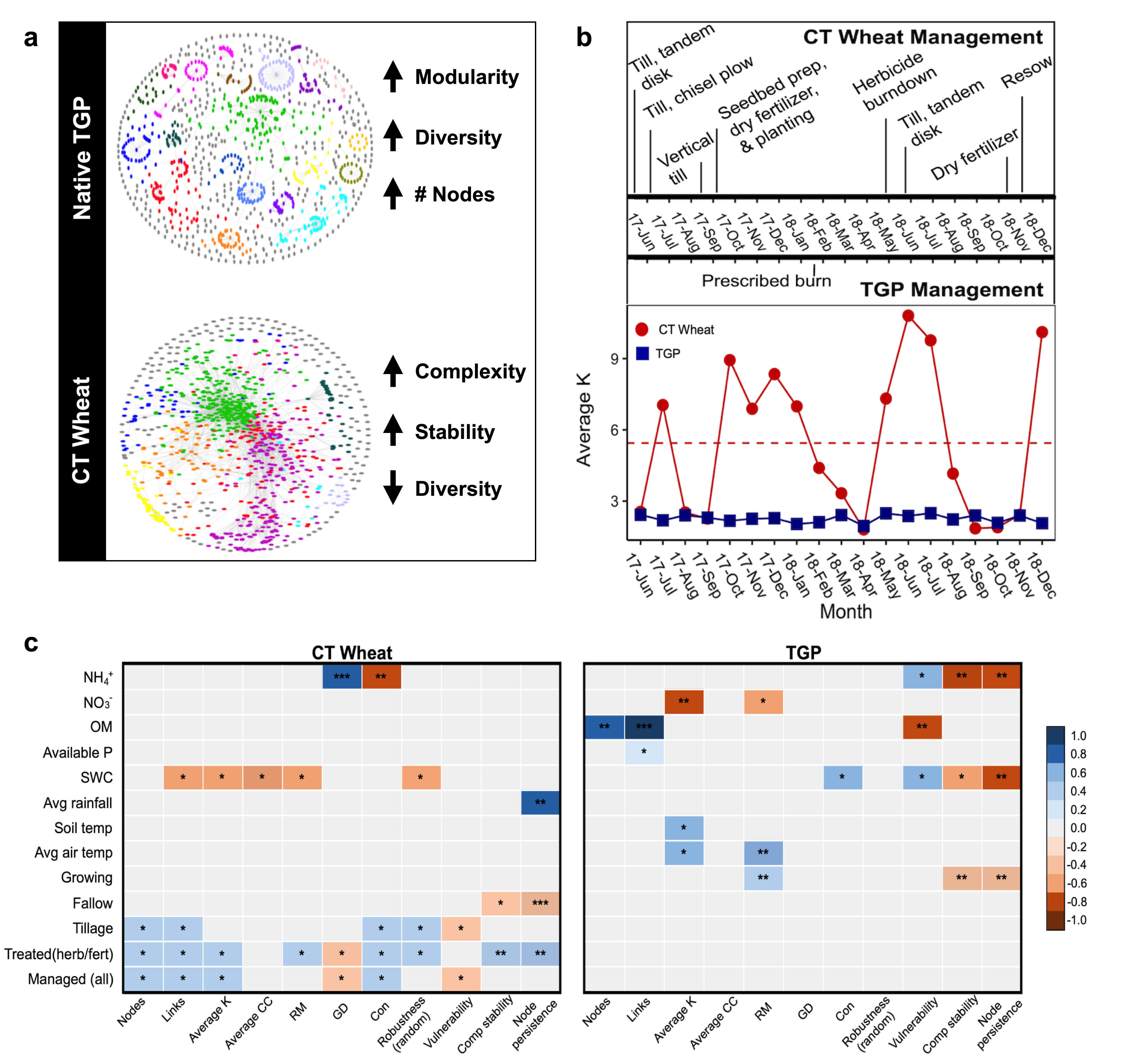
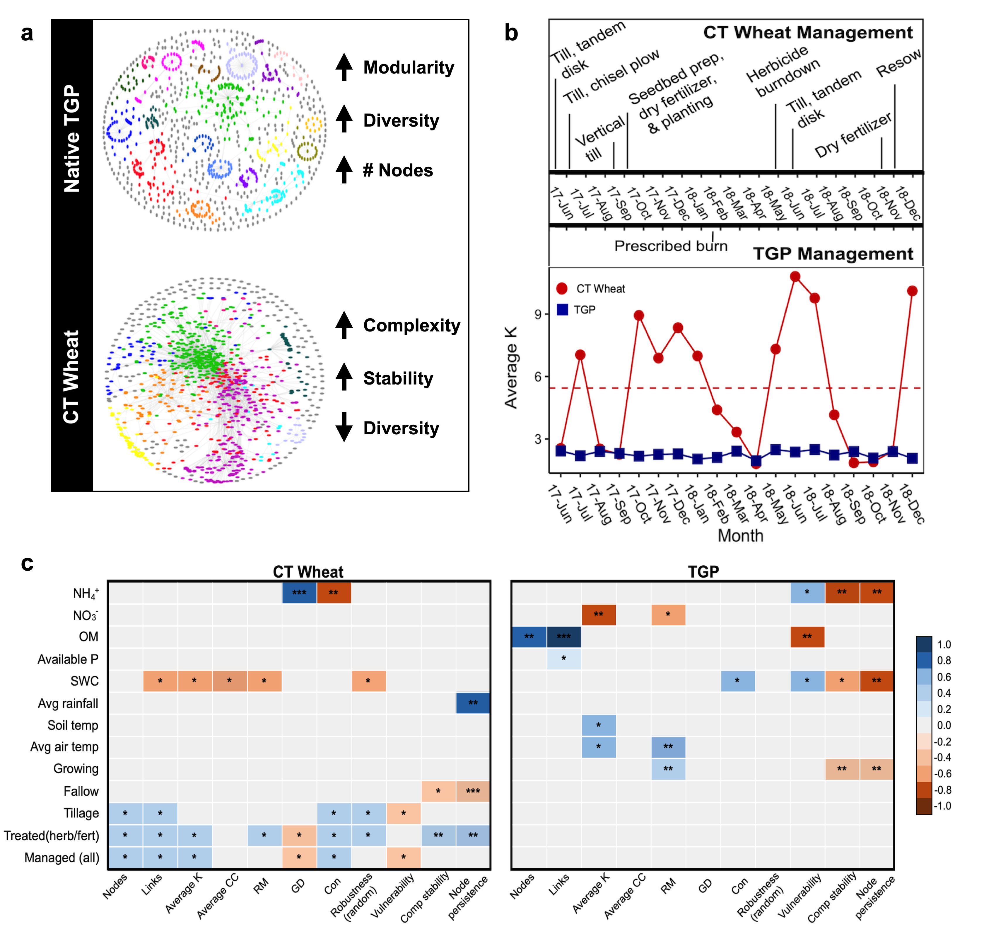
Molecular ecological networks (MENs) were constructed for each sampling month resulting in 19 networks per land use. The architecture (i.e., scale-free, small-world, and modular) of the MENs for both CT wheat and TGP enables rapid and efficient communication between network members which is imperative for responding to environmental changes including management input.

While the MENs for the TGP were larger, CT wheat microbial taxa likely associated more closely with each other with more of the co-occurring ASVs being included in the network and a greater percentage of the ASVs being a part of large modules (≥ 10 nodes). The composition of the networked communities also significantly differed by land use and sampling time with biodiversity being reduced under CT wheat land use. Similar to previous observations, management intensification and the resulting environmental changes likely acted as a deterministic filtering factor generating dynamic changes to the microbial communities and their network structure.

The MENs under CT wheat land use displayed noticeable variation in network structure compared to the native TGP. The majority of the TGP network topological properties stayed stable over the 19 months, while there were obvious temporal variations for CT networks that coincided with times of management.  While the native TGP microbial community was more diverse and the networks were larger, the resulting networks were less complex than that of CT wheat. This could arise from more diverse nutrient sources, greater functional redundancy, or stronger niche differentiation.

Based empirical and simulated data, the stability of the CT wheat networks was estimated to be greater than that of the TGP. Additionally, the CT wheat networked community was more consistent over time with significantly more shared nodes between networks, conserved modules, and conserved keystone nodes compared to the native TGP land use. This could be concerning if it is due to biotic homogenization of the microbial community resulting from land use conversion as the loss of endemic taxa could alter ecosystem function and reduce the resilience of the ecosystem.

Dynamics of soil microbial networks. a) Visualization of soil microbial networks and key differences between the network properties. b) Temporal management input and complexity (average K) of the TGP (blue) and CT wheat (red) networks. c) Spearman correlations between network stability and network complexity indices under CT wheat and native TGP prairie  land use. Spearman’s rho for significant correlations is depicted in a color gradient. The p-values of correlations are shown in the color squares expressed as * 0.5 < p < 0.1, ** p ≤ 0.01, *** p ≤ 0.001.  All figures are variations of figures included in the linked article.  

Land use conversion enhanced the relationship between network stability and complexity of CT wheat networks. While this could create a more resistant system, it could also lower resilience. A reliance on interactions to maintain stability could leave the networks more vulnerable to cascading effects. The complexity and stability of the CT wheat networks were strongly correlated to management input compared to the native TGP networks which were influenced by environmental factors.

Overall, our study showed that land use conversion significantly impacted the networks by decreasing  the diversity while increasing the complexity, stability, and relationship between complexity and stability. This could have important implications on the impacts of land conversion and intensive management as changes to the network structure could have critical ecological consequences. While the CT wheat networks adapted to frequent management disturbances, it is unknown how resilient the links and community could be to other types of disturbances. It is also possible that the negative effects of biodiversity loss could greatly outweigh the increase in complexity and stability of the MENs observed under land use conversion. This could be extremely important in a world under the stress of environmental changes due to anthropogenic disturbances.

Please sign in or register for FREE

If you are a registered user on Research Communities by Springer Nature, please sign in