Location matters! My journey of exploring the mystery function of astrocytic Neuroligin-3

In this post, Dr. Liming Qin shares her journey on her first-author publication titled “Astrocytic Neuroligin-3 Influences Gene Expression and Social Behavior, but is dispensable for Synapse Number”. Liming finished her PhD training at Zhejiang U and currently works as an assistant investigator.
Location matters! My journey of exploring the mystery function of astrocytic Neuroligin-3
Like

Share this post

Choose a social network to share with, or copy the URL to share elsewhere

This is a representation of how your post may appear on social media. The actual post will vary between social networks

I met Bo accidentally during the last year of my PhD at Zhejiang University School of Medicine in 2019, focusing on how the presynaptic endosomal Cathepsin D regulates the biogenesis of GABAergic synaptic vesicles. At that time, I was looking for a postdoc position and I planned to shift my research interest from synaptic vesicle recycling to glia function. Bo just came back from Stanford U and started his lab at Peking University Shenzhen Graduate School, exploring the molecular basics of the formation and function of synapses and revealing the mechanisms underlying the impairments in synaptic function that are observed in neurodevelopmental disorders. As a junior PI, Bo tried very hard to persuade me to join his lab.  

Five years ago, research on Nlgns mainly focused on the function of neuronal Nlgns in the pathogenesis of autism spectrum disorder, while the function of non-neuronal Nlgns was largely unknown. RNAseq datasets suggested that Nlgn1-3 is expressed in astrocytes and oligodendrocytes to an equivalent or higher level compared to neurons. The RNA FISH experiments demonstrated that Nlgn1-3 mRNAs are detected inside astrocyte somas and large branches. Based on all these studies, I thought that it sounded like an interesting story and I believed that it fit perfectly well with my interest, so I decided to move to Shenzhen and join his lab, initiating my journey into the field of astrocytic function in Autism spectrum disorder.

The Nlgn3 is an autism-associated cell-adhesion molecule that interacts with presynaptic neurexins and is robustly expressed in both neurons and astrocytes. Neuronal Nlgn3 is an essential regulator of synaptic transmission but the function of astrocytic Nlgn3 is largely unknown. Given the high penetrance of Nlgn3 mutations in autism and the emerging role of astrocytes in neuropsychiatric disorders, I asked whether astrocytic Nlgn3 might shape neural circuit properties similar to neuronal Nlgn3.

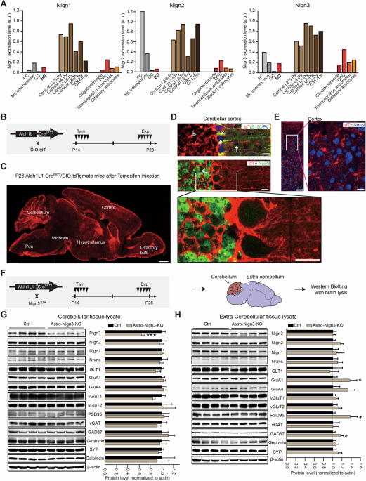
To estimate the protein expression levels of Nlgn3 in astrocytes, I utilized the Aldh1L1-Cre/ERT2 mouse line to specifically delete astrocytic Nlgn3. By using quantitative immunoblotting, I found that the Nlgn3 molecule is highly enriched in cerebellar astrocytes (but not in the extra-cerebellar regions!). A previous study by Stogsdill et.al.,2017 claimed that astrocytic Nlgn2 is essential for astrocyte morphology and synaptic function, implying astrocytic Nlgn2 acts at the tripartite synapse. It is reasonable to hypothesize that astrocytic Nlgn3 is located at their perisynaptic processes, and actively participates in regulating synapse formation, synaptic function, and/or synapse elimination. I was very excited about this straightforward project!

With this excitement, I first tested whether astrocytic Nlgn3 regulates the shape of astrocytes, the synapse number, and synaptic function with Cerebellar. With intensive immunohistochemistry and Electron microscopy studies, surprisingly, I did not find any important role of astrocytic Nlgn3 on synapse number and synaptic function both in cerebellar synapses and cerebral synapses. Then, I thought if there is no morphological phenotype, then astrocytic Nlgn3 must have a synaptic function phenotype. Unfortunately, again, I did not find a major effect on synaptic transmission in cerebellum Purkinje cell circuits.

I got a little bit upset with those results. After several discussions with Bo, I think two explanations might explain the current results: 1), astrocytic Nlgn3 is located in the fine process but does not contribute to synaptic function. 2), astrocytic Nlgn3 is not located in the fine process. There is no reliable antibody for Nlgn3, so I spent a long time endogenous labeling Nlgn3. By adopting the CRISPR/Cas9-based system developed by Prof. Richard Huganir at JHU, I can finally be able to label Nlgn3 in cultured neurons. Then I systematically analyzed the localization of Nlgn3 in astrocytes. Very surprisingly, I found that astrocytic Nlgn3 is predominantly located in the soma (mainly in organelles) instead of fine processes. From those data, I concluded that astrocytic Nlgn3 does not work at “tripartite synapses” at all, at least in the cerebellum! 

This is not the end of the story. Due to its somatic localization, I thought that astrocytic Nlgn3 might have a role in other processes, including signaling transduction or even gene regulation. So I approached Dr. Yuzhe Sun, an expert in spatial transcriptomics at BGI. With this smooth collaboration, we adopted the spatial transcriptome Stereo-seq to systematically analyze the gene expression in cerebellar astrocytes with or without astrocytic Nlgn3, and we found that astrocytic Nlgn3 indeed regulates calcium homeostasis. Finally, I did the behavioral test to test whether the astrocytic NL3 deletion alters mouse behaviors and I found that astrocytic Nlgn3 deletion enhances social novelty without affecting basal motor activity and motor learning.

Altogether, my results suggest that astrocytic Nlgn3 in the cerebellum is not involved in shaping synapses but may modulate gene expression in specific brain areas and then contribute to mouse behavior. The non-neuronal Nlgn works differently from neuronal Nlgns. Location matters a lot!

In the end

Just like many other academic research projects, my journey with astrocytic Nlgn 3  was marked by challenges. I faced setbacks, moments of being stuck, and frustration. However, I learned to cultivate resilience and approach failed experiments with a sense of humor. This journey has taught me that in scientific research, one must be passionate, and diligent, possess problem-solving skills, critical thinking, and be patient. One important thing is to always follow the data! This journey has significantly enhanced several skills crucial for my scientific career, and all the accomplishments are deeply indebted to the invaluable assistance of my lab mates, and the support of my family and friends. Finally, I want to express my gratitude to Bo, for his firm support, insightful feedback, and extensive discussions throughout my stay in his lab.

                                                                                                                                              Liming Qin from Shenzhen

Please sign in or register for FREE

If you are a registered user on Research Communities by Springer Nature, please sign in

Follow the Topic

Neuroscience
Life Sciences > Biological Sciences > Neuroscience
Autism Spectrum Disorders
Life Sciences > Health Sciences > Clinical Medicine > Diseases > Psychiatric Disorder > Autism Spectrum Disorders
Astrocyte
Life Sciences > Biological Sciences > Neuroscience > Cellular Neuroscience > Glial biology > Astrocyte
Synaptic Transmission
Life Sciences > Biological Sciences > Neuroscience > Cellular Neuroscience > Synaptic Transmission
Cell Adhesion
Life Sciences > Biological Sciences > Cell Biology > Cell Adhesion

Your space to connect: The Psychedelics Hub

A new Communities’ space to connect, collaborate, and explore research on Psychotherapy, Clinical Psychology, and Neuroscience!

Continue reading announcement