Metabolic control of Wnt signaling and colon tumorigenesis

A paper recently published by our group revealed how alpha-ketoglutarate metabolite regulates Wnt signaling and intestinal stemness via epigenetic reprogramming.

Published in Cancer

Metabolic control of Wnt signaling and colon tumorigenesis
Like

Share this post

Choose a social network to share with, or copy the URL to share elsewhere

This is a representation of how your post may appear on social media. The actual post will vary between social networks

Genetic mutation is the major driver of tumorigenesis. The activation of oncogenic pathways and inhibition of tumor suppressor genes endow cells with the ability to proliferate uncontrollably and become invasive. Understanding the unique molecular and genetic profile of individual patients will allow better biomarkers and targeted therapies to be developed with a great promise to transform cancer treatment. In addition to genetic alterations, the environment also plays an important role in tumor biology, yet the effect of environmental inputs on tumor development is largely overlooked. Specifically, our laboratory is interested in the role of metabolic microenvironment in modulating tumor development and therapeutic response.

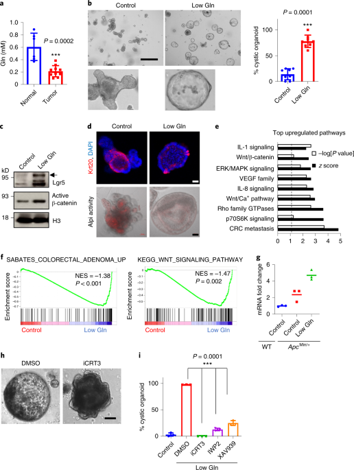
Colorectal cancer (CRC) is a major global health problem and remains the second leading cause of death in the United States. Constitutive activation of Wnt signaling, most frequently caused by APC mutations, often promotes CRC initiation and progression. Colorectal cancer cells situated in a unique microenvironment that is susceptible to rapid metabolic fluctuation in the intestinal tissue. Our lab identifies that glutamine, an amino acid, is depleted in the colon tumors compared to the normal tissues. Interestingly, we found that low glutamine hyperactives Wnt signaling promotes cancer stem-like features in the intestinal organoids carrying APC mutation. Importantly, the metabolic stress allows these cells to grow independent of intestinal niche factors -- an indication of cancer invasiveness--, and form tumors when implanted into immunodeficient mice. Thus, the altered metabolic microenvironment in addition to genetic alteration may be an active driver of colon tumorigenesis.

How does the depletion of exogenous glutamine lead to Wnt activation and enhanced stemness? We found that the depletion of intracellular alpha ketoglutarate (αKG) due to glutamine depletion reprograms the epigenetic landscape in the intestinal organoids and leads to the hyperactivation of Wnt and suppression of intestinal differentiation. This result also led us to investigate the role of αKG in antagonizing the oncogenic Wnt signaling and cancer cell dedifferentiation. We found that αKG exhibits potent antitumor property in colon cancer cells and can suppress tumor growth in different models including transgenic mouse model and organoid model derived from human colon tumors.

Despite tremendous progress in understanding the pathogenesis of CRC, most frontline therapies for CRC are limited to chemotherapy, surgery, and radiation. While growing evidence suggesting that Wnt signaling is a potential target in colorectal cancer, safely targeting Wnt signaling has not met with success so far. In this study, we found that αKG supplementation may represent a less aggressive therapy for the treatment of colon cancer and inhibit Wnt pathway via epigenetic reprogramming. In conclusion, we found that “feeding” colorectal cancers with the TCA cycle metabolite αKG will “tame” the aggressive tumors and induce cellular differentiation. This finding is reminiscent of the tremendous clinical success with the use of all-trans retinoic acid therapy for the treatment of promyelocytic leukemia. The metabolite treatment can drive leukemic cells into differentiated cells, and when combined with chemotherapy yield more than 80% cure rate.

Written by Thai Q Tran, Ph.D 

1. Tran, T.Q., Hanse, E.A., Habowski, A.N. et al. α-Ketoglutarate attenuates Wnt signaling and drives differentiation in colorectal cancer. Nat Cancer 1, 345–358 (2020). https://doi.org/10.1038/s43018...

2.Krauß, D., Gottlieb, E. Restraining colorectal cancer with αKG. Nat Cancer 1, 267–269 (2020). https://doi.org/10.1038/s43018...

Please sign in or register for FREE

If you are a registered user on Research Communities by Springer Nature, please sign in