Molecular and Phenotypic profiling of Colorectal Cancer patients in West Africa reveals biological insights

Very little is known about the biology of Colorectal cancer in West Africa. This study provides novel insights on the subject

Published in Cancer

Like

Share this post

Choose a social network to share with, or copy the URL to share elsewhere

This is a representation of how your post may appear on social media. The actual post will vary between social networks

 Colorectal cancer (CRC) rates are rising in Nigeria and many other low- and middle-income countries. In Nigeria, the case-mortality rate for CRC is significantly higher than in North American or Europe. While much of this is driven by the late stage of presentation, we also know little about the biology of how colorectal cancer acts in our patients. While large global efforts, like The Cancer Genome Atlas (TCGA), have been used to describe cancer biology, patients from low- and middle-income countries are typically absent or under-represented. As a surgeon focused on caring for cancer patients in Nigeria, I had the opportunity to participate in `our study looking at the molecular and phenotypic profiling of colorectal cancer patients in Nigeria.

 African Research Group for Oncology

In order to learn about colorectal cancer in Nigeria, we started the African Research Group for Oncology (ARGO) in 2013. This is a consortium of Nigerian and North American centers. Our first goal was to create a prospective database to capture the basic parameters of colorectal cancer presentation, treatment and outcome in Nigeria. We created a multi-institutional database that includes follow-up calls to patients and families every 4 months. This has provided us with the background data needed to develop ongoing prospective studies looking at mechanisms improve early diagnosis and treatment outcomes.

 Once we succeeded in creating a sustainable system for prospective data collection, we then matched this with a biobank. We began with formalin fixed paraffin embedded tissue blocks, however, we struggled to get adequate DNA extraction, so we transitioned to fresh frozen tissue. This led to its own set of challenges, including ensuring a constant supply of electricity despite frequent outages. We now have a triple electrical supply backup for our -80 freezers. It took several years to develop a reliable, sustainable and high-quality data and tissue collection system. This has been a humbling experience, but we now have the foundation to answer exciting questions from this valuable resource.

Clinical implications

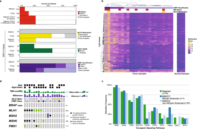
We found that there are clinically significant differences between Nigerian and US colorectal cancer patients. While academically interesting, differences in areas like microsatellite instability could also have significant clinical implications. Anecdotally, when we compared our experience with patients in Nigeria vs. the US, it often appeared that despite comparable systematic therapy the treatment response was different.  Our study may start to explain some reasons why, as patients with microsatellite instability do not respond as well to standard 5-FU based chemotherapy. A significantly higher rate of microsatellite instability may warrant different guidelines around routine testing in Nigeria vs. the US and may open up different treatment options with immunotherapy. Patient with microsatellite instability appear to benefit from early exposure to immunotherapy in the setting of metastatic disease. This finding led us to begin planning an immunotherapy trial that we hope will provide improved outcomes for many of our colorectal cancer patients.

One of the major reasons I was excited to participate in this study was that it reinforced how important it is to perform cancer research in places like Nigeria. As cancer rates continue to rise, we need to study our own patients to learn about cancer here, in our region, to determine how best to treat it. Studies such as this one highlight how important it is to have context specific cancer data, whether it be epidemiologic or molecular. If significant differences in the biology of cancer persist in larger series, it may also call into question the applicability of clinical trial results that have thus far been taken off the shelf and applied globally.  

 

Please sign in or register for FREE

If you are a registered user on Research Communities by Springer Nature, please sign in

Follow the Topic

Cancer Biology
Life Sciences > Biological Sciences > Cancer Biology

Related Collections

With Collections, you can get published faster and increase your visibility.

Women's Health

A selection of recent articles that highlight issues relevant to the treatment of neurological and psychiatric disorders in women.

Publishing Model: Hybrid

Deadline: Ongoing

Biosensing

With this cross-journal Collection, the editors of Communications Biology, Nature Biomedical Engineering, Nature Sensors, Nature Communications, and Scientific Reports welcome the submission of primary research Articles focusing on the development of engineered biosensing devices with the potential to be applied in biomedical research and in the management of disease conditions.

Publishing Model: Hybrid

Deadline: Jun 30, 2026