Nanoparticles with combination therapy targeting the tumor microenvironment for the treatment of Myeloma
Published in Chemistry
Drug resistance and dose-limiting toxicities remain some of the most significant hurdles diminishing the efficacy of treatment in Multiple Myeloma (MM), and cancer in general. We have a longstanding interest in mechanisms of drug resistance in cancer, and found that cell-cell interactions between cancer cells (MM and others) and their tumor microenvironment (TME) induces drug resistance. Disrupting these interactions using TME-disrupting agents, such as CXCR4, selectins and ROCK inhibitors, reduced TME-induced drug resistance. However, a major challenge for combination treatment of TME-disrupting agents and chemotherapy is the significant differences in biodistribution and pharmacokinetics of these drugs.
Moreover, we have deep interest in reducing toxicity of chemotherapy by packaging the cancer therapy into nanoparticles and decorating their surface with targeting-moieties which helps to “navigate” the loaded-nanoparticles specifically to the tumor. Targeting-moieties are mostly antibodies or ligands that interact specifically with molecules overexpressed on the surface of cancer cells.
In our study recently published in Nature Communications, we took advantage of the two strategies above to enhance the treatment of MM. We packaged bortezomib and ROCK inhibitor into liposomes to synchronize their delivery to the tumor, according to the biodistribution and pharmacokinetics of the liposomes rather than the properties of each compound. One of the main advantages of liposomes is that they have two different compartments for loading drugs with different physicochemical properties: i.e. lipophilic bortezomib was loaded to the lipid bilayer and hydrophilic ROCK inhibitor was loaded to the aqueous core. We chose bortezomib as the MM therapy since it was repeatedly demonstrated to have outstanding efficacy in vitro, but suffers from dose-limiting side effects in vivo and in patients. We avoided using cell-surface-receptor inhibitors as TME-disrupting agents, since these act and need to be released from the nanoparticle extracellularly, while bortezomib needs to act and be delivered intracellularly. Therefore, we chose ROCK inhibitor as TME-disrupting agent which acts and can be delivered, together with bortezomib, intracellularly.
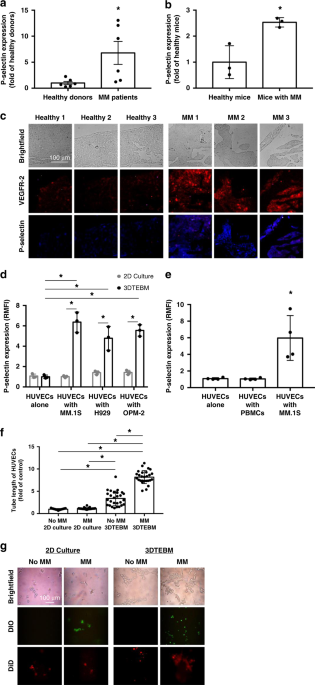
A major challenge for nanoparticle therapy is the endothelial barrier (blood vessel wall) preventing the nanoparticles from penetrating into the tissue, except in areas with disrupted blood vessels. Nevertheless, instead of considering endothelial cells as a barrier, we repurposed tumor-associated endothelium into a therapeutic target. We have previously demonstrated that MM cells highly and uniquely expressed P-selectin glycoprotein ligand-1 (PSGL-1), which was instrumental in the progression and drug resistance of MM. This indicated that P-selectin may play a significant role in the TME, which we indeed found to be overexpressed on MM-associated endothelial cells. Therefore, we used PSGL-1 as a targeting moiety to navigate the liposomes to P-selectin overexpressed on MM-associated endothelial cells.

The PSGL-1-targeted, bortezomib and ROCK inhibitor-loaded liposomes showed an outstanding efficacy against MM compared to the free drugs and compared to single therapies, and reduced the side effects of the treatment in vivo. We are now seeking to translate these findings into clinical applications for the benefit of MM patients, through entrepreneurial avenue. Moreover, we are looking forward to implement this strategy in other cancers, with chemotherapies and TME-disrupting agents, relevant to each cancer.

For more details visit:
https://www.nature.com/articles/s41467-020-19932-1
Follow the Topic
-
Nature Communications
An open access, multidisciplinary journal dedicated to publishing high-quality research in all areas of the biological, health, physical, chemical and Earth sciences.
Related Collections
With Collections, you can get published faster and increase your visibility.
Women's Health
Publishing Model: Hybrid
Deadline: Ongoing
Advances in neurodegenerative diseases
Publishing Model: Hybrid
Deadline: Mar 24, 2026
Please sign in or register for FREE
If you are a registered user on Research Communities by Springer Nature, please sign in