Neutrophils: a Hidden Gem for Cancer Immunotherapy

Published in Cancer

Neutrophils: a Hidden Gem for Cancer Immunotherapy
Like

Share this post

Choose a social network to share with, or copy the URL to share elsewhere

This is a representation of how your post may appear on social media. The actual post will vary between social networks

Background

Neutrophils are the most abundant immune cell type in our blood, but their role and regulation in the tumor microenvironment (TME) are still largely undefined. They have long been known to play a key role in response to infectious organisms, whereas their role in cancer has only recently become an area of great interest1. Within the TME, tumor-associated neutrophils (TANs) can be polarized into an anti-tumor N1 state or a pro-tumor N2 state2. Lung cancer remains one of the leading causes of death which results in 1,796,144 people died worldwide in 20203, where only a small population respond to the latest immunotherapy4. Thus, a better understanding of the regulatory mechanism for polarisation of TANs may identify new strategies for the development of effective therapies against lung cancer.

Key Findings

Neutrophil development is conservedly suppressed in lung cancer

Thus, we attempted to recapture the transcriptome dynamics of neutrophils in lung cancer by using single-cell RNA-sequencing as our previous studies5-8. Surprisingly, according to the RNA velocity analysis, we evidenced that neutrophil development was started from the pro-tumor N2 state then progressively into anticancer N1 in the TME. More importantly, the maturation of TANs was conservedly blocked in the TME, therefore markedly suppressing their N1 phenotype and anticancer capacity against lung cancer (Figure 1). In line with this notion, we also detected that a poorer patient survival was associated with the low N1 level in the non-small-cell lung carcinoma (NSCLC) in clinic (Figure 2), implying a not yet identified mechanism is controlling the immunosuppression of neutrophils in TME.

Figure 1. Advanced scRNA-seq analysis uncovers the transcriptome dynamics of neutrophils in lung cancer.

Discovery of a novel immunoregulator for N1/N2 polarisation in TME

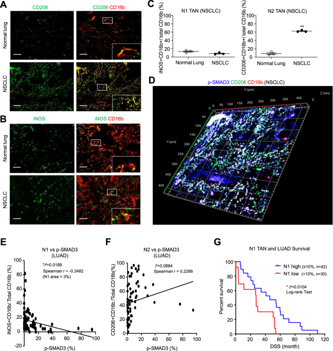
Neutrophils are originated from bone marrow, where we previously reported a TGF-β/Smad3 signalling dependent TME for suppressing anti-tumor immunity against lung cancer cells9. Therefore, we examined the possibility of Smad3 in TAN regulation. Interestingly, we detected a negative correlation between Smad3 activation and N1 suppression in the NSCLC patients as well as in the experimental mouse model Lewis lung carcinoma LLC (Figure 2), uncovering an importance of Smad3 signalling in the N1/N2 polarisation of TANs in lung cancer.  

Figure 2. A conserved immunosuppression of neutrophils in the microenvironment of NSCLC

Neutrophils as the next generation immunotherapy for NSCLC

Unexpectedly, genetic deletion of Smad3 from the TME dramatically boosted up the N1 immunity in tumor and circulation of the mice with LLC (Figure 2). Importantly, adoptive transfer of the Smad3-silenced human peripheral blood derived neutrophils (PBDNs) effectively suppressed the growth of NSCLC A549 xenograft due to their enhanced N1 phenotypes and anticancer capacity in vivo (Figure 3), demonstrating its translational potential for lung cancer patients with primary or secondary drug resistance in clinic.

Figure 3. Genetic engineered neutrophils effectively block the progression of human NSCLC.

Take Home Message

Neutrophils are suitable for allogenic use without antigen pairing and can be easily obtained from blood by-products, markedly overcoming the unsolved barriers of the T-cell based immunotherapy in clinic. Neutrophils were also reported for their tumor specificity for anticancer drug delivery10. Our study further confirmed the possibility of genetic engineered neutrophils as a cell-based immunotherapy for NSCLC. We wish to further translate our discovery into a safe and effective next generation immunotherapy against solid cancers.

Acknowledgments

This study was supported by the Research Grants Council of Hong Kong (RGC 14106518, 14111019, and 14111720) and RGC Postdoctoral Fellowship Scheme (PDFS2122-4S06), the State Key Laboratory of Translational Oncology, The Chinese University of Hong Kong’s Direct Grant for Research (4054510, 4054668) and Postdoctoral Fellowship Scheme (NL/LT/PDFS2022/0360/22lt), CU Medicine Passion for Perfection Scheme (PFP202210-004) and Faculty Innovation Award (4620528).


Reference

1          Coffelt, S. B., Wellenstein, M. D. & de Visser, K. E. Neutrophils in cancer: neutral no more. Nat Rev Cancer 16, 431-446, doi:10.1038/nrc.2016.52 (2016).

2          Fridlender, Z. G. et al. Polarization of tumor-associated neutrophil phenotype by TGF-beta: "N1" versus "N2" TAN. Cancer Cell 16, 183-194, doi:10.1016/j.ccr.2009.06.017 (2009).

3          Sung, H. et al. Global Cancer Statistics 2020: GLOBOCAN Estimates of Incidence and Mortality Worldwide for 36 Cancers in 185 Countries. CA Cancer J Clin 71, 209-249, doi:10.3322/caac.21660 (2021).

4          Yarchoan, M., Hopkins, A. & Jaffee, E. M. Tumor Mutational Burden and Response Rate to PD-1 Inhibition. N Engl J Med 377, 2500-2501, doi:10.1056/NEJMc1713444 (2017).

5          Tang, P. C. et al. Single-cell RNA sequencing uncovers a neuron-like macrophage subset associated with cancer pain. Sci Adv 8, eabn5535, doi:10.1126/sciadv.abn5535 (2022).

6          Tang, P. C. et al. Smad3 Promotes Cancer-Associated Fibroblasts Generation via Macrophage-Myofibroblast Transition. Adv Sci (Weinh) 9, e2101235, doi:10.1002/advs.202101235 (2022).

7          Tang, P. M. et al. Neural transcription factor Pou4f1 promotes renal fibrosis via macrophage-myofibroblast transition. Proc Natl Acad Sci U S A 117, 20741-20752, doi:10.1073/pnas.1917663117 (2020).

8          Tang, P. M. et al. The proto-oncogene tyrosine protein kinase Src is essential for macrophage-myofibroblast transition during renal scarring. Kidney Int 93, 173-187, doi:10.1016/j.kint.2017.07.026 (2018).

9          Tang, P. M. et al. Smad3 promotes cancer progression by inhibiting E4BP4-mediated NK cell development. Nat Commun 8, 14677, doi:10.1038/ncomms14677 (2017).

10        Xue, J. et al. Neutrophil-mediated anticancer drug delivery for suppression of postoperative malignant glioma recurrence. Nat Nanotechnol 12, 692-700, doi:10.1038/nnano.2017.54 (2017).

Please sign in or register for FREE

If you are a registered user on Research Communities by Springer Nature, please sign in

Follow the Topic

Cancer Biology
Life Sciences > Biological Sciences > Cancer Biology

Related Collections

With Collections, you can get published faster and increase your visibility.

Healthy Aging

This collection welcomes submissions based on studying preclinical models, as well as population-wide and clinical studies. Studies that advance our understanding of mechanisms behind healthy aging are also welcomed. Clinical research of interest will include epidemiological studies, observational studies, longitudinal cohort studies, systematic reviews and clinical trials.

Publishing Model: Open Access

Deadline: Jun 01, 2026

Women's Health

A selection of recent articles that highlight issues relevant to the treatment of neurological and psychiatric disorders in women.

Publishing Model: Hybrid

Deadline: Ongoing