One more step in understanding a rare cancer.

We have described a new molecular subgrouping schema for Wilms tumours that helps us to understand the heterogeneity of the disease. But the road to get here and the road ahead are both long and have only been passable with the ongoing cooperation of the entire community affected by Wilms tumour.

Published in Cancer

One more step in understanding a rare cancer.
Like

Share this post

Choose a social network to share with, or copy the URL to share elsewhere

This is a representation of how your post may appear on social media. The actual post will vary between social networks

Wilms tumour is the most common renal tumour in children with ~80 cases diagnosed in the United Kingdom each year1. This disease is marked by its highly variable presentation with ~10 histological subtypes and a frequent association with other renal or genitourinary abnormalities. Interestingly, in ~ 7% of cases it will occur in both kidneys2.  The drivers of these different forms of the disease are slowly being uncovered but our understanding is still limited. 

Several research groups have made important progress in the past few years developing a knowledge base around the molecular genetics of Wilms tumours. The largest of these efforts focussed on high-risk disease and describing genes with recurrent mutations. Those that attempted to describe molecular subgroups focussed primarily on transcriptomics with mixed success3-5.

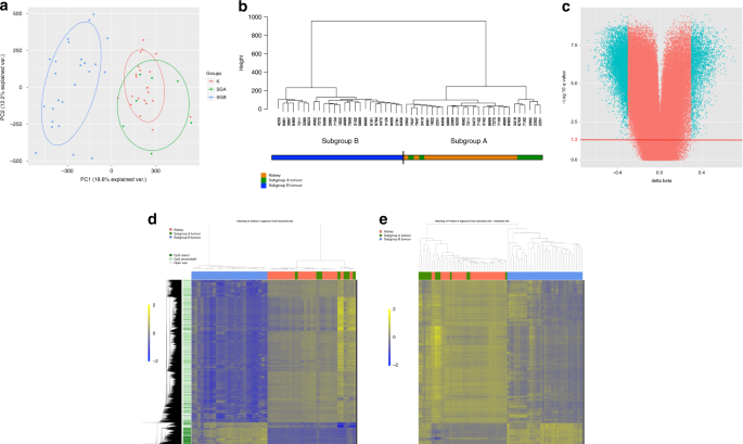
We instead used DNA methylation as the primary molecular feature to differentiate molecular subtypes of Wilms tumours6. As each cell in the body carries DNA methylation marks that reflect its epigenetic origin, it is a more stable molecular feature than transcription. More importantly, changes in DNA methylation have long been known to contribute to Wilms tumours and these epigenetic alterations have been shown to occur early in the disease process7.

We collected a discovery set of Wilms tumours at our institution by enrolling all patients diagnosed over the course of 5 years. This discovery set was unique compared to the recent literature in that it wasn’t selected for any particular feature such as relapse or high-risk histology.

Our analysis of these DNA methylation data revealed two distinct subgroups of Wilms tumours – Subgroup A had similarities to normal kidney and only rarely showed large chromosomal aberrations. Subgroup B had globally dysregulated DNA methylation compared to normal kidney and significantly more chromosome aberrations. Intriguingly, we saw that cases of bilateral disease were more common in Subgroup A and tumours that relapsed were more common in subgroup B.

To validate these results, we obtained a set of 42 tumours from the Childrens’ Oncology Group. This set was enriched for tumorus from children with bilateral disease to test the hypothesis that a subgroup A pattern predicted this form of disease. This was exactly what we saw in this set of tumours as 13/21 bilateral tumours and only 2/28 unilateral tumours had a subgroup A pattern. We were also able to replicate the increased frequency of genomic variants in Subgroup B tumours.

These exciting findings represent an important framework on which to build a deeper understanding of Wilms tumours molecular subgroups. Such subclasses have been well established for other embryonic tumours like medulloblastoma where they are now used in clinical trials to stratify therapeutic arms8.

It is promising to see evidence that these subgroups hold both clinical and biologic significance. However, there are important questions to be answered before this framework can be applied in clinical scenarios. Importantly, both subgroups are still quite heterogeneous with respect to their clinical features. A larger sample size and combining with multiple types of data such as mRNA or miRNA expression will likely help to resolve some of this heterogeneity. 

Although there are only 10 authors listed on this study, it is impossible to overstate the importance of the larger community in successfully investigating rare cancers. This community includes leaders in multinational consortia in North America and Europe, health care providers looking after these children, and patients and families who are so often eager to contribute to this work. With this ongoing collaboration and generosity, we are confident that we will continue to make headway in deepening our understanding of Wilms tumours and improving the outcomes for our patients and their families.

  

  1. Childhood Cancer Registrations, Great Britain, 1971-2005. Childhood Cancer Research Group Available at: ccrg.ox.ac.uk/datasets/registrations.shtml. (Accessed: 21st October 2020)
  2. Dome, J. S. et al. Advances in Wilms Tumor Treatment and Biology: Progress Through International Collaboration. J. Clin. Oncol. 33, 2999–3007 (2015).
  3. Gadd, S. et al. A Children's Oncology Group and TARGET initiative exploring the genetic landscape of Wilms tumor. Nat Genet 49, 1487–1494 (2017).
  4. Walz, A. L. et al. Recurrent DGCR8, DROSHA, and SIX homeodomain mutations in favorable histology Wilms tumors. Cancer Cell 27, 286–297 (2015).
  5. Wegert, J. et al. Mutations in the SIX1/2 pathway and the DROSHA/DGCR8 miRNA microprocessor complex underlie high-risk blastemal type Wilms tumors. Cancer Cell 27, 298–311 (2015).
  6. Brzezinski, J. et al. Clinically and biologically relevant subgroups of Wilms tumour defined by genomic and epigenomic analyses. Br. J. Cancer 33, 2999 (2020). https://doi.org/10.1038/s41416-020-01102-1
  7. Coorens, T. H. H. et al. Embryonal precursors of Wilms tumor. Science 366, 1247–1251 (2019).
  8. Wang, J., Garancher, A., Ramaswamy, V. & Wechsler-Reya, R. J. Medulloblastoma: From Molecular Subgroups to Molecular Targeted Therapies. Annu Rev Neurosci 41, 207–232 (2018).

Please sign in or register for FREE

If you are a registered user on Research Communities by Springer Nature, please sign in