PD-L1 negatively regulates antifungal immunity by inhibiting neutrophil release from bone marrow

Research on the connection between fungal infections and tumorigenesis is shining brightly. Our research revealed that PD-L1, an important molecule in tumor immunity, also strongly contributes to anti-fungal infection immunity by governing neutrophil release from bone marrow reserve to periphery.

Published in Healthcare & Nursing

PD-L1 negatively regulates antifungal immunity by inhibiting neutrophil release from bone marrow
Like

Share this post

Choose a social network to share with, or copy the URL to share elsewhere

This is a representation of how your post may appear on social media. The actual post will vary between social networks

       Increasing studies have revealed that microbial infection is involved in the development of tumors, and actually, fungi as mysterious residents in the human body for a long time, have a rich influence in tumors. Recently, a ground-breaking discovery in Cell has uncovered the fungal burden in different tumor tissues, supporting that fungi can play the role of potential tumor biomarkers and therapeutic targets in clinical work [1]. Also, another study has identified a variety of tumor-specific fungi, and found that there are mutually promoting interactions among fungi (Candida albicans as the representative), tumors and immunity in hosts [2].

     Lately we published our findings in Nature Communications that describe during fungal infection a crucial suppressive role of neutrophilic myeloid-derived suppressor cells (MDSC), depletion of MDSC can enhance host defense against C. neoformans infection [3]. (For more details, please refer to the original URL. https://www.nature.com/articles/s41467-022-31723-4) Likewise, MDSCs have been well documented to one of the major immunosuppressive cells in tumor immunity, acting as an escape mechanism for cancer cells by inhibiting T cell activity. All above these implicated that fungal infection and tumor immunity may have some potential links and share some of the same key mechanistic molecules. However, more of the underlying connections still need to be further explored.

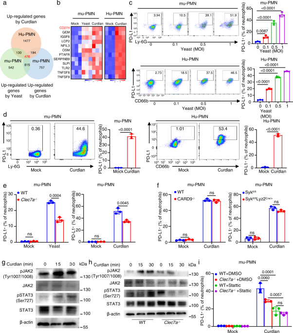
      Moreover, we noticed that the immune-blocking therapy of PD-1/PD-L1 has become one of the most popular immunotherapies of tumors and has been recognized as the important checkpoint. Coincidently, during C. albicans infection, PD-L1 has been found to be induced to express on T cells and natural killer cells, and immunotherapy with anti-PD-L1 antibodies could abolish sepsis-induced immunosuppression and improve survival after bloodstream infection with C. albicans. This suggests that PD-L1, the core molecule in tumorigenesis, may also participate in fungi infections such as C. albicans. Following up the clues, in the latest study, we found that during C. albicans infection, the expression of PD-L1 on murine and human neutrophils is upregulated upon the engagement of C-type lectin receptor Dectin-1 with its ligand β-glucans, exposed on fungal pathogen C. albicans yeast. More notably, we found that PD-L1 deficiency remarkably improves the survival of C. albicans-infected mice. These explain the mechanism by which PD-L1 activation of the Dectin-1/PD-L1 cascade by β-glucan mediates resistance to C. albicans infection.

    On the other hand, PD-L1 expression in neutrophils associated with suppressor capacity has long been thought to interact with PD-1 on T cells, which plays an important role in numerous diseases, whereas in our research model, PD-L1, independent of PD-1, governs neutrophil mobilization by regulating the autocrine secretion of CXCL1 and CXCL2 during C. albicans infection. These reveal the function of PD-L1 in fungal infection immunity from a brand-new perspective.

    In anti-fungal infection immunity, we traced the origin of immune cells and found that the production of neutrophil-mobilized chemokines CXCL1 and CXCL2 can be regulated and governed by PD-L1 whose translocation into the nucleus can be induced by β-glucan stimulation. And neutrophil-specific PD-L1 deficiency impairs CXCL1/2 secretion, which promotes neutrophil migration from germinal center bone marrow reserve to the peripheral circulation (kidney in our mouse model), thereby conferring host resistance to C. albicans infection.

    Our findings demonstrated the mechanism and role of the tumor-popular molecule PD-L1 activated by β-glucans during fungi infection, which further confirms the inextricable relationship between tumorigenesis and fungal infection. We also show that, independent of PD-1, the effects of PD-L1 inhibition on promoting neutrophil release from bone marrow reserves to the periphery helps to the immune clearance of fungus, contributing to the negative regulation of antifungal innate immunity. We hope all these will function as a potent immunotherapeutic target against life-threatening fungi infections and provide clues for the study of the mechanisms between tumor immunity and fungi infection.

[1] Narunsky-Haziza L, Sepich-Poore GD, Livyatan I, Asraf O, Martino C, Nejman D, Gavert N, Stajich JE, Amit G, González A, Wandro S, Perry G, Ariel R, Meltser A, Shaffer JP, Zhu Q, Balint-Lahat N, Barshack I, Dadiani M, Gal-Yam EN, Patel SP, Bashan A, Swafford AD, Pilpel Y, Knight R, Straussman R. Pan-cancer analyses reveal cancer-type-specific fungal ecologies and bacteriome interactions. Cell. 2022 Sep 29;185(20):3789-3806.e17. doi: 10.1016/j.cell.2022.09.005. PMID: 36179670; PMCID: PMC9567272.

 [2] Dohlman AB, Klug J, Mesko M, Gao IH, Lipkin SM, Shen X, Iliev ID. A pan-cancer mycobiome analysis reveals fungal involvement in gastrointestinal and lung tumors. Cell. 2022 Sep 29;185(20):3807-3822.e12. doi: 10.1016/j.cell.2022.09.015. PMID: 36179671; PMCID: PMC9564002.

 [3] Li YN, Wang ZW, Li F, Zhou LH, Jiang YS, Yu Y, Ma HH, Zhu LP, Qu JM, Jia XM. Inhibition of myeloid-derived suppressor cell arginase-1 production enhances T-cell-based immunotherapy against Cryptococcus neoformans infection. Nat Commun. 2022 Jul 14;13(1):4074. doi: 10.1038/s41467-022-31723-4. PMID: 35835754; PMCID: PMC9283461.

Please sign in or register for FREE

If you are a registered user on Research Communities by Springer Nature, please sign in

Follow the Topic

Health Care
Life Sciences > Health Sciences > Health Care

Related Collections

With Collections, you can get published faster and increase your visibility.

Women's Health

A selection of recent articles that highlight issues relevant to the treatment of neurological and psychiatric disorders in women.

Publishing Model: Hybrid

Deadline: Ongoing

Biosensing

With this cross-journal Collection, the editors of Communications Biology, Nature Biomedical Engineering, Nature Sensors, Nature Communications, and Scientific Reports welcome the submission of primary research Articles focusing on the development of engineered biosensing devices with the potential to be applied in biomedical research and in the management of disease conditions.

Publishing Model: Hybrid

Deadline: Jun 30, 2026