“Prison Break”: A programmed event controlled by a lipid mediator
Published in Microbiology
Intriguingly, we have known for years that even in the absence of alerting signals triggering egress, the number of divisions of the parasite in a single host cell is limited. Egress occurs after 5 to 6 cycles of asexual multiplication. Two different hypothesis have been made in order to explain this phenomenon and define what was called natural egress as a passive or an active process. The passive process of natural egress would be due to a mechanical breakage of the host cell plasma membrane, leak out of potassium and induced egress, resulting from the parasite exponential replication. Alternatively, an active natural egress would position the parasite on the driving seat. An intrinsic signal produced by the parasite governs the maximum number of cycles before egress. Such a clock-like system would be genetically encoded by the parasite and set up at the time of host cell entry.
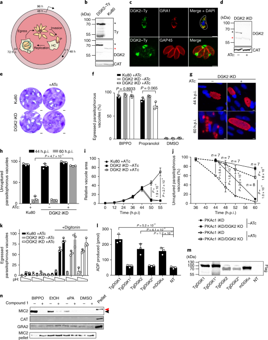
Bisio et al, have unveiled several components of the molecular clock mastering natural egress. Synthesis of phospholipids by T. gondii not only occurs in the cytoplasm but also in the parasitophorous vacuole, an internal space where the parasite grows sheltered from host cell attacks. One particular phospholipid, phosphatidic acid, is produced from diacylglycerol by the action of the diacylglycerol kinase 2, secreted by the parasite in the vacuole. This enzyme accumulates progressively in the vacuole during infection and produces phosphatidic acid which ultimately triggers natural egress (Bisio et al, 2019).
An atypical guanylate cyclase fused to a P4-ATPase (flippase-like) domain at the surface of the parasites serves as signalling node (Brown et al, 2018). The guanylate cyclase produces cytosolic cGMP that serves as initiator of the entire signalling cascade leading to egress. It is tempting to speculate that phosphatidic acid directly activates the guanylate cyclase is via binding to the P4-ATPase domain predicted to recognize phospholipids in the outer leaflet of the plasma membrane.
Noteworthy, passive and active natural egress are not mutually exclusive and might occur in one way or another depending on the robustness of host cell. Genetic ablation of DGK2 leads to a full shift to passive natural egress. These findings raise new questions such as the physiological contribution of natural versus induced egress during infection? How is the molecular clock set in bradyzoite cysts containing thousands of parasites? Is natural egress participating in the dissemination of chronic infection?
Brown et al, Cell Host Microbe, 2018 Dec 12;24(6):804-816.e6.
Bisio et al, Nature Microbiology 2019 Feb 11. doi: 10.1038/s41564-018-0339-8.
https://www.nature.com/articles/s41564-018-0339-8

Follow the Topic
-
Nature Microbiology
An online-only monthly journal interested in all aspects of microorganisms, be it their evolution, physiology and cell biology; their interactions with each other, with a host or with an environment; or their societal significance.
Related Collections
With Collections, you can get published faster and increase your visibility.
Progress towards the Sustainable Development Goals
Publishing Model: Hybrid
Deadline: Ongoing
The Clinical Microbiome
Publishing Model: Hybrid
Deadline: Mar 11, 2026
Please sign in or register for FREE
If you are a registered user on Research Communities by Springer Nature, please sign in