Reduced autophagy capacity lowers the bar for inflammation and cancer in mouse model

It is incompletely understood how autophagy functions in inflammation and in cancer predisposition. We used a mouse model with inducible expression of a mutant UVRAG to show that intervention with an autophagy suppressor could worsen inflammation and promote age-induced spontaneous cancers

Published in Cancer

Reduced autophagy capacity lowers the bar for inflammation and cancer in mouse model
Like

Share this post

Choose a social network to share with, or copy the URL to share elsewhere

This is a representation of how your post may appear on social media. The actual post will vary between social networks

In 1963, Christian de Duve coined the term “autophagy” derived from the Greek word, “self-eating”. In the early 1990s, Dr. Yoshinori Ohsumi and colleagues described the presence of “autophagic bodies” in yeast. However, it was not until 1999 that the first mammalian autophagy-related gene, Beclin1, was discovered by Dr. Beth Levine’s group, igniting broad interests among scientists. The field blossomed from there. The past decade has witnessed tremendous progress in autophagy-related gene identification and their amazing impacts on human diseases. A particular case in point is UVRAG, a potential tumor suppressor and a key player in autophagy. 

 

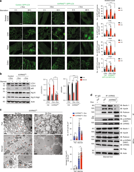
We initially identified UVRAG as a binding partner of Beclin1 and a promoter of  the Beclin1-associated kinase in autophagy. Interestingly, removing the mammalian counterpart of UVRAG from Arabidopsis or baker’s yeast showed controversial effects on autophagy, leading to the perception that UVRAG might not be required for autophagy at all in vivo. However, these studies in Arabidopsis or yeast may not be readily generalized to the true behaviors of UVRAG in the mammalian system, given their billions years of evolutionary distance. We attempted to settle this debate by utilizing a mouse model with inducible expression of a mutant UVRAG that dominant-negatively suppresses normal UVRAG as a protein inhibitor. We chose this model because 1) consistent and systemic loss of UVRAG results in embryonic lethality or developmental defects; and 2) it recapitulates one frequently occurring genetic change of UVRAG in human cancers that permits translation of any preclinical findings into humans.

 

In the mouse model, we observed impaired stress-induced autophagy activity in tissues of mice expressing the UVRAG-inhibiting mutant, and that this impairment was associated with reduced assembly of the autophagy-promoting complex that contains UVRAG. This finding was consistent with our previous observations. Interestingly, upon examining the livers after fasting, we observed aberrant accumulation of enlarged lipid droplets in hepatocytes of mutant mice, in support of a previous notion that autophagy helps the breakdown of lipid droplets for energy supply. Yet the molecular basis of this finding awaits further investigation.

 

Using this unique model, we have demonstrated the essential functions of autophagy, particularly mitophagy, as a way to resolve systemic and intestinal inflammation. When the animal’s macrophages were induced to express mutant UVRAG, production of inflammatory molecules were increased, and the inflammation could not be timely resolved compared with mice with normal macrophages. There have also been studies that have demonstrated increased inflammatory reactions in tissue due to autophagy deficiency. Together, we speculated that disruption of autophagy equilibrium increases the risk for inflammation-associated pathologies.

 

Another pivotal result of this study uncovered a “missing molecular link” between age-related decreases in autophagy and aging-induced spontaneous cancers, which could provide new insight into how basal autophagy protects against cancer. Using our mouse model, we observed that suppression of UVRAG accelerated age-related decline in autophagy and impaired autophagic turnover of oncogenic b-catenin, leading to increased proliferation and tumor formation in mice. It remains to be seen whether this age-dependent regulation of b-catenin by autophagy will translate to other autophagy-related cancer models. 

 

Our study represents a key advance in understanding how UVRAG and by extension autophagy works in vivo. It is important to note that this mutant might also possess activities of its own beyond UVRAG inhibition. Therefore, we will continue to explore UVRAG’s and autophagy’s role in disease development and progression in hopes of translating this research into potential anti-inflammatory and/or anti-cancer treatments.


Written by Christine Quach, Dali Nemecio, and Chengyu Liang



 

Please sign in or register for FREE

If you are a registered user on Research Communities by Springer Nature, please sign in

Follow the Topic

Cancer Biology
Life Sciences > Biological Sciences > Cancer Biology

Related Collections

With Collections, you can get published faster and increase your visibility.

Women's Health

A selection of recent articles that highlight issues relevant to the treatment of neurological and psychiatric disorders in women.

Publishing Model: Hybrid

Deadline: Ongoing

Biosensing

With this cross-journal Collection, the editors of Communications Biology, Nature Biomedical Engineering, Nature Sensors, Nature Communications, and Scientific Reports welcome the submission of primary research Articles focusing on the development of engineered biosensing devices with the potential to be applied in biomedical research and in the management of disease conditions.

Publishing Model: Hybrid

Deadline: Jun 30, 2026