Reshaping the microbiome to fight C. difficile infections

The indigenous microbiota plays an important role in gut homeostasis and prevents pathogens such as C. difficile from establishing in the gut. Identifying and assembling mixtures of commensals that contribute to colonization resistance is an important step towards erradication of C. difficile.

Published in Microbiology

Reshaping the microbiome to fight C. difficile infections
Like

Share this post

Choose a social network to share with, or copy the URL to share elsewhere

This is a representation of how your post may appear on social media. The actual post will vary between social networks

Clostridioides difficile is the leading cause of antibiotic-associated intestinal infections in hospitals worldwide. C. difficile can form highly resilient spores which are key to individual-to-individual transmission, and were therefore the topic of my PhD. While I was unraveling the details of spore formation and composition, something that intrigued me was what would make C. difficile able to successfully colonize and infect antibiotic-treated or immunodeficient patients, but not healthy individuals? It is known that a diverse gut commensal microbiota provides resistance to colonization by pathogens. However, disturbances to the microbiota, such as treatment with antibiotics, often lead to reduced diversity and loss of crucial commensal microbial populations, and as consequence, to pathogen overgrowth. But which commensal microbes are key to resistance against C. difficile and why? When I finished my PhD and joined the group of Prof. David Berry at the Division of Microbial Ecology at the University of Vienna as a Post Doc, this was what I wanted to find out.

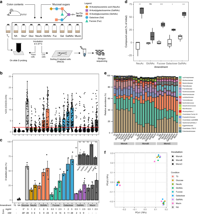
Studies published right before we started this project had shown that access to sugars from the intestinal mucus layer, specifically sialic acid and N-acetylglucosamine, was important for C. difficile establishment in the gut1,2. Additionally, levels of sialic acid in the gut lumen increase following antibiotic treatment. This points to reduced mucosal sugar consumption by commensals that therefore leave a vacant niche to be filled by C. difficile. We therefore formulated the hypothesis that efficient mucosal sugar utilizers were key providers of resistance to C. difficile, and that restoring them would decrease C. difficile colonization levels by blocking the pathogen´s access to the newly available pool of mucosal sugars. The major challenge was to find a successful way to identify efficient mucosal sugar consumers from the gut, because neither cultivation- nor genome-based studies reveals or predicts which microorganisms actually perform or dominate a particular function in situ.

Mucosal sugars (represented in squares) are abundant in the gut following antibiotic treatment. Administration of a consortium of sugar utilizers (BacMix) reduces C. difficile access to these sugars. Created in BioRender.

Fortunately, Prof. David Berry and collaborators had just developed a new method to look at functionally active organisms in complex environments using heavy water (D2O) and Raman microspectroscopy3. In this approach, the gut community is incubated with a compound of interest in the presence of D2O. Organisms that consume the compound become active and incorporate deuterium from D2O into their biomass, which can then be detected with single cell resolution using Raman microspectroscopy. This function-targeted approach its extremely powerful once combined with cell-sorting using an automated Raman-activated cell-sorting (RACS) platform4 developed by Dr. Kang Soo Lee within a collaboration between the groups of Prof. Michael Wagner in Vienna and Prof. Roman Stocker at the ETH Zürich (formerly at MIT). Using this platform we were able to sort active mucosal sugar utilizers from the gut in a high-throughput manner, amplify and shotgun-sequence their DNA and recover their genomes, which finally revealed their identity. It appears they were quite a diverse array of organisms, mostly dominated by the families Muribaculaceae and Lachnospiraceae.

Raman microspectroscope and microfluidics part of the RACS platform while in operation.

Based on this information, we selected a consortium of five efficient sialic acid- and N-acetylglucosamine-utilizing strains (‘BacMix’) and tested if they were able to prevent C. difficile from colonizing antibiotic-treated mice. Our results showed that BacMix appeared to reduce C. difficile access to sugars, and importantly, reduce C. difficile levels in the gut, although it was not sufficient to completely halt C. difficile colonization. We believe, however, that it may constitute a base for developing a more extensive combination of organisms to provide colonization resistance by additional, distinct mechanisms. Above all, our paper underscores the value of targeted ecological approaches to identify organisms performing key functions in the gut, and uses this information to rationally design effective probiotic mixtures.

You can read about all details of our study in the full paper here.

1 Ng, K.M. et al. Microbiota-liberated host sugars facilitate post-antibiotic expansion of enteric pathogens. Nature 502, 96 (2013).
2 Janoir, C. et al. Adaptive Strategies and Pathogenesis of Clostridium difficile from In Vivo Transcriptomics. Infect Immun 81, 3757-3769 (2013).
3 Berry, D. et al. Tracking heavy water (D2O) incorporation for identifying and sorting active microbial cells. Proc Natl Acad Sci U S A 112, E194-203 (2015).
4 Lee, K.S. et al. An automated Raman-based platform for the sorting of live cells by functional properties. Nat Microbiol 4, 902-903 (2019).

Please sign in or register for FREE

If you are a registered user on Research Communities by Springer Nature, please sign in

Follow the Topic

Microbiology
Life Sciences > Biological Sciences > Microbiology

Related Collections

With Collections, you can get published faster and increase your visibility.

Healthy Aging

This collection welcomes submissions based on studying preclinical models, as well as population-wide and clinical studies. Studies that advance our understanding of mechanisms behind healthy aging are also welcomed. Clinical research of interest will include epidemiological studies, observational studies, longitudinal cohort studies, systematic reviews and clinical trials.

Publishing Model: Open Access

Deadline: Jun 01, 2026

Women's Health

A selection of recent articles that highlight issues relevant to the treatment of neurological and psychiatric disorders in women.

Publishing Model: Hybrid

Deadline: Ongoing