Selective cell cycle arrest in gliobastoma cell lines by quantum molecular resonance alone or in combination with temozolomide
Published in Cancer
Glioblastoma (GBM) is the most aggressive form of brain cancer, characterized by high proliferation rates and cell invasiveness1,2. Despite advances in surgery and radio-chemotherapy, patients continue to have poor prognoses, with a survival rate of 14-15 months, and less than 5% of patients still alive at five years3,4. It is thus evident that new therapeutic strategies are needed. In this regard, non-ionizing electromagnetic fields (EMFs) represent an emerging option given the potential advantages of safety, low toxicity, and the possibility to be combined with other therapies5-7.
We decided to study the potential anticancer activity of Quantum Molecular Resonance (QMR), a non-ionizing, low potency technology that exploits high-frequency waves in the range of 4–64 MHz (Telea Electronic Engineering, Sandrigo, Vicenza, Italy). In contrast to other EMF medical devices, QMR generates nanosecond pulses with the advantage of penetrating the plasma membrane, thus interacting with cells inner organelles.
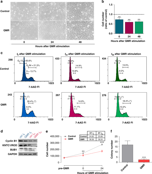
We investigated QMR activity in three glioblastoma cell lines, and we used mesenchymal stromal cells (MSCs) and astrocytes as healthy controls. Firstly, we evaluated cell morphology, proliferation rate, and cell cycle immediately after stimulation (t0) and 24 and 48 hours thereafter (t24 -t48). We adopted this time course strategy to estimate the permanence of the QMR effect and the ability of injured cells to restore cell functions.

Experimental design and QMR final effect on glioblastoma cell lines
As primary evidence, we detected a significant growth deceleration of QMR-stimulated cells with an almost twofold doubling time associated with a drastic reduction of colony formation in soft agar. These exciting results prompted us to deepen the possibility of QMR impact on cell cycle progression. Flow cytometry analysis confirmed this hypothesis, further corroborated by a thorough proteomic study. Indeed, our data revealed that QMR-irradiated glioblastoma cells underwent global proteomic perturbation that affects tumor progression. Gene ontology (GO) and pathway enrichment analyses highlighted that up-regulated proteins were predominantly associated with the heat stress response, while down-regulated proteins were involved in protein translation, RNA processing, and cell cycle-related pathways.

Up-regulated (left panel) and down-regulated (right panel) proteins after 24 hours of QMR stimulation (t0)
In particular, we observed a drastic interference with all the main steps of the mitotic process: stimulated cells presented lower levels of the DNA polymerases (POLA1-2) and MCMs helicases responsible for DNA replication and elongation. Injuries at this level could not be efficiently restored since important factors implied in DNA repair (GTBP, SMCHD1) were also down-regulated. Furthermore, QMR affected chromosomes cohesion (SMC1α-3-4), as well as microtubules binding to chromosomes, acting both on the microtubule-binding domain (Hec1) and centromere-binding domain (SPC24-25). This catastrophic condition inevitably led to aberrant chromosome segregation and cell cycle arrest.
Interestingly, in healthy mesenchymal and astrocyte cell lines, we observed only minor effects with a slight reduction of cell viability not associated with cell cycle arrest or karyotype alterations.
As known, conventional GBM therapy includes maximal surgical resection followed by radiotherapy and chemotherapy with TMZ. Unfortunately, TMZ treatment is characterized by the severity of its side effects and by the onset of drug resistance mechanisms8. Thus, we decided to attempt QMR and TMZ co-treatment with the hope that an association therapy might reduce drug dosage and related adverse events. Interestingly, the combined activity of QMR and TMZ demonstrated the ability of QMR to enhance TMZ efficacy.
This study strongly suggests that QMR, alone or in combination with TMZ, might be a promising strategy to arrest glioblastoma progression.
References:
1 DeAngelis, L. M. Brain tumors. N Engl J Med 344, 114-123 (2001).
2 Stupp, R. et al. Radiotherapy plus concomitant and adjuvant temozolomide for glioblastoma. N Engl J Med 352, 987-996 (2005).
3 Becker, K. P. & Yu, J. Status quo--standard-of-care medical and radiation therapy for glioblastoma. Cancer journal (Sudbury, Mass.) 18, 12-19 (2012).
4 Ostrom, Q. T. et al. The epidemiology of glioma in adults: a “state of the science” review. Neuro-Oncology 16, 896-913 (2014).
5 Mattsson, M. O. & Simkó, M. Emerging medical applications based on non-ionizing electromagnetic fields from 0 Hz to 10 THz. Medical devices (Auckland, N.Z.) 12, 347-368 (2019).
6 Giladi, M. et al. Mitotic Spindle Disruption by Alternating Electric Fields Leads to Improper Chromosome Segregation and Mitotic Catastrophe in Cancer Cells. Scientific Reports 5, 18046 (2015).
7 Branter, J., Basu, S. & Smith, S. Tumour treating fields in a combinational therapeutic approach. Oncotarget 9, 36631-36644 (2018).
8 Singh, N., Miner, A., Hennis, L. & Mittal, S. Mechanisms of temozolomide resistance in glioblastoma - a comprehensive review. Cancer Drug Resist 4, 17-43 (2021).
Follow the Topic
-
British Journal of Cancer
This journal is devoted to publishing cutting edge discovery, translational and clinical cancer research across the broad spectrum of oncology.
Please sign in or register for FREE
If you are a registered user on Research Communities by Springer Nature, please sign in