Targeting KIFC1 in lung cancers with extra centrosomes

Published in Cancer and Cell & Molecular Biology

Like

Share this post

Choose a social network to share with, or copy the URL to share elsewhere

This is a representation of how your post may appear on social media. The actual post will vary between social networks

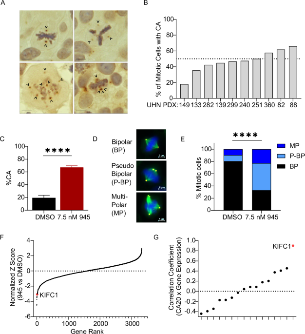
Lung cancer continues to be a leading cause of cancer-related death worldwide, with abysmal 5 year survival rates of only 10-20% in most countries1. This emphasizes the need for new therapies to target cancer-specific features that support tumor growth and progression. One such feature in lung cancer is genomic instability (GIN)2. GIN is considered an Achilles heel of cancer because low to moderate levels are tolerable and can improve cancer cell fitness and survival by enabling other malignant phenotypes such as drug resistance; however, too much GIN can be lethal by causing excessive aneuploidy and mitotic catastrophe3,4. Thus, GIN represents a therapeutic vulnerability that could be exploited to treat lung cancers.

GIN can arise through several mechanisms, one of which is centrosome amplification (CA)5,6. Centrosomes are microtubule organizing centres in cells with a major role in generating the mitotic spindle required to segregate chromosomes properly during cell division7. In non-malignant cells, two centrosomes form a bipolar spindle during mitosis that facilitates equal division of chromosomes into daughter cells (Fig.1)8. CA is a phenotype observed in many cancer types, characterized by an abnormal increase in centrosome number. Despite the cancer-promoting GIN that CA contributes to, the presence of extra centrosomes during mitosis leads to  abnormal, multipolar mitotic spindles7. If left uncorrected, multipolar mitotic divisions cause major chromosome segregation errors and cell death9. Therefore, cancer cells with CA are reliant on CA-coping mechanisms to manage the deleterious effects of supernumerary centrosomes while maintaining their tumour-promoting effects. The most well-established coping mechanism described to date is centrosome clustering, which involves grouping extra centrosomes together to form a pseudo-bipolar spindle that yields viable daughter cells7 (Fig.1). However, the coping mechanisms leveraged by lung cancer cells to mitigate the mitotic challenges associated with CA and their therapeutic potential have not been defined.  

We sought to discover putative therapeutic vulnerabilities associated with CA in lung cancer models. Using a CRISPR/Cas9 loss-of-function (LOF) screen, we identified the kinesin motor protein KIFC1 as a dependency in lung adenocarcinoma cells with CA. This finding was consistent with studies that have identified KIFC1 as a CA-coping factor in other cancer models, including breast and ovarian cancers10–12. We validated that CRISPR-mediated KIFC1 LOF was lethal  upon pharmacologic potentiation of CA using competitive growth assays in multiple lung cancer models. To mimic therapeutic inhibition, we used siRNA to knockdown KIFC1, which also reduced lung cancer cell survival in the presence of CA, further confirming its therapeutic potential. Notably, we discovered  that the dependency of lung cancer cells on KIFC1 was linked to basal levels of CA and KIFC1 expression. This suggests that CA and/or KIFC1 could serve as putative biomarkers to indicate cancer sensitivity to future KIFC1-targeted therapies.

Fig.1. Schematic illustrating the model proposed to explain the lethality observed upon KIFC1 inhibition in lung cancer cells with centrosome amplification (CA). KIFC1 inhibition prevents lung cancer cells from clustering extra centrosomes and forces cells to undergo multipolar divisions that produce lethal aneuploidies.

Our work nominates KIFC1 inhibition as a new therapeutic strategy for selectively killing lung cancers with CA. Our findings also support a model to explain the lethality induced by KIFC1 LOF. Briefly, lung cancer cells with CA upregulate KIFC1 because it clusters extra centrosomes into pseudo-bipolar mitotic spindles that produce viable offspring during cell division. This function of KIFC1 allows lung cancer cells to manage the deleterious effects of CA (i.e. potentiation of GIN and aneuploidy to intolerable levels) while maintaining tumor-promoting, sustainable levels of GIN. Inhibiting KIFC1 abrogates this CA-coping mechanism, forcing lung cancer cells to commit lethal multipolar divisions (Fig.1). It is plausible that this model and therapeutic concept also apply to other cancer types in which CA is a recurrent phenomenon. Taken together, our research nominates KIFC1 as a promising therapeutic target in the most common type of lung cancer, lung adenocarcinoma, and rationalizes further research to understand the generalizability of its therapeutic potential, and to develop potent and specific clinical KIFC1 inhibitors.

References

1 Sung H, Ferlay J, Siegel RL, Laversanne M, Soerjomataram I, Jemal A et al. Global cancer statistics 2020: GLOBOCAN estimates of incidence and mortality worldwide for 36 cancers in 185 countries. CA Cancer J Clin 2021; 71: 209–249.

2 Hanahan D. Hallmarks of cancer: New dimensions. Cancer Discov 2022; 12: 31–46.

3 Pikor L, Thu K, Vucic E, Lam W. The detection and implication of genome instability in cancer. Cancer Metastasis Rev 2013; 32: 341–352.

4 Sansregret L, Vanhaesebroeck B, Swanton C. Determinants and clinical implications of chromosomal instability in cancer. Nat Rev Clin Oncol 2018; 15: 139–150.

5 Hosea R, Hillary S, Naqvi S, Wu S, Kasim V. The two sides of chromosomal instability: drivers and brakes in cancer. Signal Transduct Target Ther 2024; 9: 75.

6 Ganem NJ, Godinho SA, Pellman D. A mechanism linking extra centrosomes to chromosomal instability. Nature 2009; 460: 278–282.

7 Sabat-Pośpiech D, Fabian-Kolpanowicz K, Prior IA, Coulson JM, Fielding AB. Targeting centrosome amplification, an Achilles’ heel of cancer. Biochem Soc Trans 2019; 47: 1209–1222.

8 Loncarek J, Bettencourt-Dias M. Building the right centriole for each cell type. J Cell Biol 2018; 217: 823–835.

9 Holland AJ, Cleveland DW. Losing balance: the origin and impact of aneuploidy in cancer: ‘Exploring aneuploidy: the significance of chromosomal imbalance’ review series. EMBO Rep 2012; 13: 501–514.

10 Saatci O, Akbulut O, Cetin M, Sikirzhytski V, Uner M, Lengerli D et al. Targeting TACC3 represents a novel vulnerability in highly aggressive breast cancers with centrosome amplification. Cell Death Differ 2023; 30: 1305–1319.

11 Jinna N, Yuan Y-C, Rida P. Kinesin family member C1 (KIFC1/HSET) underlies aggressive disease in androgen receptor-low and basal-like triple-negative breast cancers. Int J Mol Sci 2023; 24: 16072.

12 Mittal K, Choi DH, Klimov S, Pawar S, Kaur R, Mitra AK et al. A centrosome clustering protein, KIFC1, predicts aggressive disease course in serous ovarian adenocarcinomas. Journal of Ovarian Research. 2016; 9. doi:10.1186/s13048-016-0224-0.

Please sign in or register for FREE

If you are a registered user on Research Communities by Springer Nature, please sign in