The first alumminum ion receptor in living organisms
Published in Cell & Molecular Biology and Plant Science
Explore the Research
The LRR receptor-like kinase ALR1 is a plant aluminum ion sensor - Cell Research
Cell Research - The LRR receptor-like kinase ALR1 is a plant aluminum ion sensor
Recent sensor/receptor discoveries have advanced understanding of how plants potentially sense nutrient ions, thus optimizing growth, survival and reproductive success1-3. Nevertheless, it is largely unknown how plants sense toxic ions, such as aluminum (Al) ion, the major limiting factor for agricultural productivity on acid soils4.
Acid soil occupies approximately 30% of territorial lands and up to 50% of the potential arable lands worldwide5. Al ion, which is highly phytotoxic, is released from acid soil, and cause reduction of crop yield. Moreover, Al toxicity is an important contributor to forest decline, threatening the global ecological environment6. Decades of research have established the central role of the secretion of organic acid anions (OAs) in Al resistance in the main crops7,8. However, the fundamental question remains how plants perceive Al ion and transduce the signal to induce Al resistant responses.
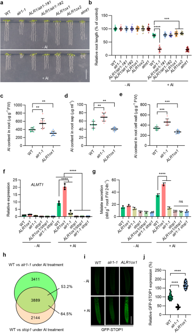
Here, we report the unique discovery that the plant ALR1 (Al Resistance/Receptor 1) receptor-like kinase is an Al ion receptor, which confers resistance through an integrated Al-triggered signaling pathway. This study began with the identification of an Al hypersensitive mutant alr1-1 from a library of the Receptor-Like Kinase (RLK) T-DNA insertion mutants. ALR1 encodes a typical leucine-rich-repeat (LRR) RLK, which was previously known as the phytosulfokine (PSK) peptide receptor kinase (PSKR1) involved in multiple processes9,10. After ten years of in-depth research, we have proved that ALR1 is an Al ion receptor: Al ions binding to ALR1 cytoplasmic domain recruits BAK1 co-receptor kinase and promotes ALR1-dependent phosphorylation of the NADPH oxidase RbohD, thereby enhancing reactive oxygen species (ROS) generation. ROS in turn oxidatively modify the RAE1 F-box protein to inhibit RAE1-dependent proteolysis of the central regulator STOP1, thus activating the expression of genes ALMT1 and MATE encoding organic acid anion OA transporters to detoxify Al (Figure 1).

Figure 1. A summary model showing ALR1-dependent Al perception and signaling.
- The highlights of this study:
-
ALR1 is the first identified Al ion receptor. The evidence in support of its role as a receptor including (Figure 2): (1) the ALR1 kinase domain can specifically bind Al ions, and Cys939/944/985/987 mutations to Ala completely abolish this binding; (2) the binding of Al to ALR1 recruits BAK1 co-receptor and promotes ALR1-mediated phosphorylation of RbohD, thus stimulating an Al-dependent elevation of ROS generation and signaling; (3) ALR1-dependent RbohD phosphorylation is quantitatively responsive to varying Al concentration and confers commensurate quantitative regulation of STOP1 accumulation; (4) abolition of the ALR1 Al binding function substantially suppresses the predominant STOP1-dependent Al signaling pathway. Our discovery that ALR1 is an Al ion receptor is unprecedented, and to our knowledge, is the first receptor-like kinase ion receptor in living organisms. These findings provide insights towards identification of additional ion receptors from plants and other organisms.
Figure 2. ALR1 is an Al receptor
- Early ROS are key second messengers in Al signaling, which links the perception of Al in the cytoplasm to the transduction of Al signaling in the nucleus (Fig. 3). We found ROS levels to be significantly increased 10 min after Al treatment in root apices, and that their production was dependent on RbohD and ALR1. Al-promoted ROS generation enhances STOP1 accumulation via oxidative modification of F-box protein RAE1 at Cys364, thus stimulating OA secretion and resultant enhanced Al resistance. The finding that ROS can directly on the cellular proteolytic machinery provides a new perspective for understanding ROS signaling in organisms.

Figure 3. ROS are key second messengers in Al signaling
- ALR1 as a unique receptor to perceive both PSK and Al signals and coordinate developmental and stress responses. ALR1 represents a special RLK that can perceive extracellular (PSK) and intracellular (Al) signals via distinct domains. ALR1-dependent Al perception is likely independent of its PSK sensing function (Figure 4). In this case, ALR1 may have dual roles in regulating the Al stress response, with the extracellular domain controlling normal root growth and the cytoplasmic domain regulating the stress response. Under normal conditions, ALR1 initiates PSK signaling to promote root growth; under Al stress, PSK signaling is compromised, and cytoplasmic kinase-domain-mediated Al signaling detoxifies Al and protects root tips from Al-induced cellular damage. Once Al toxicity is relieved, root growth recovers as PSK signaling is restored. This mechanism enriches the knowledge of the receptor function and provides new insights into the balance between developmental and stress responses in plants. Given the dual function of ALR1, we propose to name the gene PSKR1/ALR1 (Al Receptor 1) for its future
Figure 4. Al signaling is separate from PSK signaling
Besides, in a previous study, we have analyzed the cryo-electron microscopy (cryo-EM) structures of AtALMT1, a malate transporter that plays an essential role in Al resistance, and clarified the molecular mechanism by which extracellular Al ions directly activate ALMT1 to secrete malate for detoxification of Al11. Together with these findings, we have elucidated the molecular bases of plant sensing and responding to Al ions from both extracellular and intracellular sources: Al ions reaching the surface of the root cell membrane would first activate organic acid transporters/channels (e.g. ALMT1), which triggers the release of OAs to chelate and detoxify the Al ions; while the ones that pass through the OA barrier and enter the cytoplasm are further sensed by ALR1, which then initiates a series of signaling events to induce the expression of many Al resistance genes, including ALMT1. These discoveries will inform future molecular breeding of Al resistant crops and trees, thus have huge potential not only for sustaining agricultural production and global food security, but also for forest restoration and improvement of the global ecological environment. Furthermore, our findings may provide clues to the better understanding and amelioration of Al-induced human diseases, such as Alzheimer’s disease12.
The above work is just published online in Cell Research. (https://www.nature.com/articles/s41422-023-00915-y)
- Corresponding author: Shao Jian Zheng, Professor, Zhejiang University. https://person.zju.edu.cn/sjzheng
- References:
- Ho C-H, Lin S-H, Hu H-C, Tsay Y-F. (2009) CHL1 functions as nitrate sensor in plants. Cell 138: 1184-1194.
- Lilay GH, Persson DP, Castro PH, Ross FL, Liao F, Alexander RD, Aarts MGM, Assunção AGL. (2021) Arabidopsis bZIP19 and bZIP23 act as zinc sensors to control plant zinc status. Nat Plants 7: 137-143.
- Liu K-H, et al. NIN-like protein 7 transcription factor is a plant nitrate sensor. Science 377: 1419-1425 (2022).
- Kochian LV, Piñeros MA, Liu JP & Magalhaes JV. Plant adaptation to acid soils: the molecular basis for crop aluminum resistance. Annu Rev Plant Biol 66: 571-598 (2015).
- Vonuexkull HR & Mutert E (1995) Global Extent, Development and Economic-Impact of Acid Soils. Plant Soil 171: 1-15.
- Godbold DL, Fritz E, & Huttermann A (1988) Aluminum toxicity and forest decline. Proc Natl Acad Sci U S A 85: 3888-3892.
- Hoekenga, O.A. et al. AtALMT1, which encodes a malate transporter, is identified as one of several genes critical for aluminum tolerance in Arabidopsis. Natl. Acad. Sci. USA 103: 9738-9743 (2006).
- Liu JP, Magalhaes JV & Kochian LV. Aluminum-activated citrate and malate transporters from the MATE and ALMT families function independently to confer Arabidopsis aluminum tolerance. Plant J 57: 389-399 (2009).
- Wang J, Li H, Han Z, et al. Allosteric receptor activation by the plant peptide hormone phytosulfokine. Nature 525: 265-268 (2015).
- Mosher S, Seybold H, Rodriguez P, et al. The tyrosine-sulfated peptide receptors PSKR1 and PSY1R modify the immunity of Arabidopsis to biotrophic and necrotrophic pathogens in an antagonistic manner. Plant J 73: 469-482 (2013).
- Wang J, Yu X, Ding ZJ, et al. Structural basis of ALMT1-mediated aluminum resistance in Arabidopsis. Cell Res 32: 89-98 (2022).
- Perl DP & Brody AR. Alzheimer's disease: X-ray spectrometric evidence of aluminum accumulation in neurofibrillary tangle-bearing neurons. Science 208: 297-299 (1980).
Follow the Topic
-
Cell Research
This journal publishes original research results that are of unusual significance or broad conceptual or technical advances in all areas of life sciences, as long as the study is closely related to molecular and cell biology.
Your space to connect: The Myeloid cell function and dysfunction Hub
A new Communities’ space to connect, collaborate, and explore research on Clinical Medicine and Cell Biology!
Continue reading announcement
Please sign in or register for FREE
If you are a registered user on Research Communities by Springer Nature, please sign in