TIM4 expression by dendritic cells mediates uptake of tumor-associated antigens and anti-tumor responses
Published in Cancer
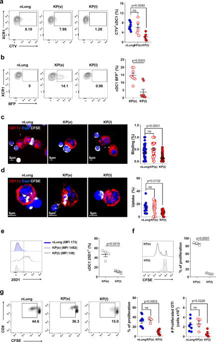
The kickoff of the cancer immunity cycle is through antigen presentation by professional antigen presenting cells. One specialized subset of antigen presenting cells, type 1 cDCs, plays a central role in priming and maintenance of spontaneous and therapy induced anti-tumoral T cell responses in several experimental models. Human cDC1 density and transcriptional signature is emerging as an important prognostic factor in various human cancers, confirming the clinical relevance of this immune cell type. Yet, cDC1 are targets of the immuno-suppressive microenvironment which cripple their numbers and capacity to stimulate T cells. The mechanisms of DCs suppression have been mapped almost exclusively to post internalization events, leaving an important gap in knowledge about the receptors and modality of acquisition of antigens from cancer cells in tissues. Previous studies using ex-vivo differentiated cells, or spleen derived cDC1, identified a specific receptor implicated in binding to, and phagocytosis of, dying cells to acquire exogenous antigens. However, the relative expression and function of phagocytic receptors in tissue resident cDC1 remain elusive.
With this question in mind, we set up a DC1- dependent model of lung cancer. Using fluorescent tumor cells, labeled apoptotic cells and ex-vivo isolated cDC1 we found that uptake and presentation of cell-associated antigens is maximal in early lesions, but it is progressively inhibited in advanced tumors. We set out to search for a mechanism underlying such loss by analyzing expression of genes involved in phagocytosis. We found a strong differential expression of the phosphatidylserine receptor Tim4 between control and tumor cDC1. Intrigued by this, we further explored the expression of Tim4 across tissues since the receptor is widely described in resident macrophages but not conclusively investigated in DC subsets. Indeed, we were able to confirm a selective high expression on lung cDC1 and, curiously, a lack of expression on lung resident macrophages. We next embarked to establish a causal link between Tim4 downregulation in tumor DC1 and the failure to sample tumor antigen for presentation. Thanks to the help of Prof. Shigekazu Nagata (Osaka University), the pioneer of the receptor, we could access knock-out mice to demonstrate the essential role of Tim4 in immune control of early tumor stages. This data suggest that Tim4 expression, modulation and function is context dependent, as previous studies associated upregulation of Tim4 to immunosuppressive pathways in models of breast and ectopic colon carcinoma. Interrogation of human data sets hints on Tim4 correlation with better prognosis in lung adenocarcinoma and melanoma patients, but the significance and pattern of expression of Tim4 across human myeloid cells remain to be fully investigated.

Collectively our study uncovers the importance of transcriptional modulation and function of receptors that govern acquisition of tumor associated antigens in tissues, as herein lies the origin of the budding anti-cancer T cell response. This process is likely to be differently regulated in each tissue, depending on the composition of the immune infiltrate, the nature of the resident and infiltrating DCs network and the cancer type specific suppressive signals.
Follow the Topic
-
Nature Communications
An open access, multidisciplinary journal dedicated to publishing high-quality research in all areas of the biological, health, physical, chemical and Earth sciences.
Related Collections
With Collections, you can get published faster and increase your visibility.
Clinical trials 2025
Publishing Model: Open Access
Deadline: Dec 31, 2025
Women's Health
Publishing Model: Hybrid
Deadline: Ongoing
Please sign in or register for FREE
If you are a registered user on Research Communities by Springer Nature, please sign in