Understanding the Role of Protein Palmitoylation in Sperm Motility
Published in Biomedical Research, General & Internal Medicine, and Anatomy & Physiology
What is Protein Palmitoylation?
Protein palmitoylation is a process where a fatty acid, palmitic acid, is attached to proteins, affecting their function and location within cells. This modification is essential for various biological processes, including protein stability and cellular signaling.
Why is Sperm Motility Important?
Sperm motility is essential for male fertility. For sperm to successfully reach and fertilize an egg, they must be able to swim effectively through the female reproductive tract. Only those sperm that exhibit optimal motility can navigate through the cumulus cell layer and zona pellucida to achieve fertilization. Therefore, understanding the factors that influence sperm motility is critical for addressing issues related to male infertility.
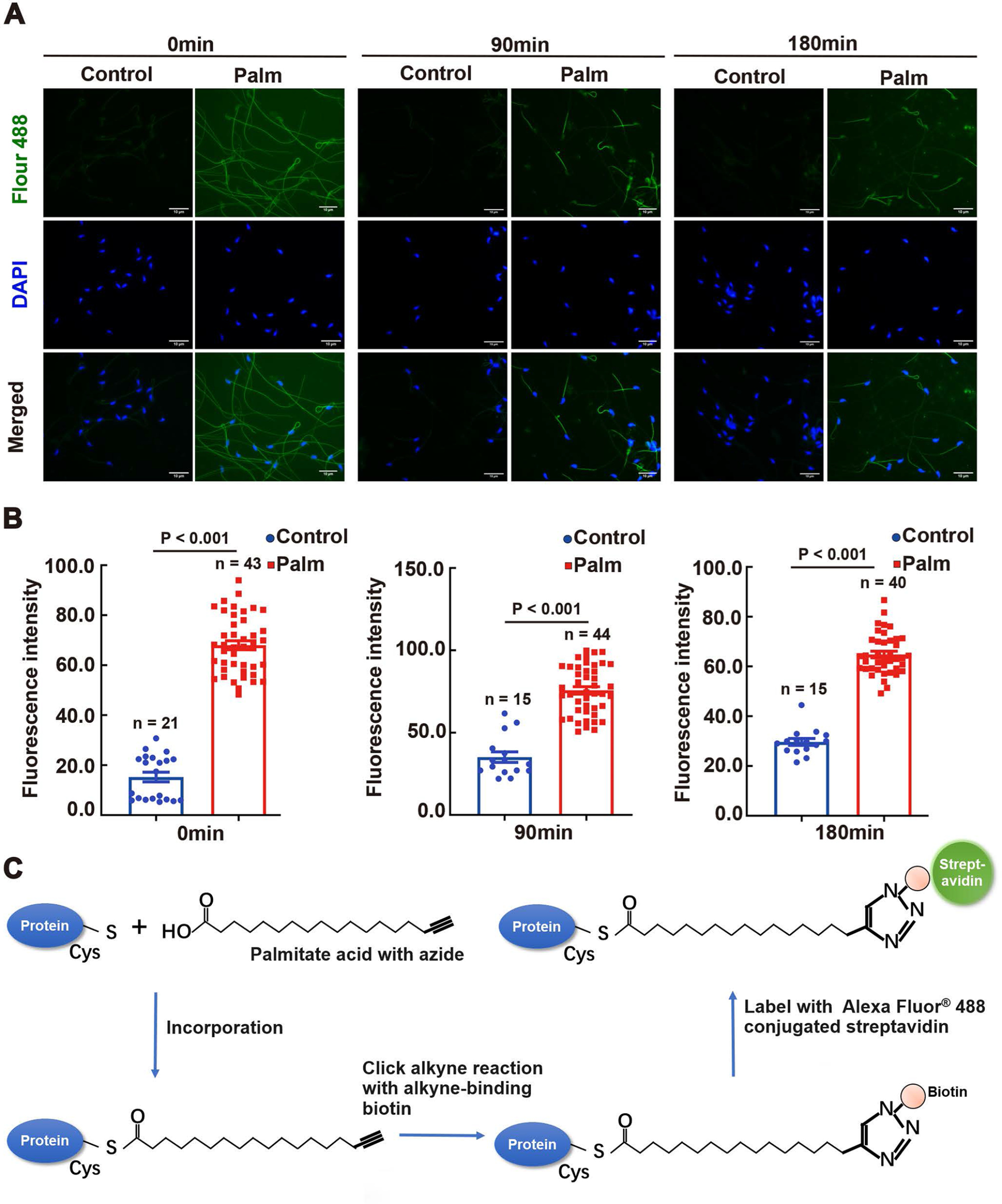
Impact of Protein Palmitoylation on Sperm Motility
The study reveals that protein palmitoylation significantly influences sperm motility. Researchers observed that altering palmitoylation levels in mouse sperm affected their movement and overall motility parameters. This finding is crucial, as sperm motility is a key determinant of male fertility.
Mechanisms Involved
Calcium Signaling: Calcium ions play a vital role in sperm function. The study found that protein palmitoylation interacts with calcium signaling pathways, which are essential for sperm viability and motility.
Protein Tyrosine Phosphorylation: This process is linked to the activation of signaling pathways that enhance sperm function. The research indicates that protein palmitoylation is involved in regulating these phosphorylation events.
Reactive Oxygen Species (ROS): While ROS can enhance sperm viability at low levels, excessive ROS can be detrimental. The study suggests that protein palmitoylation also plays a role in managing ROS levels within sperm.
Schematic representation of the involvement of protein palmitoylation in sperm motility
Xiong, one of the lead authors, stated, “Our findings reveal the complex interplay between protein modifications and sperm function, emphasizing the importance of palmitoylation in male reproduction." And co-author Yi added, “Understanding these mechanisms opens new avenues for addressing male infertility, which is often overlooked in reproductive health discussions.”
Future Directions
The research team encourages further exploration into the role of protein palmitoylation in other aspects of reproductive biology and its potential implications in treating male infertility. They also highlight the need for interdisciplinary collaboration to deepen our understanding of sperm physiology. The intricate relationship between protein modifications and sperm function is a promising area for future research and discussion. By continuing to explore these connections, we can better understand the complexities of male reproduction and work towards improving reproductive health outcomes.
The full article is available for free under a Creative Commons license, allowing for broader access to the findings. You can read it here.
Follow the Topic
-
Biological Research
Biological Research is an open access, peer-reviewed journal that encompasses diverse fields of experimental biology, such as biochemistry, bioinformatics, cell biology, cancer, developmental biology, genetics, immunology, marine biology, molecular biology, plant biology and stem cell research.
Please sign in or register for FREE
If you are a registered user on Research Communities by Springer Nature, please sign in