WHAT SHOULD I BECOME? COLLAGEN RECEPTOR DETERMINES CELL FATE

Breast organoids develop in biomimetic matrix from primary cells that self-organize to form a ductal-lobular epithelial network. We used human breast organoids to define and demonstrate how the collagen receptor DDR1 controls mammary morphogenesis by regulating stem and progenitor cell fate.
WHAT SHOULD I BECOME? COLLAGEN RECEPTOR DETERMINES CELL FATE
Like

Share this post

Choose a social network to share with, or copy the URL to share elsewhere

This is a representation of how your post may appear on social media. The actual post will vary between social networks

There is a growing need to develop 3D biomimetic models that recapitulate anatomical and cellular components of human physiology. In our lab, we developed 3D extracellular matrix (ECM) hydrogels that bio-mimic the breast ECM composition and support the growth and maturation of breast tissue [1]. When primary human breast epithelial cells are cultured in this ECM, they give rise to breast organoids: bi-layered epithelial structures, composed of elongating ducts that terminate with lobules (Fig. 1), and faithfully model the intricate architecture, cell lineages, and hormonal responses of the breast tissue. This remarkable ability, shared by cells derived from many different tissues, provides an opportunity to investigate the programs and signaling pathways that drive tissue development: namely, the set of instructions that guide a single cell in forming a complex tissue structure comprised of multiple cell types. Our recent paper describes a key mechanism through which cell-matrix interactions via the collagen receptor DDR1 regulate stem and progenitor cell fates and control tissue morphogenesis. 

Figure 1. 3D human breast organoids as a biomimetic model to study breast development and cancer.  A: Scheme of donor-derived human breast organoids. B: Typical breast tissue organoid (left) and organoid that developed under collagen receptor inhibition (right).

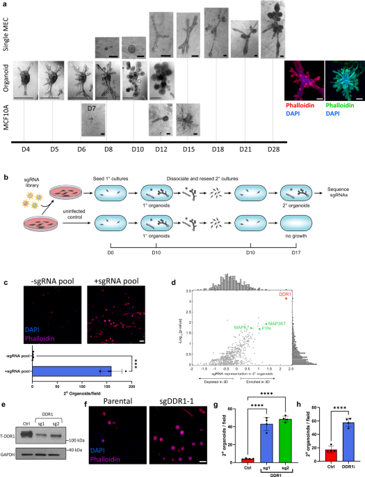
We grow breast organoids from donor-derived breast epithelial cells in a collagen-based gel matrix that contains three additional components of the human breast ECM: laminin, fibronectin, and hyaluronic acid. The clear gel floats in media, and organoid growth can be observed and followed under the microscope. Even the breast epithelial cell line MCF10A, cultured for generations on 2D plastic and bearing only partial resemblance to its primary tissue counterparts, can give rise to bi-layered, ductal-lobular organoids when cultured in collagen-based biomimetic ECM (in contrast to laminin-based ECM, such as Matrigel; Fig 2A). The observation that an appropriate ECM is a necessary condition for breast organoid development is a strong indication that ECM signaling is a critical part of the developmental program. Unlike primary cells, MCF10A cells develop into less complex organoids, that are terminally differentiated: i.e., when dissociated to single cells and re-seeded in a new gel, cells from MCF10A organoids are unable to give rise to a second generation of organoids. This property of MCF10A cells was the basis for a Crispr-cas9 loss-of-function screen to identify genes that are necessary for differentiation (Fig. 2B). We hypothesized that targeting these genes will block differentiation, leading organoid-derived cells to yield a second generation of organoids. The set of genes selected for the screen that informed the current work was a library of human kinases.

Figure 2. MCF10A cells exhibit bi-lineage differentiation in 3D collagen and can be used to screen for genes that drive differentiation. Top: Immuno-fluorescent staining of organotypic lobular structured that developed from MCF10A cells cultured for 10 days in collagen gel, showing expression and localization of lineage markers: luminal E-cadherin and basal CK14. Scale bar = 50µm. Bottom: Schematic of pooled CRISPR screening strategy.

The screen identified the collagen receptor DDR1 as necessary for cell differentiation and loss of self-renewal capacity. Further investigation by single-cell RNA-seq analysis of primary breast organoids treated with a chemical inhibitor of DDR1, indicated that DDR1 was specifically required for the differentiation of stem cells to basal progenitor cells, and luminal progenitors to mature luminal cells (Fig. 3).

Figure 3. scRNA-seq analysis revealed DDR1 is necessary for stem cell and luminal progenitor differentiation. A: Clusters representing distinct epithelial populations in breast organoids. B: Proposed model for the role of DDR1 in mammary epithelial cell differentiation.

DDR1 is expressed by basal epithelial cells and is activated by ECM collagen. This raised the question of how a signal induced by collagen controls the differentiation of luminal cells, which are not in direct contact with the ECM. RNA expression analyses showed that DDR1 activation leads to upregulation of Jagged 1 in basal cells. We hypothesized that Jagged 1 binds to and activates its receptor Notch1, expressed on adjacent luminal epithelial cells. Notch1 activation in luminal cells then drives their differentiation, allowing the formation of lobules (Fig. 4). Supporting this hypothesis, we found that collagen activated Notch1 in a DDR1-dependent manner, and that over expression of Jagged 1 prevents the stem cell differentiation block induced by DDR1 inhibition.

Figure 4. DDR1-Jagged1-Notch1 signaling axis mediates signal from ECM-sensing basal cells to drive luminal cell differentiation. Left: Model for the role of DDR1, Jagged1 and Notch1 within the mammary differentiation hierarchy. Right: Visual depiction of how tissue regeneration and morphogenesis is controlled by these factors through spatially regulated cell fate decisions.

This work demonstrates a mechanism of organogenesis by which spatial signals induced by the ECM are transmitted by layered epithelium via the Notch pathway. It is an example of the power of organoid models to explore mechanisms of extracellular regulation of cell fate decisions in tissue development.

Two decades ago, our understanding of how tumor microenvironment regulates tumor progression has revolutionized breast cancer research and treatment [2]. We now know that during normal development, the microenvironmental context in which the cells exist and grow controls their function, their fate and even their identity. This realization has led to widespread efforts to develop human 3D organoid models of almost every organ tissue, with the goal to uncover the regulatory mechanisms that govern development, and how their dysregulation results in developmental defects and cancer. Combining organoid biology with high throughput methods such as Crispr-cas9 screens, scRNA-seq, genetic barcoding and lineage tracing is facilitating a better and deeper understanding of human tissue development and organogenesis, getting us closer than ever to achieving this goal.  

References

1. Sokol, E.S., Miller, D.H., Breggia, A. et al. Growth of human breast tissues from patient cells in 3D hydrogel scaffolds. Breast Cancer Res 18, 19 (2016). 

2. Bissell, M., Radisky, D. Putting tumours in contextNat Rev Cancer 1, 46–54 (2001). 

Please sign in or register for FREE

If you are a registered user on Research Communities by Springer Nature, please sign in

Follow the Topic

Biotechnology
Life Sciences > Biological Sciences > Biotechnology

Related Collections

With Collections, you can get published faster and increase your visibility.

Women's Health

A selection of recent articles that highlight issues relevant to the treatment of neurological and psychiatric disorders in women.

Publishing Model: Hybrid

Deadline: Ongoing

Biosensing

With this cross-journal Collection, the editors of Communications Biology, Nature Biomedical Engineering, Nature Sensors, Nature Communications, and Scientific Reports welcome the submission of primary research Articles focusing on the development of engineered biosensing devices with the potential to be applied in biomedical research and in the management of disease conditions.

Publishing Model: Hybrid

Deadline: Jun 30, 2026