Therapeutic extracellular vesicles produced at scale
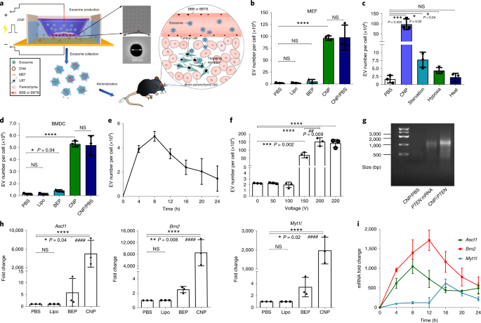
A cellular-nanoporation method produces large quantities of exosomes containing therapeutic mRNAs and targeting peptides that restore tumour-suppressor function in mice with orthotopically implanted phosphatase and tensin homologue (PTEN)-deficient brain gliomas.
Published in Bioengineering & Biotechnology
Like
Liked by DAWSON HAN
Follow the Topic
Biotechnology
Life Sciences > Biological Sciences > Biotechnology
-
Nature Biomedical Engineering
This journal aspires to become the most prominent publishing venue in biomedical engineering by bringing together the most important advances in the discipline, enhancing their visibility, and providing overviews of the state of the art in each field.
Related Collections
With Collections, you can get published faster and increase your visibility.
Implantable wireless communication technologies
This collection brings together research that addresses critical engineering challenges in implantable wireless communications. It demonstrates how electromagnetic, optical, acoustic, or hybrid methods can be engineered to achieve reliable wireless communications and power delivery through biological tissues.
Publishing Model: Hybrid
Deadline: Nov 28, 2026
Microphysiological systems for advanced modeling, high-throughput evaluation, and clinical translation
This cross-journal Collection highlights engineering advances, promote high-throughput evaluation for translational applications, or enhance biological and clinical relevance of next-generation Microphysiological Systems, such as 3D culture systems, organs-on-chips, and microfluidic platforms.
Publishing Model: Hybrid
Deadline: Dec 30, 2026
Please sign in or register for FREE
If you are a registered user on Research Communities by Springer Nature, please sign in
The cover illustrates the production, via cellular nanoporation, of large quantities of extracellular vesicles loaded with endogenously transcribed therapeutic mRNAs and targeting peptides.
See Yang, Z. et al.
Image: Ella Marushchenko. Cover design: Alex Wing