A Detour for Prostate Cancer Cell Survival and Growth

Second generation AR antagonists, abiraterone and enzalutamide, induce aberrant HGF/MET and Wnt pathways leading to increased XPO1 expression and ribosomal biosynthesis in double-null prostate cancer (DNPC). However, treatment with XPO1 and ribosomal inhibitors showed an improved antitumor response.
Like

Share this post

Choose a social network to share with, or copy the URL to share elsewhere

This is a representation of how your post may appear on social media. The actual post will vary between social networks

            The activation of androgen receptor (AR) signaling is essential for prostate cancer tumorigenesis making androgen deprivation therapy (ADT) the main therapeutic option for advanced prostate cancer (PCa). While ADT is initially effective, many patients develop a treatment resistant state known as castration-resistant prostate cancer (CRPC) driven by the reactivation of AR signaling. To combat this reoccurrence, more potent second-generation AR antagonists/inhibitors such as abiraterone (ABI) and enzalutamide (ENZ) were developed. However, recent evidence has shown that these new antagonists and inhibitors have led to the emergence of more diverse CRPC phenotypes, specifically a subset classified as AR- and neuroendocrine (NE)-null, double-null prostate cancer (DNPC). Increased cases of DNPC further contributes to the incidence and mortality of metastatic CRPC (mCRPC). Understanding the mechanisms underlying the development of DNPC will lead to the development of more effective therapeutic strategies targeting these pathways. 

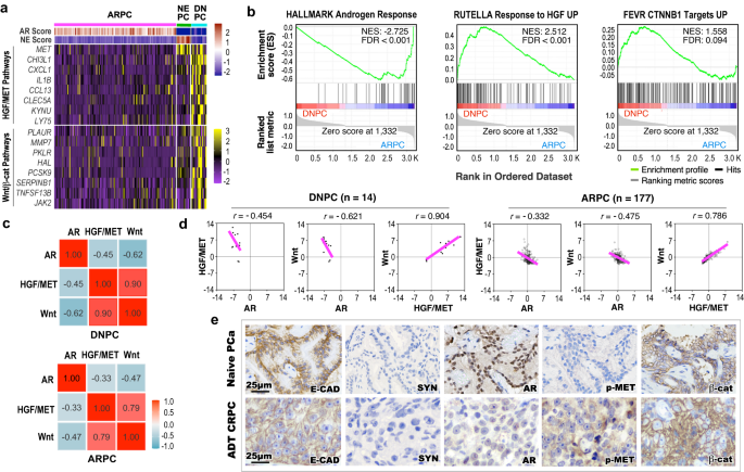
            To provide mechanistic insight into the regulatory roles behind DNPC, we analyzed human CRPC samples (Abida et al., 2019) and identified ADT-induced HGF/MET signaling in DNPC patients. A significant correlation between up-regulated HGF/MET downstream targets and down-regulated AR downstream targets was further observed in DNPC cells. Upregulated HGF/MET signaling was also correlated with activation of the Wnt/β-catenin axis in those DNPC samples. These lines of scientific evidence shed mechanistic insight into the regulatory mechanisms for a causal role of current ADT in inducing DNPC development. Using the new genetically engineering mouse models, we further showed that aberrant activation of HGF, MET, and stabilized β-catenin expression in mouse prostate tissues develop fast-growing and aggressive prostate tumors with both local and distant invasions. Pathological analyses of the prostate tumor tissues in the above “triple-transgenic” (TripleTg) mice further showed poorly differentiated tumor characteristics containing abundant lightly eosinophilic cytoplasm and pleomorphic nuclei without distinct gland formation, appearing ‘solid tumor” features. These tumor cells showed negative staining for AR and SYN, a neuroendocrine marker, demonstrating their epithelial and “double-negative” properties as observed in human DNPC. Identification of aberrant HGF/MET and Wnt/β-catenin activation in inducing DNPC-like prostatic tumor in the new TripleTg mice directly implicates the underlying mechanisms for current ADT induced tumor progression and DNPC development and provides a new and relevant in vivo model to further investigate the pathogenesis of DNPC and future drug development.

            Transcriptomic analyses of PCa cells from TripleTg mice revealed an increase in the expression of XPO1/CRM1, ribosomal proteins, and translational initiation factor, EIF4A1, in the solid, DNPC-like cells. Elevated expression of MYC, a master regulator of ribosome biogenesis (van Riggelen et al., 2010), has also been identified in DNPC-like and Solid-PCa cells. Thus, we showed that ADT induced aberrant HGF/MET signaling which then activated Wnt/β-catenin pathways leading to increased SP1-regulated XPO1 expression and MYC-regulated ribosomal biosynthesis. Increased expression of XPO1 and ribosomal proteins was further demonstrated in human CRPC samples from ABI- and ENZ-treated patients using both human single-cell RNA sequencing (scRNA-seq) and bulk RNA-seq datasets. Identifying increased activation of nuclear exporting and ribosomal biosynthesis pathways in both “solid tumor” cells of TripleTg mice and DNPC cells in human samples implicates the cellular characteristics for these poorly differentiated and aggressive tumor cells. Increases in nucleolar size and number, resulting from abnormal ribosomal synthesis, have been considered as hallmarks for fast-growing and aggressive tumor cells and are closely correlated with poor prognosis (Montanaro et al., 2008). Similar nucleolar abnormalities were also identified in Solid-PCa cells of TripleTg mice. These data suggest a special “detour” for tumor cells, particularly those fast-growing and extremely aggressive type of tumor cells to expand and grow in competing with other surrounding cells for nutrients, implicating the possible therapeutic targets for this type of “detour” for future therapies.

            Aberrant activation and alteration of XPO1 in regulating the nuclear export of proteins and RNA molecules (Azizian and Li, 2020; Azmi et al., 2021) to promote tumor progression, metastasis, and drug resistance have been observed in various human malignancies (Azizian and Li, 2020; Azmi et al., 2021; Turner et al., 2012). Selinexor, an FDA-approved XPO1 inhibitor, has clinically shown antitumor activity and is currently being used to treat various human tumors (Lassman et al., 2022; Mahipal and Malafa, 2016; Nilsson et al., 2020; Zhu et al., 2019). Treating mCRPC patients with Selinexor has shown visible clinical activity, unfortunately also with poor tolerability (Wei et al., 2018). Inhibiting ribosomal biosynthesis has also been used to treat different tumor cells and receives noticeable clinical outcomes. Our study showed loss and reduced AR expression in DNPC-like cells of TripleTg mice with both increased XPO1 and ribosomal protein expression. An increase in the expression of Nups, the components of nuclear pore complexes, was also observed in these DNPC-like tumor cells. All these data suggest a common feature for these fast-growing tumor cells to make a specific detour, including increasing nuclear trafficking and increasing ribosomal biogenesis (see Figure). They also provide scientific evidence for designing co-inhibition of XPO1 and ribosomal protein activity with current ADT to improve clinical outcomes. 

Recent data showed that treatment with abiraterone and enzalutamide leads to decreased AR signaling and elevated HGF/MET signaling which then activates pathways causing increased XPO1 and ribosomal protein expression, which further promote prostate tumor progression, metastasis and DNPC development. ADT, androgen deprivation therapy; AR, androgen receptor; DNPC, double-null prostate cancer.

Figure. Schematic of hypothetic models by which current ADT induces DNPC development through HGF/MET and WNT/β-catenin signaling pathways induced activation of XPO1 and ribosome biogenesis. Recent data showed that treatment with abiraterone and enzalutamide leads to decreased AR signaling and elevated HGF/MET signaling which then activates pathways causing increased XPO1 and ribosomal protein expression, which further promote prostate tumor progression, metastasis and DNPC development. ADT, androgen deprivation therapy; AR, androgen receptor; DNPC, double-null prostate cancer.

References:

Azizian, N.G., and Li, Y. (2020). XPO1-dependent nuclear export as a target for cancer therapy. Journal of hematology & oncology 13, 61.

Azmi, A.S., Uddin, M.H., and Mohammad, R.M. (2021). The nuclear export protein XPO1 - from biology to targeted therapy. Nature reviews Clinical oncology 18, 152-169.

Lassman, A.B., Wen, P.Y., van den Bent, M.J., Plotkin, S.R., Walenkamp, A.M.E., Green, A.L., Li, K., Walker, C.J., Chang, H., Tamir, S., et al. (2022). A Phase II Study of the Efficacy and Safety of Oral Selinexor in Recurrent Glioblastoma. Clinical cancer research : an official journal of the American Association for Cancer Research 28, 452-460.

Mahipal, A., and Malafa, M. (2016). Importins and exportins as therapeutic targets in cancer. Pharmacology & therapeutics 164, 135-143.

Montanaro, L., Treré, D., and Derenzini, M. (2008). Nucleolus, ribosomes, and cancer. The American journal of pathology 173, 301-310.

Nilsson, S., Stein, A., Rolfo, C., Kranich, A.L., Mann, J., Papadimitriou, K., Theile, S., Amberg, S., and Bokemeyer, C. (2020). Selinexor (KPT-330), an Oral Selective Inhibitor of Nuclear Export (SINE) Compound, in Combination with FOLFOX in Patients with Metastatic Colorectal Cancer (mCRC) - Final Results of the Phase I Trial SENTINEL. Current cancer drug targets 20, 811-817.

Turner, J.G., Dawson, J., and Sullivan, D.M. (2012). Nuclear export of proteins and drug resistance in cancer. Biochemical pharmacology 83, 1021-1032.

van Riggelen, J., Yetil, A., and Felsher, D.W. (2010). MYC as a regulator of ribosome biogenesis and protein synthesis. Nature reviews Cancer 10, 301-309.

Wei, X.X., Siegel, A.P., Aggarwal, R., Lin, A.M., Friedlander, T.W., Fong, L., Kim, W., Louttit, M., Chang, E., Zhang, L., et al. (2018). A Phase II Trial of Selinexor, an Oral Selective Inhibitor of Nuclear Export Compound, in Abiraterone- and/or Enzalutamide-Refractory Metastatic Castration-Resistant Prostate Cancer. The oncologist 23, 656-e664.

Zhu, Z.C., Liu, J.W., Yang, C., Zhao, M., and Xiong, Z.Q. (2019). XPO1 inhibitor KPT-330 synergizes with Bcl-xL inhibitor to induce cancer cell apoptosis by perturbing rRNA processing and Mcl-1 protein synthesis. Cell death & disease 10, 395.

Please sign in or register for FREE

If you are a registered user on Research Communities by Springer Nature, please sign in

Follow the Topic

Prostate
Life Sciences > Health Sciences > Clinical Medicine > Urology > Urinary tract > Prostate
Cancer Biology
Life Sciences > Biological Sciences > Cancer Biology
Prostate Cancer
Life Sciences > Biological Sciences > Cancer Biology > Cancers > Urological Cancer > Prostate Cancer
Cancer Models
Life Sciences > Biological Sciences > Cancer Biology > Cancer Models
Sequencing
Life Sciences > Biological Sciences > Biological Techniques > Genomic Analysis > Sequencing

Related Collections

With Collections, you can get published faster and increase your visibility.

Women's Health

A selection of recent articles that highlight issues relevant to the treatment of neurological and psychiatric disorders in women.

Publishing Model: Hybrid

Deadline: Ongoing

Biosensing

With this cross-journal Collection, the editors of Communications Biology, Nature Biomedical Engineering, Nature Sensors, Nature Communications, and Scientific Reports welcome the submission of primary research Articles focusing on the development of engineered biosensing devices with the potential to be applied in biomedical research and in the management of disease conditions.

Publishing Model: Hybrid

Deadline: Jun 30, 2026