An oligonucleotide-based reagent to help understand the mechanisms that drive lung cancer and to serve as a therapeutic alternative after current treatments fail

An oligonucleotide-based reagent to help understand the mechanisms that drive lung cancer and to serve as a therapeutic alternative after current treatments fail
Like

Share this post

Choose a social network to share with, or copy the URL to share elsewhere

This is a representation of how your post may appear on social media. The actual post will vary between social networks

A difficult to treat cancer

The fight against mutant oncogene positive non-small cell lung cancer (NSCLC) adenocarcinoma (LUAD) has been one that has seen both significant successes and extreme disappointments. Countless lives could be saved by improving our understanding of the mechanisms that drive the growth of such cancers and accelerating the development of reagents to treat them. In the associated work (https://rdcu.be/d03js) we report a step forward in our understanding of a clinically important subset of these cancers by using an oligonucleotide-based technology, and we provide a foundation for the development of a clinically useful reagent.

Understanding Lung Adenocarcinoma and Current Treatments

LUAD is a major contributor to cancer-related deaths worldwide. In many cases, it's caused by mutations in a protein called epidermal growth factor receptor (EGFR). The mutations in this protein lead to uncontrolled cell growth and metabolism and to the development of heterogenous (i.e., mixed, or not similar to each other) and treatment resistant cancer cell populations. Because such cancers are not commonly associated with smoking, efforts to prevent or treat this disease are not as simple as intervening at a level of public health policy.

The current treatment landscape for EGFR-mutated LUAD includes drugs called tyrosine kinase inhibitors (TKIs) that prevent the receptor from being in an ‘always on’ state. While TKIs have been effective in extending patients' lives and improving their quality of life, cancer cells inevitably develop resistance to these drugs, typically within 12-18 months, and the disease progresses. Unfortunately, alternative targeted therapeutics such as monoclonal antibodies, and modern immunotherapies such as immune checkpoint inhibitors, often prove ineffective for these patients. A clear and critical unmet need in this patient population drives our work.

Enter the oligonucleotide-based technology: EGFRapt

Oligonucleotide technologies have seen many successes over the last two decades, with multiple siRNAs and ASOs and two aptamers being FDA approved. Aptamers are short strands of DNA or RNA that can bind specifically to target molecules on cancer cells. Aptamers like the one used here offer several advantageous properties over traditional cancer treatments: (i) they are small which potentially allows them to reach targets that larger molecules can't, (ii) they appear to have low toxicity which potentially results in fewer side effects, and (iii) they are relatively inexpensive to produce and can thus be easily scaled up with consistent quality.

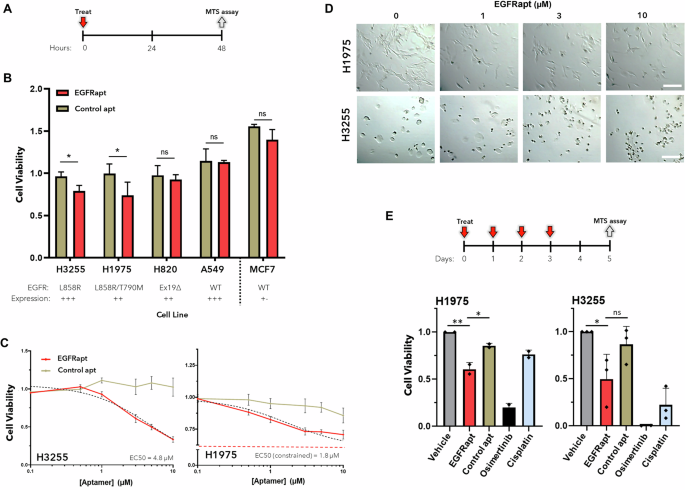
Our work utilizes an anti-EGFR aptamer called EGFRapt (alternative name MinE07), as well as highly modified versions of the aptamer that limit its degradation in blood serum. In previous work, we and others have shown that this aptamer could target EGFR positive cancers, including those with clinically relevant EGFR mutations. In this work, we show that this aptamer was effective in decreasing cancer cell viability in cell culture and in reducing tumor size in mice engrafted with human LUAD tumors, specifically those that carry L858R ± T790M mutations in the EGFR tyrosine kinase domain. Interestingly, the aptamer’s effects appeared to be independent of existing treatment approaches, suggesting it could potentially overcome resistance to current therapies or be used in an adjuvant or combinatorial setting.

Important in this study is that after treatment of cells with EGFRapt, we studied the mechanism by which it might work, particularly focusing on the traditional (i.e., growth) and non-traditional (i.e., survival) functions of EGFR in cancer. We share some of these findings and discuss them as mechanisms that may drive LUAD progression and/or resistance. As these are potentially targetable mechanisms, further studies are warranted.

Early work – moving it forward.

While the results of the associated work are promising, it's important to note that this research is still in its early stages. EGFRapt has only been tested in cell cultures and in mice thus far. Furthermore, the mouse models utilized tumors that were implanted subcutaneously (i.e., under the skin) in immunocompromised mice (i.e., mice without an immune system). Much more work will be needed to determine if EGFRapt could be an effective treatment option for humans. Particularly needed are (i) testing in patient samples and (ii) testing in mice models that better represent or mimic the clinical scenario (e.g., a tumor that metastasizes from the lung of an immuno-competent mouse).

In addition, the aptamer technology used here has major limitations, mainly attributed to poor pharmacokinetic properties. That is, its size and current makeup (i.e., 2’fluoropyrimidine RNA) limits the time it can stay in the blood and the body. In our work, the use of highly modified versions of EGFRapt that are more resilient to the enzymes in the body that break them down (i.e., nucleases) is an attempt at addressing this limitation, and future work will be increasingly done using such reagents. Other opportunities to overcome pharmacokinetic limitations are also present, such as direct conjugation to other molecules to make it larger and/or delivering the reagent locally. Nevertheless, and despite such limitations, our study provides a strong foundation for further development of this reagent, and other oligonucleotide-based therapies for EGFR-positive cancers.

In general, using innovative approaches, like targeting tumors with oligonucleotide-based reagents to study and unravel the complexities of cancer biology and to develop alternative therapeutics offers hope for historically hard to treat and resistant cancers. This research represents another step forward in our ongoing battle against cancer and bringing us closer to the ambitious goals set by initiatives like the Cancer Moonshot – decreasing cancer mortality dramatically by 2050.

[Graphic made with BioRender.com]

Please sign in or register for FREE

If you are a registered user on Research Communities by Springer Nature, please sign in

Follow the Topic

Lung Cancer
Life Sciences > Biological Sciences > Cancer Biology > Cancers > Lung Cancer
Non-small-cell Lung Cancer
Life Sciences > Biological Sciences > Cancer Biology > Cancers > Lung Cancer > Non-small-cell Lung Cancer
Oligo Delivery
Life Sciences > Biological Sciences > Biotechnology > Drug Delivery > Oligo Delivery
Oligonucleotide probes
Life Sciences > Biological Sciences > Biological Techniques > Biological Sensors and Probes > Oligonucleotide probes
Cancer Therapy
Life Sciences > Biological Sciences > Cancer Biology > Cancer Therapy
SDG 3: Good Health & Wellbeing
Research Communities > Community > Sustainability > UN Sustainable Development Goals (SDG) > SDG 3: Good Health & Wellbeing

Related Collections

With Collections, you can get published faster and increase your visibility.

Noninvasive biomarkers: bridging real-world evidence and clinical trial data

This collection seeks to advance the discussion on noninvasive biomarkers by exploring their applications and implications across different data landscapes, namely real-world data (RWD) and clinical trial data.

Publishing Model: Open Access

Deadline: Dec 13, 2025

Tumor-type-agnostic biomarkers and treatments in oncology

This Collection invites contributions of cutting-edge research and comprehensive reviews focusing on biomarkers and treatment strategies within the transformative tumor-agnostic framework of oncology. Research on challenges to the implementation of tumor-type-agnostic therapies as well as socio-economic impact analysis will also be considered.

Publishing Model: Open Access

Deadline: Dec 05, 2025