Cooperation in Pseudomonas syringae: How Subpopulations Divide Labor to Infect Plants

Clonal bacteria can exhibit phenotypic heterogeneity. A new Nature Microbiology study reveals that P. syringae uses a division of labor strategy through subpopulations differentially expressing flagella and the type III secretion system, balacing costs, enhancing virulence and bacterial propagation

Published in Microbiology and Plant Science

Cooperation in Pseudomonas syringae: How Subpopulations Divide Labor to Infect Plants
Like

Share this post

Choose a social network to share with, or copy the URL to share elsewhere

This is a representation of how your post may appear on social media. The actual post will vary between social networks

Cooperation in Pseudomonas syringae: How Subpopulations Divide Labor to Infect Plants

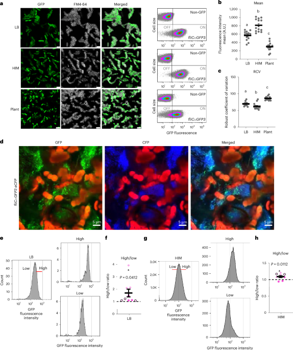
Because of their clonal reproduction, bacterial populations are often viewed as uniform entities and their behavior extracted from averaging population phenotypes; but isogenic cells can exhibit remarkable phenotypic heterogeneity, leading to diverse behaviors even within the same environment (1). While examples of this variability have been well-documented in animal pathogens, its role in plant infections remains less explored. In our recent study, published in Nature Microbiology, we investigated how the plant pathogen  Pseudomonas syringae  leverages phenotypic heterogeneity to optimize infection through a sophisticated division of labor between subpopulations expressing flagella and the type III secretion system (T3SS).

Phenotypic Heterogeneity in Action

In a previous report (2), we discovered that although the T3SS delivery of effector proteins is essential to suppress plant immunity and allow P. syringae  colonization of plant tissues, T3SS expression is surprisingly not active across the bacterial population. Instead, it displayed a bimodal expression pattern in vitro, and heterogeneity during plant colonization. Since we had also seen that expression of the T3SS reduced flagelar motility (3), we decided to explore flagellar expression. We observed all possible combinations of T3SS and flagellar expression at the single-cell level, although T3SSON/ FlagellaOFF and T3SSOFF/ FlagellaON subpopulations dominated. This counter-regulation makes sense as a trade-off, since T3SS and flagellar expression are both costly. Thus, T3SS expression provides "common goods" in the form of immune suppression, benefiting the entire population (4), including motile, flagella-expressing cells. Less clear though is why expression of flagella, a costly and immunogenic trait would bring any benefit to the population.

Spatial and Temporal Dynamics

The infection process unfolds with striking spatial organization. Early in colonization, T3SSON bacteria dominate near host cell surfaces, where their effector proteins are most effective at neutralizing plant defenses. As microcolonies expand, FlagellaON subpopulations become more abundant in distal regions. These findings raised the question that, perhaps, flagellated bacteria were appearing inside the leaf in preparation for leaving the infected tissue. Little is know about how P. syringae leave infected tissues and propagate, so we decided to explore the issue. Surprisingly, active exit by FlagellaON bacteria takes place from early on during the infection, well before necrotic symptoms appear. These motile bacteria that actively exit the infected tissue can disperse and initiate new infections. This structured cooperation ensures that the population maximizes both survival and dissemination.

Evolutionary and Ecological Implications

The division of labor in P. syringae  highlights the advantages of phenotypic heterogeneity in hostile environments. By diversifying roles, the population balances the costs of producing immunogenic flagellin and energetically expensive flagella and T3SS secretion systems. This strategy not only mitigates fitness trade-offs but also preempts the rise of "cheater" mutants that exploit communal resources without contributing (5). Such cooperative behaviors may be widespread among pathogens, reflecting an evolutionary adaptation to the challenges of host colonization.

Broader Significance

Our findings underscore the importance of studying bacterial infections at the single-cell level to uncover hidden layers of complexity. The spatial and temporal coordination of T3SS and flagellar expression in P. syringae provides a model for understanding how pathogens optimize virulence strategies in dynamic environments. Moreover, this work opens new avenues for targeting cooperative behaviors to disrupt infections, offering potential applications in agriculture and beyond.

In summary, P. syringae exemplifies how bacterial populations can achieve remarkable sophistication through phenotypic heterogeneity and division of labor—a testament to the ingenuity of even the smallest organisms.

 References

(1) van Vliet S, Ackermann M. Bacterial Ventures into Multicellularity: Collectivism through Individuality. PLoS Biol. 13:e1002162. doi: 10.1371/journal.pbio.1002162. (2015)

(2) Rufián, J. S., Sánchez‐Romero, M. A., López‐Márquez, D., Macho, A. P., Mansfield, J. W., Arnold, D. L., Ruiz‐Albert, J., Casadesús, J., & Beuzón, C. R. Pseudomonas syringae differentiates into phenotypically distinct subpopulations during colonization of a plant host. Environ Microbiol 18, 3593–3605. 10.1111/1462-2920.13497 (2016)

(3) Ortiz-Martín, I., Thwaites, R., Macho, A. P., Mansfield, J. W., & Beuzón, C. R. Positive regulation of the hrp type III secretion system in Pseudomonas syringae pv. phaseolicola. Mol Plant-Microbe Interact 23, 665–681. 10.1094/MPMI-23-5-0665 (2010)

(4) Rufián, J. S., Macho, A. P., Corry, D. S., Mansfield, J. W., Ruiz-Albert, J., Arnold, D. L., & Beuzón, C. R. Confocal microscopy reveals in planta dynamic interactions between pathogenic, avirulent and non-pathogenic Pseudomonas syringae strains. Mol Plant Pathol 19, 537–551. 10.1111/mpp.12539 (2018)

(5)Barrett, L. G., Bell, T., Dwyer, G., & Bergelson, J. Cheating, trade-offs and the evolution of aggressiveness in a natural pathogen population. Ecol Lett 14, 1149–1157. 10.1111/j.1461-0248.2011.01687.x (2011)

 

Please sign in or register for FREE

If you are a registered user on Research Communities by Springer Nature, please sign in

Follow the Topic

Plant Science
Life Sciences > Biological Sciences > Plant Science
Microbiology
Life Sciences > Biological Sciences > Microbiology
Environmental Microbiology
Life Sciences > Biological Sciences > Microbiology > Environmental Microbiology
Bacterial Genetics
Life Sciences > Biological Sciences > Genetics and Genomics > Microbial Genetics > Bacterial Genetics
Bacterial Pathogenesis
Life Sciences > Biological Sciences > Agriculture > Plant Pathology > Bacteria > Bacterial Pathogenesis
Bacterial Pathogenesis
Life Sciences > Biological Sciences > Microbiology > Bacteria > Bacterial Pathogenesis

Related Collections

With Collections, you can get published faster and increase your visibility.

Progress towards the Sustainable Development Goals

The year 2023 marks the mid-point of the 15-year period envisaged to achieve the Sustainable Development Goals, targets for global development adopted in September 2015 by all United Nations Member States.

Publishing Model: Hybrid

Deadline: Ongoing

The Clinical Microbiome

This joint Collection invites submissions of cutting-edge translational and clinical research, including microbiome-based diagnostics, therapeutics, interventions, and clinical trials.

Publishing Model: Hybrid

Deadline: Mar 11, 2026