Discovery in Design of Transient Plasma Photonic Structure Mirrors for High-Power Lasers Using Deep Kernel Bayesian Optimisation

Machine learning is a powerful general tool for design of devices based on physical principles, and can discover new science. Design cycles involve optimising prototypes on each cycle to eventually realise the design objectives. Machine learning shortens the design to just a few dozen iterations.
Discovery in Design of Transient Plasma Photonic Structure Mirrors for High-Power Lasers Using Deep Kernel Bayesian Optimisation
Like

Share this post

Choose a social network to share with, or copy the URL to share elsewhere

This is a representation of how your post may appear on social media. The actual post will vary between social networks

We are a team of computer scientists and physicists at the University of Strathclyde who have used a new machine learning framework for designing ultra-compact, layered plasma mirrors for the next generation of high-power lasers. Our work combines the complementary skills of computer science and artificial intelligence, with plasma and laser physics - to realise a powerful multi-disciplinary approach. 

We have shown that machine learning is not only a powerful general tool for design of any device based on physical principles, but it can be used to discover new science. A traditional design cycle includes developing many prototypes that are optimised on each cycle to eventually realise the design objectives. When the design objectives depend on many coupled parameters, numerous iterations are required, which can reach hundreds of thousands to millions of iterations that take a very, very long time. We show that machine learning shortens finds an optimum design in just a few dozen or so iterations. Moreover, machine learning, combined with a numerical computer model of the physics of plasma in the electromagnetic fields of laser beams, is shown to be a powerful tool for design and discovering new science.

Conceptual flow-chart illustrating the process of obtaining an optimal design objective, based on traditional design methodologies (naïve parameter scans) versus using ML-enhanced approaches (guided optimisation).
Approaches to Achieving Design Objectives: Conceptual flowchart illustrating the process of obtaining an optimal design objective, based on traditional design methodologies (naïve parameter scans) compared with machine learning-enhanced approaches (guided optimisation). 

Our work aligns with a long-term vision of advancing AI toward a fundamentally new paradigm of creative problem solving. It aims to endow AI systems with scientific creativity, to enable them to uncover novel and useful knowledge if discovered by human researchers. In this way we seek to stimulate new lines of research in creativity-driven problem solving that has potential to yield transformative solutions.  The creative AI driven problem solver in this vision, operates as a collaborative colleague to human researchers, supporting interactive exploration of machine-discovered solutions. Enhanced explainability is central to this interaction because it allows humans to gain meaningful insight into the reasoning and discovery processes underlying machine-generated solutions.

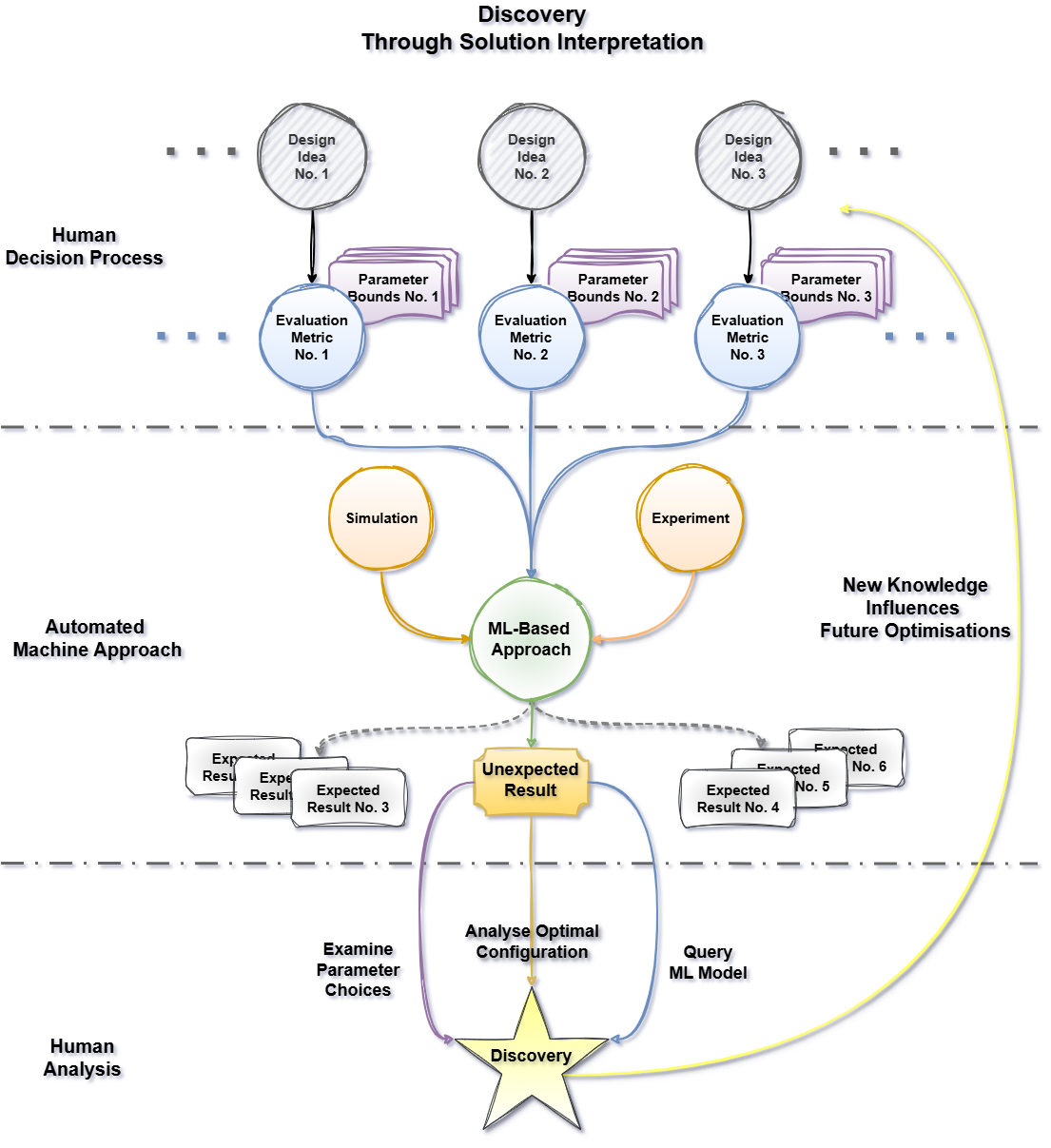
Extracting Discoveries through Optimisation: Flowchart showing how performing unconstrained optimisation on real-world systems can lead to discovery through analysis of the optimised result,  highlighting the distinction between machine and human involvement and how discoveries can inspire future optimisations. 

The next generation of high-power lasers will enable the study of new science, such as creating particles from vacuum, investigating how particles react to the fields that they radiate, and studying astrophysical phenomena in the laboratory. They can also be used to develop tools based on ultra-compact laser-plasma accelerators and radiation sources, for healthcare, manufacturing, and nuclear fusion.  However, these lasers are becoming very large and expensive due to the size of their optical components, which is determined by the maximum intensities that optical materials can withstand. To ensure that the optical damage threshold is not exceeded, the laser beams need to have very large diameters, which reduces their intensities by spreading them out over a large area. As the peak power of lasers advances from the current ten petawatts, to exawatts and then zettawatts, the diameters of mirrors and other optical components increase from approximately one metre to more than ten metres, with weights exceeding several tonnes (for exawatt laser beams), which makes them hard to manufacture and very expensive.  There is thus an urgent need to find new materials and mirror coatings that have a high damage threshold.  

Plasma, the primordial medium of the visible universe, is ionised gas that is very robust and resistant to damage. The damage threshold of plasma is more than five orders of magnitude higher than conventional solid-state media, which means that the size of mirrors can be reduced to millimetre diameters for a 10 PW beam, and centimetres for a 1-exawatt beam.  Our main challenge was to find a way of making high reflectivity mirrors based on plasma. We have previously shown experimentally  https://doi.org/10.1038/s42005-022-01109-5,  that a puff of gas can be transformed into layers of plasma using two counter-propagating laser beams to produce a mirror that reflects light incident on it for a fleeting few picoseconds. This mirror is an example of a transient plasma photonic structure, which is a fascinating new optical medium that can be fashioned into a wide variety of optical elements. The mirrors behave like conventional optical components but are much more robust and therefore great candidates for mirrors for next generation exawatt lasers at any wavelength. However, the real challenge is to design a practical mirror. This is where machine learning comes in. Our paper published in Nature Communications Physics   ( https://www.nature.com/articles/s42005-026-02505-x) shows that machine learning algorithms can be coupled with computer models to achieve a design in only a few iterations. This gives huge flexibility because many parameters can be varied with different objectives to reach an optimal design of a fleeting, very high reflectivity mirror that reflects more than 99% of an incident laser beam while focusing it or compressing it. 

Bayesian optimisation enhanced with neural networks is used to create a reliable machine learning model of the underlying physics behind the formation and properties of transient plasma photonic structures. This enables the next parameter values to be chosen, where we can also fine-tune how explorative our framework is. The selection of the next sample point is performed automatically, without human intervention. By repeating this process of updating the model with newly generated data, followed by the selection of the next sample point, the framework yields an optimised configuration in a few dozen iterations. Moreover, it can easily be adapted to other numerical models of physical systems or configured to work in an experimental setting.  

Following ionisation of gas to form plasma, the structure is created in several steps.  The force of intersecting laser pulses initially moves the plasma electrons, which set up an intense electric field, which cause the heavier ions to move and inertially form periodic layers of alternating high- and low-density regions. Finally, the electrons to follow the ions to replicate the pattern thus creating a dielectric medium.

Formation of plasma photonic structure ( https://www.nature.com/articles/s42005-026-02505-x). The vertically aligned panels, represent the simulation at times t = 0.52 ps (a,d,g,j), 0.77 ps (b,e,h,k), and 1.08 ps (c,f,i,l). a Incident pump pulses (green) propagating towards the plasma slab located at ≈ 160 μm. b Quasi-stationary beat wave of the pump pulses (green profile) and start of plasma photonic structure formation (blue and red). The inset panel shows the density of electrons (blue) and ions (red) c Transmitted pump pulses (green) propagating towards their respective boundaries. d-f Two-dimensional histogram of ion momentum distribution. g-i Two-dimensional histogram of electron momentum distribution. j-l Number density of electrons (blue) and ions (red).

The structure behaves as a Bragg reflector in analogy to solid crystals investigated by William Henry Bragg and Lawrence Bragg who won the 1915 Nobel Prize for Physics. 

The following movies present examples of optical elements formed out of plasma photonic  structures. These withstand probe intensities of 1017-1018 Wcm-2. Pumps with similar intensities have been chosen to make both pulses visible on the plots. However, pump intensities of 1015 - 1016 Wcm-2 are sufficient to create the plasma photonic structures. The initial plasma or gas  density is about 1021 cm-3. These parameters make it very feasible to scale up for practicable mirrors with useful features for use with laser beams for next generation lasers. 

High reflectivity mirror. 99.8% reflectivity plasma photonic mirror set up using two "pump" laser beams (in green) followed by a probing beam (in blue) that is incident on the evolving density structure (in red) a fraction of a picosecond later. Note that the pumps creating the plasma photonic structures have the same polarisation. However, the probe pulse has a polarisation orthogonal to the pump polarisations to enable the probes and pumps to be separated using polarisers.

Plasma photonic beam splitter. 48%/52% plasma photonic beam splitter.

Focussing plasma photonic mirror. Focussing element focusses at 100 μm.

 45 degree mirror. Plasma photonic mirror orientated at 45 degrees. 

Plasma photonic compressor. 99% of unchirped probe pulse  reflects and compresses due to time boundary  - properties of the plasma photonic structure vary in space and time generating new frequencies while altering the dispersion of the medium.

These videos  show the versatility and robustness of plasma photonic structures.

A fascinating aspect of our work is that it can be used as an engine of discovery. By setting a particular objective, which is only limited by our imagination, we were able to show that the mirror behaves as a pulse compressor. This was wholly unexpected. By investigating why the pulse compressed, we discovered that it was due to a time boundary, where spatio-temporal changes of the structure produced new frequencies that are not present in the incident pulse, while introducing delays to different parts of the pulse. The plasma layers behave like a concertina, which leads to compression. This has far-reaching implications. It shows that one can tailor a design to meet chosen objectives while potentially discovering new physical mechanisms. For high power lasers it means that we can transport a long duration laser pulses that have lower peak powers and then compress them to produce higher power pulses close to where one wants to use them. Unlike conventional optical media the media can be replenished on every shot by pulsing the gas jet. This has potential to dramatically reduce the size of the mirrors while adding new functions to it, such as focussing or compressing light. This makes it essentially programmable on every shot. Furthermore, it can be easily used at other wavelengths where conventional mirrors are hard to manufacture, which may stimulate the development of lasers at wavelengths other than the visible e.g. compact optically pumped CO2 lasers operating at 10-micron wavelengths, or even x-ray lasers. The method can also be used in a real experiment where the machine learning algorithm controls experimental parameters to optimise objectives that are measured parameters.  

Please sign in or register for FREE

If you are a registered user on Research Communities by Springer Nature, please sign in

Go to the profile of Pawan Kumar
2 months ago

This research work is extremely good and will open new direction  how machine learning, combined with a numerical computer model of the physics of plasma in the electromagnetic fields of laser beams, is shown to be a powerful tool for design and discovering new science.

Follow the Topic

Classical and Continuum Physics
Physical Sciences > Physics and Astronomy > Classical and Continuum Physics
Analysis
Mathematics and Computing > Mathematics > Analysis
Computational Intelligence
Technology and Engineering > Mathematical and Computational Engineering Applications > Computational Intelligence
Nanoengineering
Technology and Engineering > Biological and Physical Engineering > Nanoengineering

Related Collections

With Collections, you can get published faster and increase your visibility.

Advances in Quantum Networking: QKD and beyond

Communications Physics invites translational and pioneering work that describes the evolving capabilities in QKD and sets the stage for applications of quantum networking and distributed quantum technologies. Looking beyond the UNESCO International Year of Quantum Technologies, we hope to curate a cross-section of state-of-the-art research that showcases the rapid development of the quantum networking stack and its applications.

Publishing Model: Open Access

Deadline: Apr 30, 2026

Relativistic Astrophysical Plasmas in space and the lab

From particle acceleration near the speed of light to plasma dynamics in the presence of intense electromagnetic fields, this collection highlights the transformative discoveries and innovative techniques pushing the boundaries of modern plasma physics. We aim to showcase new horizons in the study of the fundamental processes that govern high-energy astrophysical phenomena, providing a deeper understanding of the universe and driving progress in relativistic and ultrarelativistic laboratory astrophysics.

Publishing Model: Open Access

Deadline: Jun 30, 2026