Extracellular CIRP dysregulates macrophage bacterial phagocytosis in sepsis

Sepsis is a global public health problem, afflicting high in-hospital mortality rates. Patients with sepsis succumb to death due to shock and multiple organ failure. Our goal is to delineate the unknown pathophysiology of sepsis by focusing on bacterial phagocytic dysfunction. 

Published in Healthcare & Nursing

Extracellular CIRP dysregulates macrophage bacterial phagocytosis in sepsis
Like

Share this post

Choose a social network to share with, or copy the URL to share elsewhere

This is a representation of how your post may appear on social media. The actual post will vary between social networks

The pathophysiology of sepsis is enigmatic, exhibiting the simultaneous occurrence of pro- and anti-inflammatory pathways. Sepsis patients often suffer from immunosuppression, are incapable of eradicating invading bacteria, and become susceptible to secondary infections. Macrophages play an essential role in the clearance of pathogens. In sepsis, macrophage’s bacterial phagocytosis is compromised, leading to bacterial overgrowth that ultimately causes tissue injury and death.  

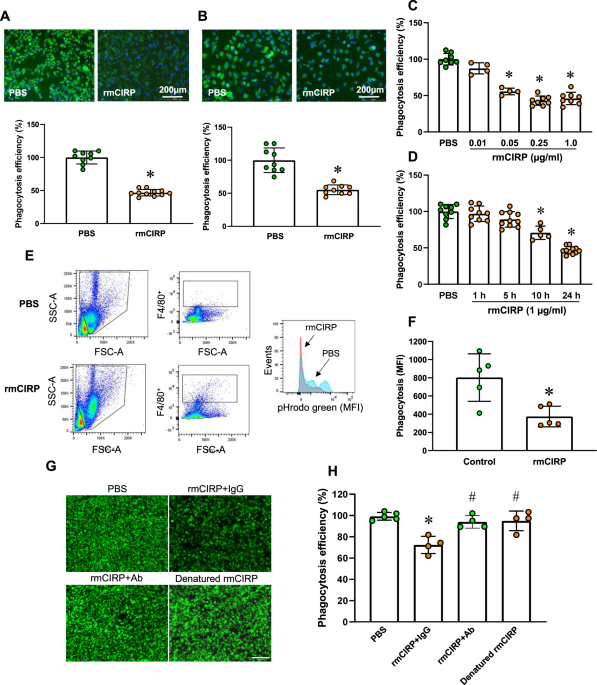
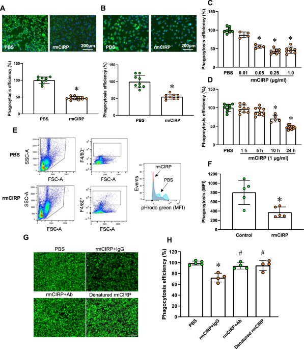
We have just published an original research article in Cellular and Molecular Immunology, discovering that extracellular cold-inducible RNA-binding protein (eCIRP) dysregulates macrophage bacterial phagocytosis in sepsis (For more details, please refer to the https://www.nature.com/articles/s41423-022-00961-3). eCIRP is a novel damage-associated molecular pattern (DAMP) recently discovered by our group that is elevated in serum to cause inflammation, tissue injury, and death in sepsis (1). In our current article, we reveal that eCIRP causes disruption of cytoskeleton remodeling in phagocytes (macrophages) by inhibiting Rac1 activation and reducing the expression of ARP2 and phosphorylation of cofilin. This ultimately leads to impairment of macrophage bacterial (Gram-positive and Gram-negative) phagocytosis in sepsis. eCIRP-deficient or eCIRP-neutralizing Abs-treated mice restore the phagocytic function and reduce bacterial load in the blood and peritoneal fluids after sepsis. Indeed, the CIRP-/- mice display better survival outcomes in sepsis.

We have revealed that eCIRP stimulation of macrophages results in the formation of a complex between STAT3 and βPIX, thereby, preventing βPIX to activate Rac1, a pivotal regulator for actin cytoskeletal remodeling required for bacterial phagocytosis. Moreover, we found that eCIRP-induced STAT3 phosphorylation is required for eCIRP-mediated inhibition of actin remodeling. Inhibition of STAT3 phosphorylation prevents the formation of STAT3-βPIX complex, restoring the expression of ARP2 and phosphorylation of cofilin protein to facilitate membrane protrusion in eCIRP-treated macrophages. STAT3 inhibitor stattic rescues macrophage phagocytic dysfunction induced by eCIRP. Thus, we identify a novel mechanism of macrophage phagocytic dysfunction mediated by eCIRP.

Therapeutic options for sepsis are limited as mainly the supportive care for sepsis patients is provided while admitted into the hospital. Currently, targeting sepsis-induced immunosuppression is one of the most striking therapeutic directions. Correcting the maladaptive function of macrophages for efficient clearance of pathogens could be an important therapeutic strategy to safeguard patients from sepsis. Elevated serum levels of eCIRP can be found in septic as well as other inflammatory disease conditions. Sepsis often causes long-term immunosuppression that resembles other immune-compromised disease conditions, including cancer. Our findings with eCIRP linking to maladaptive bacterial phagocytosis will provide a new therapeutic avenue to restore host defense against pathogens to improve the outcomes of sepsis and potentially other inflammatory disease conditions.

  1. Qiang X, Yang WL, Wu R, Zhou M, Jacob A, Dong W, et al. Cold-inducible RNA binding protein (CIRP) triggers inflammatory responses in hemorrhagic shock and sepsis. Nature medicine. 2013;19:1489-95.

Please sign in or register for FREE

If you are a registered user on Research Communities by Springer Nature, please sign in

Follow the Topic

Health Care
Life Sciences > Health Sciences > Health Care