Gasdermin E mediating lysosome-pore formation curbs pancreatic ductal adenocarcinoma via IFN-γ/IFN-β/TGF-β cocktail mRNA-LNP
Published in Cancer, Cell & Molecular Biology, and Immunology
PDAC, reputed as the most malignant "king of cancers", is extremely refractory to treatment with high resistance to conventional therapies such as chemotherapy and immunotherapy. This is mainly attributed to the presence of a highly "persistent" subset of tumor-repopulating cells (TRCs) in PDAC—each single TRC is capable of initiating tumorigenesis independently, eluding T-cell-mediated killing via its intrinsic softness, and exhibiting profound insensitivity to chemotherapeutic agents, thus emerging as the primary culprit for treatment failure and tumor recurrence.
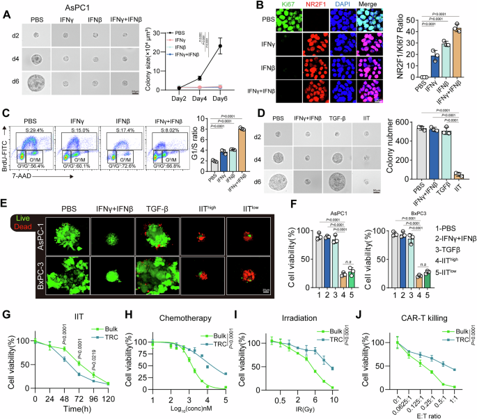
Contrary to the previous report that gasdermin E (GSDME) primarily acts on the cell membrane to mediate pyroptosis, we for the first time uncovered its novel killing mode. The implementation of this process relies on the combined action of three cytokines: IFN-γ serves as the initiating signal, which activates p38 kinase and mediates the phosphorylation of GSDME at serine 252—a post-translational modification that constitutes a key step for the subsequent initiation of the killing program, IFN-β can upregulate the expression of cathepsin D in lysosomes, providing the necessary enzymatic support for GSDME activation and ensuring the efficient execution of subsequent cleavage steps, TGF-β maintains the phosphorylated state of GSDME by inhibiting PPP1R3G-mediated GSDME dephosphorylation, thus guaranteeing the sustained transduction of killing signals. Under the combined action of the aforementioned three cytokines, phosphorylated GSDME is recognized by the Golgi transmembrane protein TMED10 and directionally transported to lysosomes. In lysosomes, GSDME is cleaved into the active N-terminal fragment by cathepsin D, and this fragment forms pores on the lysosomal membrane, leading to lysosomal rupture and ultimately triggering lysosome-dependent cell death. Moreover, this study confirmed that TRCs in PDAC not only exhibit significantly higher GSDME expression than differentiated PDAC cells but also possess higher levels of IFN-γ, IFN-β and TGF-β receptors. This characteristic renders TRCs more sensitive to IIT and identifies them as the core targets for the precise intervention of IIT.

IIT induce PDAC cell death in a lysosome-dependent manner.
The key to the clinical translation of IIT lies in the lipid nanoparticle (LNP)-based targeted delivery system (IIT-LNP). This LNP delivery system can efficiently encapsulate the three cytokines and achieve precise targeting of tumor sites, which not only enhances local therapeutic efficacy but also reduces systemic adverse effects. IIT-LNP is capable of directly eliminating TRCs to block tumor recurrence; meanwhile, it promotes the release of immunostimulants via lysosomal rupture, thereby converting "cold tumors" into "hot tumors" and exerting a dual anticancer effect. With future optimization of LNP targeting modification and drug release kinetics, the "cytokine combination and nanoparticle delivery" modality is expected to evolve into a novel precision therapeutic regimen for advanced PDAC, accelerating the process of overcoming this so-called "king of cancers".
About Authors
Bo Huanghttp://www.huangbolab.cn/index.php/about-8 is an immunologist of significant academic influence both domestically and internationally, and a pivotal driving force in the field of biomechanics-tumor immunology research.His major scientific contributions are as follows: Targeting the core clinical challenge of widespread resistance to tumor immunotherapy, Professor Huang pioneered the novel interdisciplinary field of biomechanics-tumor immunology, which has exerted a positive impetus on life sciences, as well as physics, chemistry and other related disciplines. He established a multi-dimensional interdisciplinary research system of "mechanics-metabolism-vesicles", proposed the original theory that soft biomechanical signals mediate tumor immune evasion, and developed a systematic academic framework of "biomechanics-glycogen-immune memory". Furthermore, he engineered the drug-loaded vesicle-based anti-tumor technology targeting biomechanical cues, which has demonstrated high safety and an impressive efficacy rate of 90% in the treatment of malignant pleural and ascitic effusions. Meanwhile, he developed an immune modulator targeting the biomechanics-glycogen pathway, which has entered Phase I clinical trials as a Class 1.1 innovative drug.
Jiadi Lv is an Associate Professor at Chinese Academy of Medical Sciences (CAMS) & Peking Union Medical College (PUMC). Over the past 5 years, by leveraging the principles of biomechanics, he has conducted innovative research focusing on tumor cell dormancy, stemness, and immune evasion. He has identified physical softness as a unique marker of cancer stem cells, elucidated the mechanism by which the mechanical microenvironment regulates the dormancy of cancer stem cells, and revealed that mechanical signals regulate the immune evasion of cancer stem cells through epigenetic modifications.
Yabo Zhou is an Assistant Professor at Chinese Academy of Medical Sciences (CAMS) & Peking Union Medical College (PUMC). He obtained his doctoral degree from Chinese Academy of Medical Sciences (CAMS) & Peking Union Medical College. He has long been committed to the research on the novel regulatory axis of "mechanics-metabolism-immunity", and has laid a theoretical foundation for the development of new anti-tumor strategies combining targeted mechanobiology with immunotherapy.
Dianheng Wang is a postdoctoral researcher at Chinese Academy of Medical Sciences (CAMS) & Peking Union Medical College (PUMC). He graduated from Chinese Academy of Medical Sciences (CAMS) & Peking Union Medical College (PUMC) in 2024. His research is dedicated to an in-depth investigation of the mechanisms underlying the role of T cell mechanical sensing in anti-tumor immunity. Additionally, he has revealed that mechanical signals facilitate the stemness maintenance and rapid expansion of CAR-T cells. These findings provide a critical foundation for understanding the mechanobiological basis of immune cells and developing novel tumor immunotherapies.
Shujing Wang is a doctoral candidate at Chinese Academy of Medical Sciences (CAMS) & Peking Union Medical College (PUMC). Her research is focused on the field of tumor cell therapy, striving to provide novel approaches for tumor treatment.
Follow the Topic
-
Cellular & Molecular Immunology
A monthly journal from the Chinese Society of Immunology and the University of Science and Technology of China, covering both basic immunology research and clinical applications.
Please sign in or register for FREE
If you are a registered user on Research Communities by Springer Nature, please sign in