Growing patterned human primitive heart organoids via pluripotent stem cell self-organization

Current laboratory models of the heart are incapable of capturing the full complexity of the human heart. We have developed a heart organoid system that captures significant features and processes of human heart development and disease in a dish, featuring atrial and ventricular chambers and more.
Growing patterned human primitive heart organoids via pluripotent stem cell self-organization
Like

Share this post

Choose a social network to share with, or copy the URL to share elsewhere

This is a representation of how your post may appear on social media. The actual post will vary between social networks

Congenital heart disease (CHD) are the most common type of birth defect in humans, with over 40,000 newborns affected each year in the United States alone.  

Laboratory models of the heart play a crucial role in comprehending the intricacies of CHD by allowing researchers to delve into disease mechanisms to better prevent and treat CHDs. Various model systems are employed for this purpose, including primary and induced pluripotent stem cell (iPSC)-derived cardiomyocyte cultures, animal models, and 3D-culture systems like spheroids and engineered heart tissues. However, these models often fall short of fully recapitulating the complexity of the developing human heart.  

Pitfalls include the absence of endogenous extracellular matrix and non-cardiomyocyte cardiac cell types, as well as deficiencies in achieving physiological morphology and cellular organization. Furthermore, animal models exhibit distinctive non-human characteristics in physiology, metabolism, electrophysiology, and pharmacokinetic profiles, frequently leading to inaccuracies in predicting responses relevant to humans. The quest for more faithful models of human cardiac physiology remains a persistent challenge in cardiovascular research. 

Over the past decade, strides in human iPSC and organoid technologies have elevated methodologies to new heights, offering improved platforms for investigating human biological systems with heightened precision. Recently, we and others have described methodologies to create human heart organoids from pluripotent stem cells, allowing for unprecedented exploration of human heart development and disease within a controlled, complex, and physiologically relevant environment. Despite these advancements, current systems still face limitations in replicating crucial aspects of human heart development, such as anterior-posterior patterning, coronary vascularization, and the inclusion of vital cell populations like neural crest cells. Consequently, there exists a compelling necessity to evolve more sophisticated in vitro heart organoid models that can faithfully emulate human heart development and disease pathology, pushing the boundaries of our understanding in this critical field. 

a, Spatial localization of atrial (red, MYL7) and ventricular (green, MYL2) cardiomyocytes.  b, Spatial restriction of the principal retinoic acid synthesis enzyme (green, ALDH1A2) that is colocalized with the epicardium (red, TBX18). c, Organoids cultured without (left) and with (right) ondansetron. Atrial (red, MYL7) and ventricular (green, MYL2) cardiomyocytes are displayed. Blue staining labels all cell nuclei.

Figure 1. Characteristics and utility of patterned human heart organoids. a, Spatial localization of atrial (red, MYL7) and ventricular (green, MYL2) cardiomyocytes.  b, Spatial restriction of the principal retinoic acid synthesis enzyme (green, ALDH1A2) that is colocalized with the epicardium (red, TBX18). c, Organoids cultured without (left) and with (right) ondansetron. Atrial (red, MYL7) and ventricular (green, MYL2) cardiomyocytes are displayed. Blue staining labels cell nuclei.

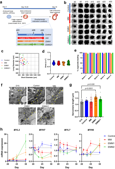
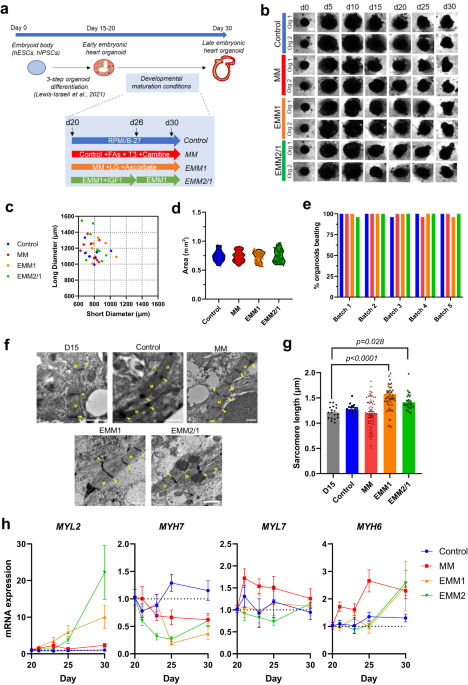
In our most recent work, we report an advanced set of developmentally inspired induction conditions that encourage developmentally relevant cellular, biochemical, and structural improvements in human heart organoids in a high throughput setting by complete self-organization. Our methods elicit distinct biochemical, morphological, and functional changes that bring heart organoids one step closer to the primitive human heart during embryonic and early fetal development (closer to 6-10 week-old gestational hearts). These changes, such as the spatial localization of atrial (MYL7) and ventricular (MYL2) cardiomyocytes (Fig. 1a), are brought forward by the activation of endogenous signaling pathways, especially retinoic acid signaling (Fig. 1b), shown via the colocalization of ALDH1A2, the principal retinoic acid synthesis enzyme, with TBX18, a marker of the epicardium. Our new protocol is reproducible across multiple human pluripotent stem cell lines, including embryonic and induced pluripotent stem cells. Our approach is easily automatable, scalable, and well-suited for high-throughput screening methods for exploring human heart development, studying cardiac diseases, conducting toxicity tests, and advancing pharmacological discovery. 

Perhaps the most interesting finding in our new work is the utility of disease modeling and pharmacological studies related to pregnancy. We investigated the morphological and electrophysiological effects of ondansetron, an FDA-approved drug administered to pregnant women, on embryonic heart development (Fig. 1c). We show that organoids treated with ondansetron develop diminished levels of ventricular cardiomyocytes compared to healthy controls. Ondansetron has been epidemiologically associated with ventricular septal defects, a fact that our model was able to confirm in vitro, suggesting the predictive power of this model for pharmacological safety studies.

Please sign in or register for FREE

If you are a registered user on Research Communities by Springer Nature, please sign in

Follow the Topic

Developmental Biology and Stem Cells
Life Sciences > Biological Sciences > Developmental Biology and Stem Cells
Disease Models
Life Sciences > Biological Sciences > Developmental Biology and Stem Cells > Disease Models
Biomedical Engineering and Bioengineering
Technology and Engineering > Biological and Physical Engineering > Biomedical Engineering and Bioengineering
Cardiology
Life Sciences > Health Sciences > Clinical Medicine > Cardiology
Cell Biology
Life Sciences > Biological Sciences > Cell Biology
Biomedical Research
Life Sciences > Health Sciences > Biomedical Research

Your space to connect: The Nitric oxide signalling in cardiovascular health and disease Hub

A new Communities’ space to connect, collaborate, and explore research on Cardiovascular Physiology, Clinical Medicine, and Diseases!

Continue reading announcement

Related Collections

With Collections, you can get published faster and increase your visibility.

Women's Health

A selection of recent articles that highlight issues relevant to the treatment of neurological and psychiatric disorders in women.

Publishing Model: Hybrid

Deadline: Ongoing

Biosensing

With this cross-journal Collection, the editors of Communications Biology, Nature Biomedical Engineering, Nature Sensors, Nature Communications, and Scientific Reports welcome the submission of primary research Articles focusing on the development of engineered biosensing devices with the potential to be applied in biomedical research and in the management of disease conditions.

Publishing Model: Hybrid

Deadline: Jun 30, 2026