Influenza virus infection induces new cell populations in the lung

Influenza viruses, despite causing acute disease, leave footprints behind after clearance from the host.

Published in Microbiology

Influenza virus infection induces new cell populations in the lung
Like

Share this post

Choose a social network to share with, or copy the URL to share elsewhere

This is a representation of how your post may appear on social media. The actual post will vary between social networks

Some viral infections, such as those caused by influenza viruses, are characterized as acute, cytopathic infections, i.e. infected cells are killed either the invading pathogen or the host immune system.  Since influenza disease is self-limiting in vivo, and viral infection kills cells in vitro, it has been assumed that the acute nature of the infection is the result of all infected cells being cleared from the host. Previous studies however, have provided evidence that some seemingly “cytopathic” viral infections are more nuanced than previously appreciated, and that not all virally infected cells are eliminated from the host upon the resolution of viral disease. In this study, we set out to ask if cellular "survival" of viral infection is a stochastic event with no particular role in infection or if surviving cells somehow play an active role in viral disease.

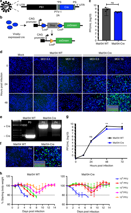
Since no one had previously studied whether cells could survive influenza B virus (IBV) infection, we generated an IBV strain that expresses Cre recombinase to permanently activate a host reporter construct in infected cells. We found that a distinct population of ciliated-like epithelial cells survive IBV infection in the upper airways of mice and that not only do these cells survive, but they are transcriptionally and morphologically distinct from uninfected ciliated cells in the same lungs.  These data show that viral infection can induce long-term changes to cellular physiology, even though the virus is completely eliminated.  Using survivor cell depletion assays, we showed that the presence of these surviving cells sped up the recovery from infection. Our results suggest that cellular survival is an active part of the host response to limit the severity of virally-induced disease. 

Our study was focused on one strain of influenza B virus, but adds to a growing body of literature that suggests that the most appreciated outcome of viral infection, such as cellular death after a cytopathic viral infection, is not necessarily the only outcome.  We believe it is likely that many viral (and potentially other microbial) infections leave behind populations of cells that have been significantly altered by the pathogen in some way.  Future studies defining these populations of cells, as well as how they are changed and the resulting effects on pathogenesis, will lead to a more complete understanding of the mechanisms that both promote and limit disease.

Our full report on cellular survival after IBV infection can be found at: https://www.nature.com/articles/s41467-019-08617-z

Please sign in or register for FREE

If you are a registered user on Research Communities by Springer Nature, please sign in

Follow the Topic

Microbiology
Life Sciences > Biological Sciences > Microbiology

Related Collections

With Collections, you can get published faster and increase your visibility.

Women's Health

A selection of recent articles that highlight issues relevant to the treatment of neurological and psychiatric disorders in women.

Publishing Model: Hybrid

Deadline: Ongoing

Biosensing

With this cross-journal Collection, the editors of Communications Biology, Nature Biomedical Engineering, Nature Sensors, Nature Communications, and Scientific Reports welcome the submission of primary research Articles focusing on the development of engineered biosensing devices with the potential to be applied in biomedical research and in the management of disease conditions.

Publishing Model: Hybrid

Deadline: Jun 30, 2026