Laser ‘Sheds New Light’ on First Discovered Dinosaur Skin
Published in Ecology & Evolution
Hastings is a seaside town in southeast England (Fig. 1) that gives its name to the Battle of Hastings in 1066. Hastings derives from Haestingas, meaning ‘the people of Haesta’, with Haesta thought to be a 5th century Saxon chieftain. Hastings is also famous for a long-tailed, long-necked, sauropod dinosaur that lived on a plain environment in a relative warm and humid climate ~135 million years ago during the Early Cretaceous. Originally collected at low tide near Hastings by Samuel Beckles (1814-1890) in 1852, the find is iconic for including the first discovered dinosaur skin (Fig. 2).

Fig. 1. Hastings, East Sussex, England. The town gives its name to the famous battle of 1066 and is near where dinosaur skin was first discovered in 1852. Credit: Open Street Map.
The eminent palaeontologist Gideon Mantell named the dinosaur as a second species of Pelorosaurus, P. becklesii, with the species name honouring Samuel Beckles. Mantell had only named Pelorosaurus two years earlier, which is itself famous as the first sauropod to be identified as a dinosaur. The classification of this iconic sauropod dinosaur would prove to be turbulent over the next 150+ years. Until, in 2015, it received its current classification as Haestasaurus or Haesta’s reptile by my collaborator Paul Upchurch (UCL, UK) and his colleagues.

Fig. 2. Part of the original specimen of Haestasaurus (NHMUK R1868) showing preserved scales. NHMUK R1868 resides in the Natural History Museum, London. Specimen height is ~30cm.
The original specimen block of Haestasaurus consists of a left forelimb with associated humerus, ulna and radius bones (NHMUK R1870) as well as what was thought to be a skin impression (NHMUK R1868) (Fig. 2). NHMUK R1868 is made up of polygonal to subrounded, convex scales on one side of the specimen (‘side A’). Both two specimens reside at the Natural History Museum in London.

Fig. 3. Haestasaurus skin impression at the ‘British Dinosaurs’ Exhibition at NHM Tring. Credit: NHMUK.
In 2019, I travelled ~10,000km from Hong Kong to see NHMUK R1868 which was being displayed in the special exhibition 'British Dinosaurs' at the Tring campus of the museum (Fig. 3). I made the long trip to image the skin specimen using Laser-Stimulated Fluorescence (LSF). This is a laser-based imaging technique that I have used with my collaborator Thomas G. Kaye (Foundation for Scientific Advancement, USA) to reveal otherwise hidden soft tissue details in thousands of dinosaurs fossil worldwide (Fig. 4). We wanted to ‘shed more light’ on the preserved skin to build upon the crucial role the specimen has played in the reconstruction of sauropod skin and dinosaur skin more broadly. This was part of a project I created with Paul Upchurch who was previously my PhD Supervisor (Fig. 5). The project also involved Thomas G. Kaye and two dinosaur skin experts from the University of New England in Australia, Phil R. Bell and his PhD student Nathan J. Enriquez.

Fig. 4. Laser-Stimulated Fluorescence (LSF) is an imaging technique that has reveals otherwise hidden soft tissue details in fossils. Image Credit: Michael Pittman.

Fig. 5. Myself (Michael Pittman) and Paul Upchurch (UCL, UK) pictured during our research work in London. We created the project and invited a group of leading international researchers to work with us. Credit: Michael Pittman & Paul Upchurch.
We were shocked to reveal extensive regions of skin that were previously unknown on the back of the specimen (‘side B’) using LSF (Fig. 6). ‘Side B’ shows smaller and more flattened scales, which were fragmented during fossilisation (Fig. 6). Unlike the existing interpretation of the ‘Side A’ scales as epidermal undersides, we propose that the convex ‘bumps’ within the scales (intrascale papillae) of ‘side A’ suggest that the specimen preserves the external skin surface instead (Fig. 2).

Fig. 6. Under LSF, we revealed an extensive region of previously unknown scales on the reverse side of the skin specimen. Credit: Michael Pittman and Thomas G. Kaye.
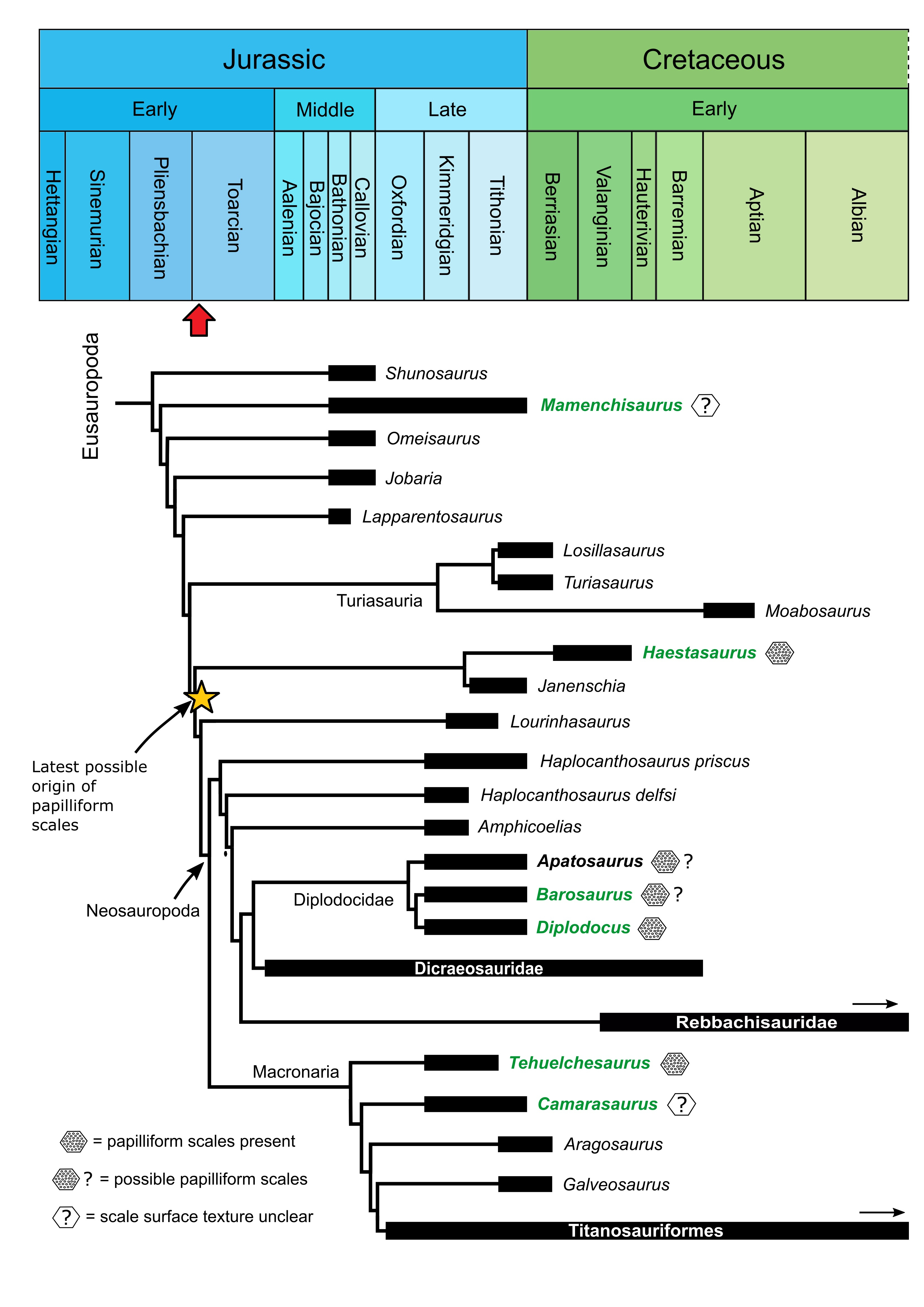
Fig. 7. Distribution of ‘intrascale papillae’ in stem Neosauropoda suggests a role in the evolution of sauropod gigantism. Gold star marks reconstructed origin on evolutionary tree. Red arrow marks approximate time of origination (~180 mya). Credit: Pittman et al. 2022.
We define these ‘intrascale papillae’ and provide a review of all known sauropod skin fossils to identify their distribution across sauropods, which we find to be across stem neosauropods (Fig. 7). This suggests that ‘intrascale papillae’ had a likely evolutionary origin in the Early Jurassic, ~180 million years ago (Fig. 7). Based on this estimated origination date, we speculate that intrascale papillae may have been integral to the evolution of gigantism in this charismatic group of dinosaurs. Our team is currently undertaking research to test this hypothesis, so we hope we will be able to confirm the hypothesis in the not-too-distant future.
Our work provides another example of how new technological innovations are helping to improve our understanding of dinosaurs and other extinct animals, including in historic specimens.
Further Reading
Mantell G.A., 1852, On the structure of the Iguanodon and on the fauna and flora of the Wealden Formation, Notice: Proceedings of the Royal Institute of Great Britain, 1852 (1): 141-146.
Pittman, M., Enriquez, N.J., Bell, P.R., Thomas G. Kaye & Paul Upchurch. 2022. Newly detected data from Haestasaurus and review of sauropod skin morphology suggests Early Jurassic origin of skin papillae. Communications Biology, 5: 122. https://doi.org/10.1038/s42003-022-03062-z
Upchurch P., Mannion, P.D. & Taylor, M.P. 2015. The anatomy and phylogenetic relationships of ''Pelorosaurus'' becklesii (Neosauropoda, Macronaria) from the Early Cretaceous of England, PLoS ONE, 10(6): e0125819. https://doi.org/10.1371/journal.pone.0125819
Natural History Museum 'British Dinosaurs' exhibition press release: https://www.nhm.ac.uk/press-office/press-releases/british-dinosaurs--from-fossils-to-feathers-at-tring-.html
Acknowledgements
We thank Susannah Maidment and Claire Walsh for providing access to the specimen.
Follow the Topic
-
Communications Biology
An open access journal from Nature Portfolio publishing high-quality research, reviews and commentary in all areas of the biological sciences, representing significant advances and bringing new biological insight to a specialized area of research.
Related Collections
With Collections, you can get published faster and increase your visibility.
From RNA Detection to Molecular Mechanisms
Publishing Model: Open Access
Deadline: May 05, 2026
Signalling Pathways of Innate Immunity
Publishing Model: Hybrid
Deadline: May 31, 2026
Please sign in or register for FREE
If you are a registered user on Research Communities by Springer Nature, please sign in