Nonlinear geometric phase coded ferroelectric nematic fluids for nonlinear soft-matter photonics

Published in Materials and Physics

Like

Share this post

Choose a social network to share with, or copy the URL to share elsewhere

This is a representation of how your post may appear on social media. The actual post will vary between social networks

Simultaneous manipulation of multiple degrees of freedom of light lies at the heart of photonics. Nonlinear wavefront shaping offers an exceptional way to achieve this goal by converting incident light into beams of new frequencies with spatially varied phase, amplitude, and angular momenta. Nevertheless, the reconfigurable control over structured light fields for advanced multimode nonlinear photonics remains a grand challenge.

In our article titled "Nonlinear geometric phase coded ferroelectric nematic fluids for nonlinear soft-matter photonics," we propose the concept of nonlinear geometric phase in an emerging ferroelectric nematic fluid, of which the second-order nonlinear susceptibility carries spin-dependent nonlinearity phase (Fig. 1).

Fig. 1 | Ferroelectric nematic liquid crystal for nonlinear soft-matter photonics. a, Chemical structure of the FNLC RM734 material. b, SHWs from the polar RM734 material under the pumping of the linearly polarized FW. The nonlinear polarization is along the polar direction of LC. c, Generation of SHWs with multiple spin-orbit angular momentum states with a nonlinear LC q-plate. For the incident FW with an angular momentum state of (σ, 0)ω, the SHWs have specific angular momentum states due to the spin-orbit interactions of both FW and SHWs. σ = ±1 stands for the circular polarization state of light.

A case study with photopatterned q-plates demonstrates the generation of second-harmonic optical vortices with spin-locked topological charges using cascaded linear and nonlinear optical spin-orbit interactions (Figs. 2a and 2b). As shown in Figs. 2c and 2d, for the FW with angular momentum state of (+1, 0)ω, the measured states of modulated FW and generated SHW include (+1, 0)ω, (−1, +2)ω, (+1, +1)2ω, and (−1, +3)2ω. The measured SH conversion efficiency of the FNLC superstructure is up to ~ 10−4, and we expect that it can be further improved by introducing the phase-matching condition. We also investigate the high-order nonlinear spin-orbit interaction using the FWs with angular momentum states of (+1, +1)ω and (−1, +1)ω (Figs. 2e and 2f).

Fig. 2 | Geometric phase coded nonlinear optical spin-orbit interaction and the generation of SH optical vortices with the FNLC q-plate. a, Generation of the SHWs with spin-locked nonlinear geometric phase. b, Illustration of thespin-orbit coupling and the light-matter interaction geometry between the circularly polarized FW and the nonlinear LC q-plate. LSOI: linear spin-orbit interaction. NSOI: nonlinear spin-orbit interaction. c,d, Linear and nonlinear geometric phase associated optical vortex generation in the FNLC q-plate. The angular momentum state of the incident FW is (+1, 0)ω. The abbreviation “Exp.” represents the experimental results. e,f, Linear and nonlinear geometric phase associated optical vortex generation in the LC q-plate. The angular momentum state of the incident FW is (+1, +1)ω.

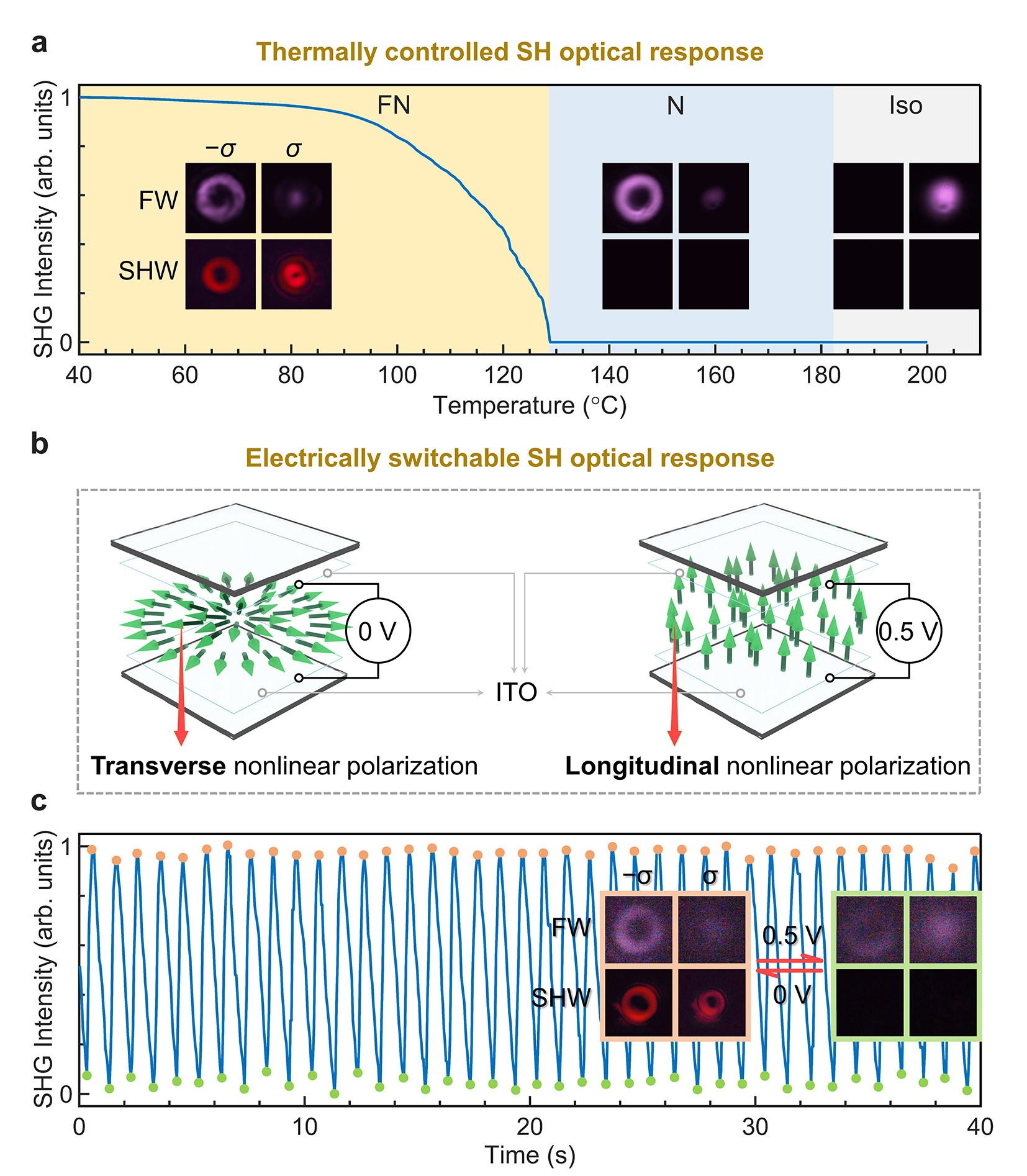
Furthermore, we report particularly the dynamic tunability of second-harmonic structured light through temperature, electric field, and twisted elastic force (Figs. 3 and 4). The proposed strategy opens new avenues for reconfigurable nonlinear photonics, with potential applications in optical communications, quantum computing, high-resolution imaging, etc.

Fig. 3 | Dynamically switchable SH optical response of the nonlinear LC q-plate. a, Thermally switchable FW and SH vortices. FN: ferroelectric nematic phase. N: nematic phase. Iso: isotropic phase. b, Schematic illustration of the electrically switchable nonlinear LC q-plate. c, Periodic switching of the intensity of the SH vortices by electrically tuning the spontaneous polarization of ferroelectric nematic q-plate from the transverse direction to the longitudinal direction.
Fig. 4 | Elastic force-driven spin-selective SH optical response of the chiral LC q-superstructure. a, Schematic illustration of the three-dimensional chiral LC q-superstructure and the spin-selective generation of the SH optical vortex beams. b,c, Calculated and measured intensity distributions of spin-selective SH vortices under the pumping of FWs with left-handed circular polarization (LCP) and right-handed circular polarization (RCP) states. The abbreviation “Exp.” represents the experimental results.

Over the years, our group, led by Professor Yan-Qing Lu, has focused on optical micro- and nanostructures, such as liquid crystals, dielectric superlattices, and metasurfaces, to explore the underlying physical mechanisms of light-matter interactions. Recently, our group demonstrated the geometric phase associated nonlinear optical responses in the ferroelectric nematic LC q-plate, which allows for a series of cascade spin-orbit interactions enabling the simultaneous manipulation of various degrees of freedom of light, including amplitude, phase, polarization, orbital angular momentum, and frequency conversion. The unique structured vector vortex beams and spin-orbit-locked optical vortices with different topological charges are systematically investigated in the SHG process. By taking advantage of the high-precision and arbitrary photopatterning technique, we can achieve more functional nonlinear geometric phase-encoded LC architectures for desired nonlinear optical applications. Remarkably, we explore the thermal, electrical, and elastic force switching of the spin-orbit optical vortices with the planar q-plates and chiral q-superstructure, demonstrating the capability of dynamic wavefront engineering. The proposed soft-matter platform and the concept of nonlinear geometric phase in the FNLCs not only broaden the fundamental understanding of dynamic light-matter interactions in the framework of nonlinear optics but also open new avenues for developing reconfigurable nonlinear photonic devices. More applications, ranging from nonlinear vortex source, super-resolution imaging, to quantum information processing, are expected to be developed based on the proposed nonlinear soft-matter platform.

This work titled “Nonlinear geometric phase coded ferroelectric nematic fluids for nonlinear soft-matter photonics” was published in the latest volume of Nature Communications journal (https://doi.org/10.1038/s41467-024-53040-8).

Please sign in or register for FREE

If you are a registered user on Research Communities by Springer Nature, please sign in

Follow the Topic

Nonlinear Optics
Physical Sciences > Physics and Astronomy > Optics and Photonics > Nonlinear Optics
Liquid Crystals
Physical Sciences > Materials Science > Soft Materials > Liquid Crystals
Optics and Photonics
Physical Sciences > Physics and Astronomy > Optics and Photonics
Soft Materials
Physical Sciences > Materials Science > Soft Materials
Light-Matter Interaction
Physical Sciences > Physics and Astronomy > Optics and Photonics > Light-Matter Interaction
Angular Momentum of Light
Physical Sciences > Physics and Astronomy > Optics and Photonics > Angular Momentum of Light

Your space to connect: The Polarised light Hub

A new Communities’ space to connect, collaborate, and explore research on Light-Matter Interaction, Optics and Photonics, Quantum Imaging and Sensing, Microscopy, and Spectroscopy!

Continue reading announcement

Related Collections

With Collections, you can get published faster and increase your visibility.

Women's Health

A selection of recent articles that highlight issues relevant to the treatment of neurological and psychiatric disorders in women.

Publishing Model: Hybrid

Deadline: Ongoing

Biosensing

With this cross-journal Collection, the editors of Communications Biology, Nature Biomedical Engineering, Nature Sensors, Nature Communications, and Scientific Reports welcome the submission of primary research Articles focusing on the development of engineered biosensing devices with the potential to be applied in biomedical research and in the management of disease conditions.

Publishing Model: Hybrid

Deadline: Jun 30, 2026