Oleuropein-driven reprogramming of the myeloid cell compartment to sensitise tumours to PD-1/PD-L1 blockade strategies
Published in Cancer, Biomedical Research, and Immunology
Therapies based on PD-1/PD-L1 blockade have shown remarkable clinical outcomes and durable responses, but are not efficacious in a significant number of patients (1, 2). Several approaches have been proposed to enhance these immunotherapies. Among them, the modulation of the tumour microenvironment (TME) through reprogramming of myeloid cells is gaining attention (3). Myeloid-derived suppressor cells (MDSCs) and tumour-associated macrophages constitute (TAMs) are the major TME component and are the main contributors to tumour-induced immunosuppression (4). Indeed, the systemic elevation of MDSC numbers in many cancer types, including NSCLC, has been associated with resistance to immunotherapy (1, 5).
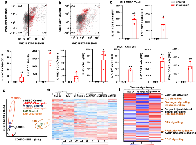
The main characteristic feature of MDSC and TAMs is their immunosuppressive activity. So, their reprogramming towards immunogenic subsets could revert the strong immunosuppression associated to cancer. In this pursuit, our study sheds light on the reprogramming capacities of oleuropein over cancer-associated myeloid cells towards subsets that significantly enhanced activation, antigen presentation and T-cell activities. In fact, after high-throughput proteomic analysis of ex vivo differentiated-MDSC subsets and TAMs untreated or treated with Oleuropein, we demonstrated that Oleuropein caused major global reprogramming of murine myeloid cell subsets by deactivating immunosuppressive pathways. Specifically, cAMP signalling, TREM-1, IL-9 and CD40 were reduced by Oleuropein. Moreover, our comprehensive proteomic analysis revealed that oleuropein changed differentiation and polarization of MDSCs subsets and TAMs. In addition, pathways regulating lipid metabolism were altered including LXR/RXR and PPAR-α/ RXR-α.
This discovery propelled us to further assess oleuropein´s therapeutic capacities in cancer animal models in combination with two different strategies for PD-1 blockade immunotherapy. One of these strategies was based on conventional systemic anti-PD-1 antibody administration, and the second one was based on local intratumor antibody delivery using a self-amplifying RNA vector based on Semliki Forest virus (SFV). Oleuropein combined with anti-PD-1 immunotherapies showed potent therapeutic activities in a mouse model of colorectal cancer, and a model of lung adenocarcinoma intrinsically resistant to PD-1/PD-L1 blockade. These therapeutic activities were mechanistically associated to a systemic antitumor response and increased infiltration of immunostimulatory myeloid cells within the TME and draining lymph nodes.
In summary, oleuropein reprograms myeloid cells and convert them in potent immunostimulatory cells with anti-cancer capacities. Importantly, oleuropein may improve anti-PD-1 therapies in patients with tumours resistant to conventional immunotherapies.

Aschematic model of the immunomodulatory activity induced by oleuropein on immunosuppressive myeloid cells ex vivo and in vivo. A) Oleuropein reprogrammed immunosuppressive myeloid cells generated ex vivo and polarize them to immunogenic myeloid cells. B) Oleuropein reprogram the immunosuppressive TME and can be a potential adjuvant for immunotherapy in solid tumours. The green cells represent fibroblasts, and the grey cells represent tumour cells.
References
1.Bocanegra A, Fernández-Hinojal G, Ajona D, et al. Plasma fractalkine contributes to systemic myeloid diversity and PD-L1/PD-1 blockade in lung cancer. EMBO Rep. 2023;24(8):e55884.
2.Binnewies M, Roberts EW, Kersten K, et al. Understanding the tumor immune microenvironment (TIME) for effective therapy. Nat Med. 2018;24(5):541-550.
3.Choi Y, Jung K. Normalization of the tumor microenvironment by harnessing vascular and immune modulation to achieve enhanced cancer therapy. Exp Mol Med. 2023 Nov;55(11):2308-2319.
4.Gabrilovich DI. Myeloid-Derived Suppressor Cells. Cancer Immunol Res. 2017 Jan;5(1):3-8.
5.Tie Y, Tang F, Wei YQ, Wei XW. Immunosuppressive cells in cancer: mechanisms and potential therapeutic targets. J Hematol Oncol. 2022;15(1):61.
Follow the Topic
-
British Journal of Cancer
This journal is devoted to publishing cutting edge discovery, translational and clinical cancer research across the broad spectrum of oncology.
Ask the Editor - Immunology, Pathogenesis, Inflammation and Innate Immunity
Got a question for the editor about the complement system in health and disease? Ask it here!
Continue reading announcement
Please sign in or register for FREE
If you are a registered user on Research Communities by Springer Nature, please sign in