Targeting T Cell Trafficking to Mitigate Graft Versus Host Disease

Published in Cancer

Like

Share this post

Choose a social network to share with, or copy the URL to share elsewhere

This is a representation of how your post may appear on social media. The actual post will vary between social networks

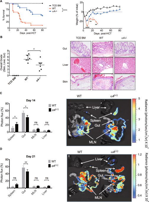
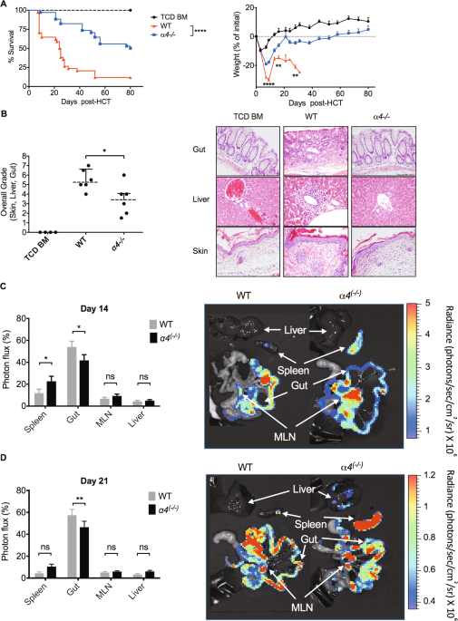
Graft versus host disease (GVHD) is a lethal complication after allogeneic hematopoietic cell transplantation (allo-HCT). Donor T cells are the main cause and driver of GVHD pathobiology. However, these cells are also beneficial as they have an anti-tumor effect. The current standard to prevent GVHD is to use agents  that broadly suppress T cells’ function, which might result in diminishing T cells’ anti-tumor effects. Targeting donor T cell trafficking without altering T cell function is a potential solution and has been shown to be effective in experimental GVHD mouse models1-3. Integrins play a major role in T cell trafficking to inflamed tissues. Many investigators including our group found that different types of integrins play an integral role in GVHD pathology (reviewed in reference number 4). In this paper we showed for the first time that genetic deletion of α4 integrin in donor T cells that were isolated from the spleens of B6 donor mice and transplanted into fully mismatched BALB/C mice resulted in improvement in the overall survival of recipient mice compared to that of the mice transplanted with normal donor T cells. Furthermore, using in vivo bioluminescence imaging techniques after allo-HCT we showed a significantly reduced cell trafficking of α4-deleted T cells to the gastrointestinal tract, a major GVHD target organ. In contrast, we found that α4-deleted T cells have normal T cell function and anti-tumor activities. To make this finding more translational to the clinic, we treated the recipient mice after allo-HCT with a selective α4β1 inhibitor and demonstrated that the inhibitor recapitulated the  significant improvement in mouse survival and GVHD score that were seen in the recipients of α4-deleted T cells.

Integrins, especially α4, have become important targets in many immunological disorders e.g. multiple sclerosis and inflammatory bowel disease. Clinical use of an anti-α4 monoclonal antibody, natalizumab, was explored in a phase II study in combination with steroids as an upfront treatment for high-risk acute GVHD5. Another potential monoclonal antibody is vedolizumab, an α4β7 monoclonal antibody, approved for the treatment of inflammatory bowel disease, and has had promising activities for steroid-refractory acute GVHD in several retrospective studies6,7. Currently, a phase III study (NCT03657160) is ongoing to evaluate the effect of prophylactic vedolizumab on GVHD prevention after allo-HCT. Our current findings support future clinical testing to target α4β1-integrin through the use of monoclonal antibodies or small molecule inhibitors for the prevention and treatment of GVHD. The use of such therapeutic approaches would be more feasible and cost-effective than the use of ex vivo graft manipulation such as T cell depletion or T cell subset manipulation and will limit the use of excessive immunosuppression that has generally resulted in global T cell inhibition often associated with higher risks of infections and poor graft function.

 

References:

 

  • Wysocki CA, Burkett SB, Panoskaltsis-Mortari A, Kirby SL, Luster AD, McKinnon K, et al. Differential roles for CCR5 expression on donor T cells during graft-versus-host disease based on pretransplant conditioning. Journal of immunology (Baltimore, Md : 1950). 2004;173(2):845-54.
  • Taylor PA, Ehrhardt MJ, Lees CJ, Tolar J, Weigel BJ, Panoskaltsis-Mortari A, et al. Insights into the mechanism of FTY720 and compatibility with regulatory T cells for the inhibition of graft-versus-host disease (GVHD). Blood. 2007;110(9):3480-8.
  • Choi J, Ziga ED, Ritchey J, Collins L, Prior JL, Cooper ML, et al. IFNgammaR signaling mediates alloreactive T-cell trafficking and GVHD. Blood. 2012;120(19):4093-103.
  • Wysocki CA, Panoskaltsis-Mortari A, Blazar BR, Serody JS. Leukocyte migration and graft-versus-host disease. Blood. 2005;105(11):4191-9.
  • Kekre N, Kim HT, Ho VT, Guo Y, Mahmood U, Belatreche W, et al. Phase II Trial of Natalizumab (Tysabri®) with Corticosteroids As Initial Treatment of Gastrointestinal Acute Graft Versus Host Disease. Blood. 2017;130(Suppl 1):3252-.
  • Danylesko I, Bukauskas A, Paulson M, Peceliunas V, Gedde-Dahl DYT, Shimoni A, et al. Anti-alpha4beta7 integrin monoclonal antibody (vedolizumab) for the treatment of steroid-resistant severe intestinal acute graft-versus-host disease. Bone marrow transplantation. 2018.
  • Floisand Y, Lazarevic VL, Maertens J, Mattsson J, Shah NN, Zachee P, et al. Safety and Effectiveness of Vedolizumab in Patients with Steroid-Refractory Gastrointestinal Acute Graft-versus-Host Disease: A Retrospective Record Review. Biology of blood and marrow transplantation : journal of the American Society for Blood and Marrow Transplantation. 2019;25(4):720-7

Please sign in or register for FREE

If you are a registered user on Research Communities by Springer Nature, please sign in

Follow the Topic

Cancer Biology
Life Sciences > Biological Sciences > Cancer Biology
  • Leukemia Leukemia

    This journal publishes high quality, peer reviewed research that covers all aspects of the research and treatment of leukemia and allied diseases. Topics of interest include oncogenes, growth factors, stem cells, leukemia genomics, cell cycle, signal transduction and molecular targets for therapy.