The anxiolytic effect of metformin is mediated by activating AMPK in GABAergic interneurons

Published in Biomedical Research

The anxiolytic effect of metformin is mediated by activating AMPK in GABAergic interneurons
Like

Share this post

Choose a social network to share with, or copy the URL to share elsewhere

This is a representation of how your post may appear on social media. The actual post will vary between social networks

Anxiety disorder is one of the most common mental illnesses, accounting for approximately 1/9 people worldwide1. However, the pathological mechanisms of anxiety disorder are very complicated, including genetic factors, epigenetic factors, and environmental factors. At present, the main treatments for anxiety are psychotherapy and drug treatment. However, psychological treatment is ineffective for more than half of the patients. Drug treatment also has various problems, such as slow onset of effect, delayed drug efficacy, and drug resistance2. Therefore, it is very important to study the pathogenesis of anxiety disorders in depth and to find reliable drug targets and safe and effective treatment drugs.

AMPK (AMP-activated protein kinase (AMPK)) is a serine/threonine kinase and is an important energy metabolism sensor in eukaryotic cells, which is highly conserved among all eukaryotes3. AMPK is highly expressed in the nervous system. Studies have found that AMPK activity is related to anxiety in mice4. The classic AMPK activator metformin is a clinical antidiabetic drug. Epidemiological studies have found that metformin has the potential to regulate emotion5, but the specific regulatory mechanism remains to be explored.

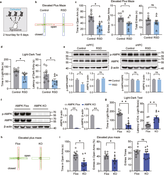
By using the social stress-induced mouse anxiety model (RSD), we discovered that anxiety behavior are related to AMPK activity in the mouse brain. Subsequently, transgenic knockout technology was used to knock out AMPK activity in the whole brain, in medial prefrontal cortex (mPFC) and in GABAergic neurons of mice, respectively. We found that the AMPK knockout mice exhibited significant anxiety-like behaviors. The genetic manipulation of AMPK overexpression and the chemical intervention of AMPK activation by metformin could relieve the social stress-induced anxiety-like behaviors in mice, while the knockout of AMPK in the mPFC could block the anxiolytic effect of metformin. Our experimental results verified the regulatory role of AMPK in anxiety behaviors and revealed that the anxiolytic effect of metformin was dependent on the activation of AMPK in the brain.

In addition, using brain slice electrophysiological techniques, we recorded the changes in synaptic transmission and the neuronal firing rates under the stress model and the transgenic model, respectively, and verified that the regulatory effect of metformin on neurons is dependent on AMPK. The regulatory effect of AMPK on the firing of GABAergic interneurons played a crucial role in anxiety behaviors and action of metformin. Our work unraveled the regulatory effect of metformin on neurons and expanded the functional studies of the energy metabolism sensor-AMPK in neurons.

The description of metformin's anxiolytic mechanism

Schematic illustration of the AMPK-dependent anxiolytic effect of metformin by mPFC GABAergic microcircuit action.

Most clinical anxiolytic medicines, such as benzodiazepines and antidepressants (SSRIs), induce serious adverse effects that result in poor medication adherence6. Meanwhile, metformin is a much safer and low-cost drug that has been used for treating diabetes for decades and could be applied as a potential anxiolytic drug with the advantage of reducing the weight-gain effect of some antidepressants. Our work provided solid experimental evidence and a clear-cut conclusion that directly linked metformin to anxiety. This work will guide an emerging treatment for anxiety. The regulation of AMPK on GABAergic interneurons has also established a connection between energy metabolism and neuronal function. However, the intrinsic mechanism still needs further exploration in future.

This study entitled “Anxiolytic effect of antidiabetic metformin is mediated by AMPK activation in mPFC inhibitory neurons” has been published in Molecular Psychiatry (https://www.nature.com/articles/s41380-023-02283-w#Sec21).

Refernces

  1. Robinson OJ, Pike AC. The translational neural circuitry of anxiety. 2019; 90(12): 1353-1360.
  2. Sartori SB, Singewald N. Novel pharmacological targets in drug development for the treatment of anxiety and anxiety-related disorders. Pharmacology & therapeutics 2019; 204: 107402.
  3. Trefts E, Shaw RJ. AMPK: restoring metabolic homeostasis over space and time. Molecular cell 2021; 81(18): 3677-3690.
  4. Kamel AS, Wahid A, Abdelkader NF, Ibrahim WW. Boosting amygdaloid GABAergic and neurotrophic machinery via dapagliflozin-enhanced LKB1/AMPK signaling in anxious demented rats. Life sciences 2022; 310: 121002.
  5. Zhou CH, Xue F, Xue SS, Sang HF, Liu L, Wang Y et al. Electroacupuncture Pretreatment Ameliorates PTSD-Like Behaviors in Rats by Enhancing Hippocampal Neurogenesis via the Keap1/Nrf2 Antioxidant Signaling Pathway. Frontiers in cellular neuroscience 2019; 13: 275.
  6. Szuhany KL, Simon NM. Anxiety Disorders: A Review. Jama 2022; 328(24): 2431-2445.

Please sign in or register for FREE

If you are a registered user on Research Communities by Springer Nature, please sign in