The influence of clock genes on alcohol drinking behaviour

We investigated the influence of two core clock genes on the propensity to consume alcohol in mice. We found that Bmal1 influences alcohol drinking behaviour in a sexually dimorphic manner. This mechanism seems to be mediated by Per2 in male mice, whereas it appears independent of Per2 in females.

Published in Healthcare & Nursing

The influence of clock genes on alcohol drinking behaviour
Like

Share this post

Choose a social network to share with, or copy the URL to share elsewhere

This is a representation of how your post may appear on social media. The actual post will vary between social networks

Circadian rhythms are behavioural and physiological processes that display 24h rhythms and are controlled by circadian pacemakers. In mammals, the master circadian pacemaker is located in the suprachiasmatic nucleus (SCN) of the hypothalamus. Peripheral clocks are found in other organs and tissues throughout the organism. This complex network depends on a transcriptional-translational feedback loop of a highly controlled system of gene expression. Bmal1 is a circadian clock gene that plays an obligatory role in the generation of circadian rhythms in the SCN, and it is widely expressed in the mammalian brain1. It has also been suggested the involvement of Bmal1 in a variety of tissue-specific functions, including sleep architecture2 and cognitive and mood-related behaviours3,4. Over the past years, gene association studies in humans and animals suggest that Bmal1 may influence the propensity to consume alcohol5. Polymorphisms in Bmal1 may confer risk for alcohol dependence and related disorders6. However, a causal role of Bmal1 and neural pathways through which it may influence alcohol intake have not yet been established. The striatum is of particular interest because it is involved in ethanol drinking and the site of ethanol neuroadaptations7,8. Interestingly, striatal function and morphology are sexually dimorphic and affected by components of the circadian clock.

Alcohol use, abuse and dependence are sex-dependent.  In humans, females report lower alcohol use and dependency than males9. This pattern is reversed in rodents; females display higher alcohol intake compared to males10. Females suffer from more adverse consequences of alcohol use and dependency in both humans and rodents, spanning from physical health to cognition and mental health.

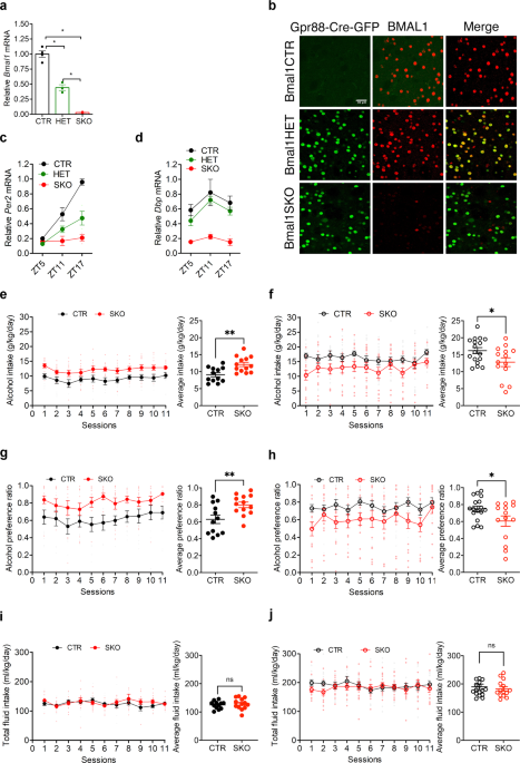
In our paper, Bmal1 in the striatum influences alcohol intake in a sexually dimorphic manner, we examine voluntary alcohol drinking in male and female mice that lack Bmal1 exclusively in the striatum. Using the Cre/loxP system, we created a conditional knockout mouse that lacks Bmal1 or Per2 exclusively in the striatal medium spiny neurons of the striatum (MSNs), which constitute approximately 95% of striatal neurons. We show that Bmal1 striatal knockout males consumed 33 % more alcohol and exhibited 36 % greater alcohol preference. Contrary to males, Bmal1 striatal knockout females consumed 22 % less alcohol than control females and showed 15 % lower alcohol preferences.

The deletion of Bmal1 results in decreased expression of Per2 mRNA in the striatum. Global loss of function of Per2 has been shown to augment alcohol intake and preference in male mice, raising the possibility that the effect of striatal Bmal1 obliteration on alcohol intake and preference involves changes in the local expression of Per2. The lack of Per2 from the MSNs augmented voluntary alcohol intake and preference in male mice, thus mimicking the effect of striatal Bmal1 deletion. In contrast to males, the removal of Per2 from the MSNs did not affect alcohol consumption and preference in females, revealing a female-specific dissociation between the effect of Bmal1 and Per2 on alcohol intake.

We also provide evidence that the effects of striatal deletion of Bmal1 or Per2 from MSNs on alcohol intake and preference are specific and not the result of a global impact on the general reward processing, changes in caloric needs, or disrupted circadian behavioural rhythms.

Collectively, this work reveals that Bmal1 in MSNs exerts a sexually dimorphic influence on alcohol drinking behaviour – repressing preference and intake in males and promoting high preference and intake in females – which may contribute to sex differences in the propensity to consume alcohol in mice. This mechanism seems to be mediated by Per2 in male mice, whereas it appears to be independent of Per2 in females.

References

1] Frederick, A., Goldsmith, J., de Zavalia, N. & Amir, S. Mapping the co-localization of the circadian proteins PER2 and BMAL1 with enkephalin and substance P throughout the rodent forebrain. PLoS ONE 12, e0176279 (2017).

2] Yu, X. et al. Circadian factor BMAL1 in histaminergic neurons regulates sleep architecture. Curr. Biol. 24, 2838–2844 (2014).

3] Haque, S. N., Booreddy, S. R. & Welsh, D. K. Effects of BMAL1 manipulation on the brain’s master circadian clock and behavior. Yale J. Biol. Med. 92, 251–258 (2019).

4] Snider, K. H. et al. Modulation of learning and memory by the targeted deletion of the circadian clock gene Bmal1 in forebrain circuits. Behav. Brain Res. 308, 222–235 (2016).

5] Valenzuela, F. J. et al. Evidences of polymorphism associated with circadian system and risk of pathologies: a review of the literature. Int J. Endocrinol. 2016, 2746909 (2016).

6] Partonen, T. Clock genes in human alcohol abuse and comorbid conditions. Alcohol 49, 359–365 (2015).

7] Leggio, G. M. et al. Dopaminergic-GABAergic interplay and alcohol binge drinking. Pharm. Res. 141, 384–391 (2019).

8] Hong, S. I., Kang, S., Chen, J. F. & Choi, D. S. Indirect medium spiny neurons in the dorsomedial striatum regulate ethanol-containing conditioned reward seeking. J. Neurosci. 39, 7206–7217 (2019).

9] Ceylan-Isik, A. F., McBride, S. M. & Ren, J. Sex difference in alcoholism: who is at a greater risk for development of alcoholic complication? Life Sci. 87, 133–138 (2010).

10] Sneddon, E. A., White, R. D. & Radke, A. K. Sex differences in binge-like and aversion resistant alcohol drinking in C57BL/6 J mice. Alcohol Clin. Exp. Res. 43, 243–249 (2019).

Please sign in or register for FREE

If you are a registered user on Research Communities by Springer Nature, please sign in

Follow the Topic

Health Care
Life Sciences > Health Sciences > Health Care

Related Collections

With Collections, you can get published faster and increase your visibility.

Signalling Pathways of Innate Immunity

In this cross-journal Collection, we invite research into the complex signalling pathways of innate immunity, emphasising the activation and regulation of pattern recognition receptors in response to microbial and endogenous triggers.

Publishing Model: Hybrid

Deadline: Feb 28, 2026

Forces in Cell Biology

Cell generate forces to maintain normal tissue morphology and function. Cells can also sense and process forces appropriate to their correct tissue context. With this cross-journal Collection between Communications Biology and Nature Communications, we welcome the submission of primary research articles exploring molecular mechanisms underlying how cells react to external mechanical stimuli, to forces between cells, and to intercellular forces

Publishing Model: Open Access

Deadline: Apr 30, 2026