Timing the initiation of multiple myeloma

Published in Cancer

Like

Share this post

Choose a social network to share with, or copy the URL to share elsewhere

This is a representation of how your post may appear on social media. The actual post will vary between social networks

Cancer pathogenesis is usually compared to the Darwinian evolution model, in which different clones accumulate genomic drivers over time, and this progressively allows their expansion and progression. Recently, integrating copy number and single-base substitutions (SBS),  different groups estimated that the first driver events may be acquired 20-40 years before cancer diagnosis, often when the individual is between 20 and 30 years old (Mitchel TJ, Cell 2018; Gerstung M, Nature 2020). Such studies have been made possible by the existence of mutational processes with constant activity over time (i.e., clock-like), producing a mutational burden proportional to the cancer cell age.

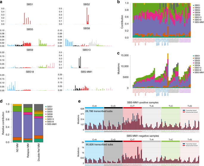
To characterize the landscape and temporal activity of mutational processes involved in multiple myeloma pathogenesis and to estimate the patient age at disease initiation, we interrogated multiple myeloma whole genomes (n=89), and exomes (n=973). Eight mutational signatures were identified, seven of which showed significant similarity with the most recent mutational signature catalogue (i.e. SBS1, SBS2, SBS5, SBS8, SBS9, SBS13 and SBS18). We observed a new mutational signature (named SBS-MM1) only among relapsed patients exposed to melphalan, an alkylating agent used for autologous transplant conditioning. The etiology of this specific signature was further confirmed by analyzing recent whole genomes public data from human-induced pluripotent stem cells exposed to melphalan (Kucab JE, Cell 2019). Overall, this is the first evidence that exposure to melphalan introduces hundreds of mutations on different tumor cells.

Reconstructing the chronological activity of each mutational signature, we observed that, similarly to other lymphoproliferative disorders (e.g. follicular lymphoma), AID activity (SBS9) is not limited to the first germinal center passage, but it is prolonged over time in the majority of patients. Behaving similarly to B-memory cells, precancerous cells are capable of re-entering the germinal center upon antigen stimulation to undergo clonal expansion several times before the multiple myeloma diagnosis. In contrast to other B-cell lymphomas, AID activity and germinal center exposure is interrupted at a certain point during multiple myeloma life-history in all patients.

Multiple odd chromosomal gains (i.e. hyperdiploid) represent one of the key initiating events in multiple myeloma. To time their acquisition in each patient life, we first demonstrated the existence of a clock-like mutational process in multiple myeloma (i.e. SBS5); then, due to the availability of multiple samples collected at different time points, we estimated an accurate patient-specific SBS5 mutation rate per year. Finally, we divided the pre-chromosomal gain SBS5 mutational burden (i.e. duplicated SBS) by the individual mutation rate, obtaining in this way an estimate of when each patient acquired that specific multi-gain event. Similar to other cancers (Mitchel TJ, Cell 2018, Gerstung M, Nature 2020), the first multiple myeloma chromosomal duplication was acquired on average 38 years before sample collection. In 23/27 (85%) cases the first multi-gain event occurred before 30 years of age. Our analysis provides a glimpse into the early stages of myelomagenesis, where acquisition of the first key drivers precedes myeloma and precursor disease diagnosis by decades.

 

 

Please sign in or register for FREE

If you are a registered user on Research Communities by Springer Nature, please sign in

Follow the Topic

Cancer Biology
Life Sciences > Biological Sciences > Cancer Biology

Related Collections

With Collections, you can get published faster and increase your visibility.

Women's Health

A selection of recent articles that highlight issues relevant to the treatment of neurological and psychiatric disorders in women.

Publishing Model: Hybrid

Deadline: Ongoing

Biosensing

With this cross-journal Collection, the editors of Communications Biology, Nature Biomedical Engineering, Nature Sensors, Nature Communications, and Scientific Reports welcome the submission of primary research Articles focusing on the development of engineered biosensing devices with the potential to be applied in biomedical research and in the management of disease conditions.

Publishing Model: Hybrid

Deadline: Jun 30, 2026