Unveiling the Immune System’s Role in Recessive Dystrophic Epidermolysis Bullosa: A Step Towards Targeted Therapies

RDEB is a severe genetic rare disorder, primarily characterized by skin fragility and blistering due to mutations in the COL7A1 gene, which leads to the absence of type VII collagen. We uncover immune system impairement as a complex and often overlooked aspect of RDEB.

Published in Protocols & Methods and Immunology

Unveiling the Immune System’s Role in Recessive Dystrophic Epidermolysis Bullosa: A Step Towards Targeted Therapies
Like

Share this post

Choose a social network to share with, or copy the URL to share elsewhere

This is a representation of how your post may appear on social media. The actual post will vary between social networks

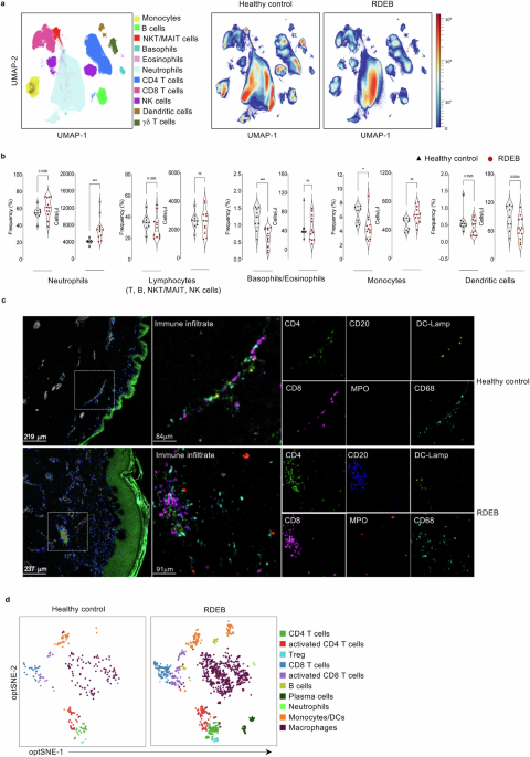
Our research, titled "Systems immunology integrates the complex endotypes of recessive dystrophic epidermolysis bullosa," published in Nature Communications (Jan 2025), uncovers immune system dysfunction as a complex and often overlooked aspect of recessive dystrophic epidermolysis bullosa (RDEB). The study, sheds new light on how RDEB affects not only the skin but also the immune system, opening potential avenues for treatment. In our work, led by Nell Hirt, Enzo Manchon, and colleagues, we applied systems immunology to reveal significant systemic immune dysregulation in RDEB. By analyzing the adaptive and innate immune cells of a small cohort of adult RDEB patients, we identified a distinct inflammatory signature linking immune cell impairment with disease progression. Specifically, we found that T cells, which are critical for immune defense, and natural killer (NK) cells, which target abnormal or infected cells, are often overactivated or dysfunctional in these patients. This imbalance not only exacerbates skin lesions but also contributes to chronic inflammation, increasing the risk of complications such as recurrent infections and skin cancers.

One of the most striking findings from our study is the identification of a specific immune "endotype"—a systemic pattern of immune impairment that extends beyond the visible skin symptoms of RDEB. Using advanced immunological techniques to analyze peripheral immunity, metabolism and lipid profiles, we uncovered a pro-inflammatory state that affects the body as a whole. This shift from a focus purely on dermatological issues to recognizing RDEB as a systemic condition opens new possibilities for managing the disorder with targeted immunomodulatory therapies.

While no cures currently exist for RDEB, our research suggests that targeting the immune system could provide significant symptom relief and improve the patients’ quality of life. The integration of artificial intelligence to model predictive outcomes further enhances the potential for precision medicine in RDEB. By combining clinical data with immunological profiles, we propose a model in which immunomodulatory strategies could complement traditional dermatological approaches, offering a more comprehensive management strategy for RDEB.

The identification of immune dysregulation as a key factor in RDEB adds complexity to the disease but also presents exciting new prospects for therapeutic development. We hope that these insights will eventually lead to precision medical treatments that address not only the skin manifestations but also the underlying immune dysfunction in RDEB. Our comprehensive approach could significantly improve long-term management for patients who currently have limited treatment options.

The immune system is truly remarkable, and over the last decade, we’ve begun to understand its complexity in greater depth. Our study highlights the broader impact of RDEB, urging a shift in how the medical community approaches this genetic disorder. By integrating systems immunology with clinical care, our research paves the way for a more comprehensive management strategy for RDEB. This approach holds promise not only for alleviating the skin-related symptoms but also for tackling the systemic challenges faced by RDEB patients, ultimately improving their quality of life and long-term outcomes.

Please sign in or register for FREE

If you are a registered user on Research Communities by Springer Nature, please sign in

Follow the Topic

Systems Biology
Life Sciences > Biological Sciences > Biological Techniques > Biological Models > Systems Biology
Innate Immunity
Life Sciences > Biological Sciences > Immunology > Innate Immunity
Adaptive Immunity
Life Sciences > Biological Sciences > Immunology > Adaptive Immunity

Ask the Editor - Immunology, Pathogenesis, Inflammation and Innate Immunity

Got a question for the editor about the complement system in health and disease? Ask it here!

Continue reading announcement

Related Collections

With Collections, you can get published faster and increase your visibility.

Healthy Aging

This collection welcomes submissions based on studying preclinical models, as well as population-wide and clinical studies. Studies that advance our understanding of mechanisms behind healthy aging are also welcomed. Clinical research of interest will include epidemiological studies, observational studies, longitudinal cohort studies, systematic reviews and clinical trials.

Publishing Model: Open Access

Deadline: Jun 01, 2026

Women's Health

A selection of recent articles that highlight issues relevant to the treatment of neurological and psychiatric disorders in women.

Publishing Model: Hybrid

Deadline: Ongoing