Alcohol Blocks Gut Immune Gatekeepers, Compromising Defense Against Bacteria in ALD

mAChR4 -regulated goblet cell–associated antigen passages (GAPs) train gut immune cells, acting as sentinels, maintaining antimicrobial defense in the gut-liver axis, and positioning mAChR4 agonism and GAP formation as a therapeutic checkpoint for alcohol-associated liver disease (ALD).
Like

Share this post

Choose a social network to share with, or copy the URL to share elsewhere

This is a representation of how your post may appear on social media. The actual post will vary between social networks

Alcohol: A Driver of Alcohol-Associated Liver Disease

Excessive alcohol intake remains the leading risk factor for chronic liver disease worldwide and is a major cause of liver-related mortality and the need for transplantation, yet effective therapies are lacking. Key factors of ethanol-induced pathology include alcohol metabolism, host genetic susceptibility, and the disruption of inter-organ axes, particularly the gut–liver, gut–lung, and gut–brain pathways.

The Gut–Liver Axis in Alcohol-Associated Liver Disease

Emerging evidence underscores the central role of intestinal homeostasis in alcohol-associated liver disease (ALD). Alterations in microbial composition and abundance, epithelial integrity, mucus layer structure, and mucosal immune responses collectively compromise gut barrier function. This increased intestinal permeability allows bacteria and microbial antigens to translocate to the liver, triggering chronic inflammation that exacerbates ALD. Understanding the complex molecular mechanisms underlying the disruption of the gut-liver axis is crucial for developing innovative strategies to prevent and treat this condition.

Microbiome

Alterations in the gut microbiota, such as increased Enterococcus and decreased beneficial bacterial and reduced fungal diversity, correlate with ALD severity. Emerging therapies targeting the microbiome, including bacteriophage treatment against pathogenic Enterococcus faecalis and fecal microbiota transplantation, show promise. Ethanol also perturbs multiple microbial molecular pathways involved in microbial metabolite processing and bile acid metabolism, highlighting complex mechanisms that offer novel therapeutic opportunities for ALD management.

Cellular Components of the Intestine

Understanding the pathophysiology of ALD requires detailed insight into ethanol’s effects on individual cell populations that regulate intestinal homeostasis.

The Immune System. Intestinal homeostasis depends on a tightly regulated interplay between physical, chemical, and immune defenses, as well as immune tolerance toward commensals and dietary antigens. A diverse network of gut-resident immune cells maintains this balance. Alcohol disrupts this immune landscape by impairing secretory immunoglobulin A (SIgA), altering dendritic cell and macrophage populations, reducing group 3 innate lymphoid cells (ILC3)/IL-22 signaling, and skewing T cell responses toward inflammation. These changes compromise immunity, barrier integrity, increase microbial translocation, and exacerbate liver inflammation.

The Enteric Nervous System (ENS). The ENS is composed of enteric neurons and glial cells. It regulates gut motility, secretion, absorption, and neuro-immune interactions. In ALD, chronic ethanol exposure disrupts ENS function through multiple mechanisms. The gut microbiota produces several neurotransmitters, including serotonin, dopamine, gamma-aminobutyric acid (GABA), and glutamate, which are altered during alcohol abuse.

The Intestinal Epithelium. Specialized intestinal epithelial cells (IECs), including enterocytes, Paneth cells, goblet cells, stem cells, microfold (M) cells, enteroendocrine cells, and tuft cells, are central to gut barrier integrity, and all are significantly impacted in ALD. In ALD, enterocytes exhibit disrupted tight junctions, impaired IgA transport, and antimicrobial peptide (AMP) secretion, leading to increased gut permeability and microbial translocation. Paneth cells exhibit reduced AMP production (e.g., REG3, α-defensins), compromising bacterial control. Goblet cells increase mucin secretion in response to ethanol, but this may hinder AMP access to bacteria. ALD also impairs intestinal stem cell renewal, weakening epithelial regeneration. Enteroendocrine cells show altered hormone profiles (e.g., reduced somatostatin) in ALD, affecting metabolism.

Goblet Cell Dysfunction in ALD

Goblet cells produce mucin glycoproteins that form a protective mucus layer over the intestinal epithelium, which is primarily composed of the secreted mucin MUC2. In addition to mucin secretion, goblet cells play a central role in immune regulation. They secrete cytokines, chemokines, and antimicrobial peptides, including resistin-like molecule beta (RELMβ) and trefoil factor family peptide 3 (TFF3), which help maintain mucosal homeostasis. Furthermore, goblet cells contribute to immune surveillance by sampling luminal antigens and delivering them to antigen-presenting cells (APCs) in the lamina propria through specialized structures known as goblet cell-associated antigen passages (GAPs), thereby promoting adaptive immune responses.

Goblet cell functions. Adapted from Tonetti et al., eGastroenterology, 2024. Figure created with a license from BioRender.

In ALD, goblet cell function and mucin dynamics are disrupted. Alcohol misuse increases mucus thickness, goblet cell numbers, and mucin production. Fucose, a sugar that serves as an energy source for α-L-fucosidase-expressing gut bacteria, is added to mucins via α1-2-fucosylation, a process mediated by fucosyltransferase 2 (FUT2). In patients with AUD, FUT2 is downregulated, disrupting microbial homeostasis and increasing susceptibility to liver injury. The loss of beneficial mucin-degrading bacteria such as Akkermansia muciniphila further compromises barrier function, promoting microbial translocation and inflammation. Emerging preclinical therapies targeting fucosylation and microbiome restoration show promise. Future research should focus on translating these findings into microbiome-based treatments to restore gut homeostasis and improve ALD outcomes.

Goblet Cell-Associated Antigen Passages (GAPs) and Intestinal Immune Homeostasis

GAPs are specialized passages that function as gateways, facilitating the controlled delivery of luminal antigens to APCs in the lamina propria. By enabling selective communication between the intestinal lumen and the immune system, GAPs play a key role in promoting immune tolerance to dietary antigens, while also training it to recognize and respond effectively to harmful pathogens.

Key Features and Mechanisms:

  • GAP Formation and Function: GAPs form mainly in the small intestine, triggered by acetylcholine (ACh) binding to muscarinic ACh receptors (mAChR4 in small intestine, mAChR3 in distal colon). This process involves endocytic vesicle trafficking dependent on PI3K, actin, and microtubules. Luminal antigens are translocated across goblet cells via two distinct mechanisms: endocytic vesicle-mediated uptake and transcytosis, enabling their delivery to lamina propria-APCs (APCs) for immune surveillance. GAPs are closed during enteric infection, such as Salmonella typhimurium, to prevent pathogen dissemination and limit responses to dietary antigens.
  • Regional Differences: GAPs are abundant in the small intestine but mostly closed in the colon, where bacterial density is higher, preventing excessive bacterial translocation. Colon GAP formation is inhibited by microbial sensing pathways involving myeloid differentiation primary response 88 (MyD88), epidermal growth factor receptor (EGFR), and mitogen-activated protein kinase signaling pathway (MAPK) signaling, protecting the colonic immune environment, whereas antibiotics promote the sampling of luminal antigens and bacteria via colonic GAPs.
  • Immune Cell Interactions: GAPs deliver antigens primarily to CD103+ dendritic cells (DCs) that induce regulatory T cells (Tregs), which are key to maintaining gut immune tolerance and homeostasis. GAPs enhance APC production of IL-10 and retinoic acid, supporting a suppressive mucosal environment.

Our work: mAChR4 suppresses liver disease via GAP-induced antimicrobial immunity

Our study reveals a critical mechanism by which small intestinal GAPs, formed in response to mAChR4 activation, are essential for maintaining mucosal immune surveillance and limiting microbial translocation to the liver.

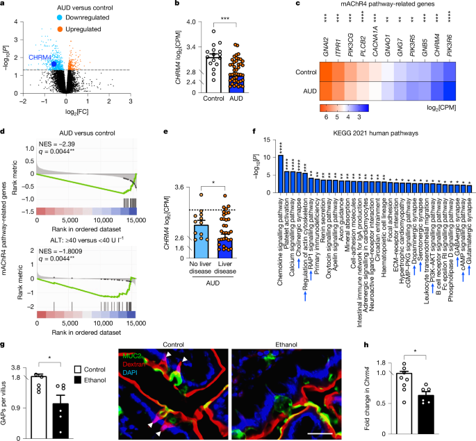
  1. Alcohol Disrupts mAChR4-GAP-Mediated Barrier Function. Chronic alcohol exposure in both humans and mice downregulates mAChR4 expression and related pathway transcripts, leading to reduced GAP formation. mAChR4 downregulation strongly correlates with ALD progression in patients with AUD. Our preclinical models demonstrate that GAP closure is mediated through MAPK. This impairs barrier function by disrupting antigen sampling by LP-APCs, weakening antimicrobial immunity (REG3), and facilitating pathogenic bacterial translocation, a key driver of ALD progression.

    Alcohol reduces mAChR4 and GAP formation. Figure from Llorente et al., Nature, 2025

  2. GAP-Induced Immune Cascade Restores Protection. We define a novel and critical molecular mechanism involving GAP generation, which samples luminal antigens and initiates a protective, APC-mediated immune response. APCs secrete IL-23, promoting IL-22 production by ILC3s. IL-22 then acts on IECs and Paneth cells to induce antimicrobial Reg3 lectins. In summary, the GAPs → LP-APCs → IL-23 → ILC3s → IL-22 → Reg3 axis limits mucosa-associated bacteria, prevents bacterial translocation to the liver, and protects against ethanol-induced liver injury.
    GAPs deliver luminal antigens to lamina propria antigen-presenting cells, educating the intestinal immune system and stimulating REG3B/G antimicrobial peptides. Figure created with a license from BioRender.
  3. Intestinal IL6ST-Induced GAP Formation. Using genetic models with IEC-specific IL6ST activity either increased (gain-of-function) or decreased (loss-of-function), combined with a sophisticated co-culture system of small intestinal organoids and enteric neurons, we demonstrate that IL6ST/gp130 signaling promotes GAP formation through activation of the mAChR4 pathway.
    Co-cultured mouse SI organoids with enteric neurons. Figure from Llorente et al., Nature, 2025
  4. mAChR4 Pathway Induction Prevents ALD. Activating mAChR4, chemogenetically, or via IL6ST signaling, restores this immune cascade circuit, reduces bacterial translocation, and prevents ethanol-induced steatohepatitis.
  5. First Demonstration of the Protective Role of GAPs in ALD. Our goblet cell-specific manipulation of mAChR4 is the first to establish a direct immunoprotective role for GAPs in intestinal homeostasis and liver disease. These findings redefine goblet cells as key immune sentinels in the gut-liver axis and position GAP formation as a therapeutic checkpoint for ALD.
  6. Selective AChR4 Positive Allosteric Modulation (AChR4 PAM), a promising therapy for ALD. Restoring GAP formation with an mAChR4 PAM prevents microbial translocation and ethanol-induced steatohepatitis in both WT and IEC-specific gp130-deficient mice, where disease is worsened.
    Enhancement of GAP formation through IL6ST/gp130 activation, mAChR4 positive allosteric modulation (PAM), or chemogenetic GC-specific mAChR4 activation promotes expansion and function of antigen-presenting cells (APCs), strengthens gut barrier function, and prevents ethanol-increased mucosal bacteria and translocation through the GAP-APCs-ILC3-IL-22-REG3B/G axis, and Treg-mediated responses. Figure created with a license from BioRender. Figure from Llorente et al., Nature, 2025
  7. Clinical Potential and Future Directions: Dual Relevance for ALD and AUD
    Previous studies have shown that mAChR4 is downregulated in the putamen, a brain region of the dorsal striatum. Pharmacological allosteric modulation of the mAChR4 pathway reduces ethanol and cocaine seeking and consumption in rodents, while mAChR4 deficiency increases drug self-administration. This positions mAChR4 as a promising dual therapeutic target with potential to simultaneously prevent ALD and AUD. Notably, several mAChR4 agonists are in clinical trials for schizophrenia. Our study is the first to link mAChR4 pathway agonism with protection against ALD, highlighting the opportunity to repurpose these agents to address both AUD and ALD—two critical, unmet global health challenges.

 

Please sign in or register for FREE

If you are a registered user on Research Communities by Springer Nature, please sign in

Follow the Topic

Biomedical Research
Life Sciences > Health Sciences > Biomedical Research
Immunology
Life Sciences > Biological Sciences > Immunology
Microbiota
Life Sciences > Biological Sciences > Anatomy > Gastrointestinal System > Microbiota
Substance Abuse Disorder
Humanities and Social Sciences > Behavioral Sciences and Psychology > Clinical Psychology > Mental Disorder > Substance Abuse Disorder
Liver Diseases
Life Sciences > Health Sciences > Clinical Medicine > Diseases > Gastrointestinal Diseases > Liver Diseases
Gastroenterology
Life Sciences > Health Sciences > Clinical Medicine > Gastroenterology
  • Nature Nature

    A weekly international journal publishing the finest peer-reviewed research in all fields of science and technology on the basis of its originality, importance, interdisciplinary interest, timeliness, accessibility, elegance and surprising conclusions.

Ask the Editor - Immunology, Pathogenesis, Inflammation and Innate Immunity

Got a question for the editor about the complement system in health and disease? Ask it here!

Continue reading announcement