Behind the Paper: Exploring the neuroprotective potential of Nrf2-pathway activators against annonacin toxicity

The increasing prevalence of neurodegenerative diseases pressure us to find efficient therapies, to slow down diseases progression and improve life quality. Here, we investigate the neuroprotective potential of mechanistically diverse Nrf2-activators, a gatekeeper against oxidative stress.

Published in Neuroscience

Behind the Paper: Exploring the neuroprotective potential of Nrf2-pathway activators against annonacin toxicity
Like

Share this post

Choose a social network to share with, or copy the URL to share elsewhere

This is a representation of how your post may appear on social media. The actual post will vary between social networks

Introduction

With the increase of life expectancy, neurodegenerative diseases like Alzheimer’s disease ─ which cause a progressive loss of neurons ─ are rising [1]. Our laboratory has been dedicated to understand the processes that contribute to the develop of tauopathies, a group of neurodegenerative diseases where protein tau is involved.

Neurons are responsible for transmitting and processing complex messages throughout the body. This depends on the neuronal polarity (i.e. the neuron’s shape) and on the accurate transport of a diversity of components between different locations inside the cell [2]. Tau is a protein crucial to maintain this “cellular skeleton” and complex “railway system”, ensuring a healthy neuronal function. In tauopathies, tau loses its normal function and the “cellular skeleton” breaks down. As consequence, neurons lose their ability to produce energy and become subjected to increased levels of stress, ultimately leading to neuronal loss [3].

Our aims

Activation of the Nrf2 ─ a protein crucial for the cellular defense ─ has shown good results in improving locomotive and cognitive abilities in mice with tau pathology [4]. This protein regulates cellular processes that protect the cell against the oxidative stress and regulates the cellular energetic metabolism by controlling the expression of specific genes [5]. Importantly, Nrf2 can be activated through different mechanisms, such as 1) releasing it from its repressor, allowing Nrf2 to travel to its site of action, 2) by facilitating Nrf2 to access and regulate its target-genes and 3) by prolonging the localization of Nrf2 at its site of action, 4) or avoiding Nrf2 degradation (Fig. 1).

Nrf2 activation by different mechanisms
Fig. 1. Illustration of different strategies for Nrf2 activation.

So far, the outcome of Nrf2 activation through different mechanisms have not been compared. In our recent study, we compared different mechanisms of Nrf2 activation and explored if they result in similar or different levels of neuronal protection against tau dysfunction and energetic impairment.

 

Our findings

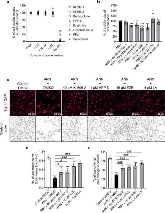
In our study, we observed that different Nrf2-activators led to different protective outcomes. Curiously, we observed no correlation between improving the energy production and preventing neuronal loss. In fact, the compounds that most avoided the loss of neurons, slightly worsened the energetic metabolism. Surprisingly, for the first time, we found evidences that Ezetimibe – a medicine already used for the treatment of high cholesterol – influences the production of tau protein, which is known to be dysregulated in tauopathies. This exciting finding may help us to understand if altering tau’s production is a good therapeutical strategy.  

 

Conclusions and future perspectives

Overall, our study suggests that Nrf2-activators reduce the oxidative stress and revert some of the tau’s changes commonly observed in tauopathies, and known for impairing the normal neuronal function and causing neuronal loss. However, the effects of Nrf2 activation may depend on how the activation occurs, i.e., its precise mechanism (Fig. 2). We will need to progress with our research to understand the full complexity of this central player of our cellular defense mechanism, in order to use this knowledge to develop new therapeutical strategies for tauopathies and eventually other neurodegenerative diseases.

 

Effects of Nrf2 activators
Fig. 2. Summary of the different cellular effects resultant from different Nrf2-activators

References

[1] World Health Organization. Global status report on the public health response to dementia. 2021.

[2] Nirschl, J., Ghiretti, A., Holzbaur, E. The impact of cytoskeletal organization on the local regulation of neuronal transport. Nat Rev Neurosci. 2017; 18. https://doi.org/10.1038/nrn.2017.100

[3] Grimm A, Eckert A. Brain aging and neurodegeneration: from a mitochondrial point of view. J Neurochem. 2017;143(4):418-31.

[4] Suzen S, Tucci P, Profumo E, Buttari B, Saso L. A Pivotal Role of Nrf2 in Neurodegenerative Disorders: A New Way for Therapeutic Strategies. Pharmaceuticals (Basel). 2022;15(6).

[5] Hayes JD, Dinkova-Kostova AT. The Nrf2 regulatory network provides an interface between redox and intermediary metabolism. Trends Biochem Sci. 2014;39(4):199-218.

Please sign in or register for FREE

If you are a registered user on Research Communities by Springer Nature, please sign in

Follow the Topic

Neurodegenerative diseases
Life Sciences > Biological Sciences > Neuroscience > Neurological Disorders > Neurodegenerative diseases
Neuropharmacology
Life Sciences > Biological Sciences > Neuroscience > Neuropharmacology

Related Collections

With Collections, you can get published faster and increase your visibility.

Computational biology and mathematical modelling of biological systems

This Collection is focused on hybrid biological models, bioinformatics, and epidemiological models. It maximizes reader understanding of control, optimization, and applications of complex biological systems using neural networks, machine learning, and mathematical modelling.

Publishing Model: Open Access

Deadline: Jul 18, 2026

Water pollution and advanced treatment processes

In this cross-journal Collection we highlight studies that investigate the advanced treatment technologies for contaminants removal from water and wastewater.

Publishing Model: Hybrid

Deadline: May 31, 2026