Evaluating the Impact of Contrast Agents on the Mechanics of the Tendon-Bone Interface

A pioneering look into how different staining agents affect both structure and mechanics at the tendon-bone interface. This study reveals that no contrast agent is without consequence, but Iodine in DMEM strikes a promising balance. A must-read for biomechanics and imaging researchers!
Evaluating the Impact of Contrast Agents on the Mechanics of the Tendon-Bone Interface
Like

Share this post

Choose a social network to share with, or copy the URL to share elsewhere

This is a representation of how your post may appear on social media. The actual post will vary between social networks

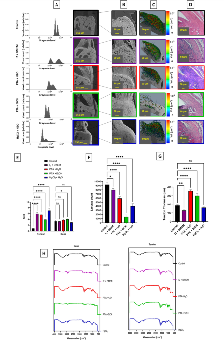
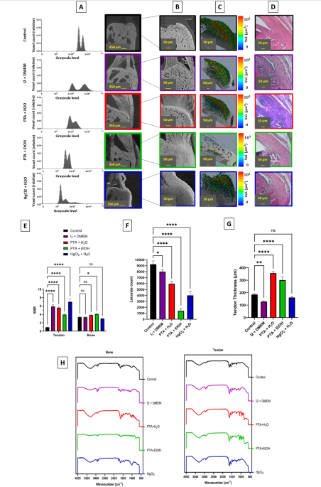
We often use contrast-enhanced micro-CT imaging to peer inside biological tissues like the tendon-to-bone interface, leveraging agents such as iodine, PTA, or mercury chloride to improve visibility. But we realized that we knew little about how these contrast agents might be altering the tissue itself, aspects like thickness, mechanical properties, and critical microstructures were overlooked.

Could these agents be reshaping the very structures we hoped to observe? We aimed to systematically assess how four commonly-used staining solutions (Iodine in DMEM, PTA in water, PTA in ethanol, and HgCl₂ in water) affect not only image quality but also the micro- and nano-mechanical integrity of the murine Achilles tendon-to-calcaneus interface. We combined high-resolution in situ micro-CT, digital volume correlation, nanoindentation, and structural analysis to gain a comprehensive view

Key Findings: All contrast agents significantly altered mechanical behaviour and structural features of the enthesis. No contrast agent perfectly preserved both tissue structure and mechanical integrity. Among the four Iodine in DMEM offered the best compromise between clear visualization and preservation of mechanical properties.

"Why it matters"

With structural-function relationships at the heart of biomechanics, understanding how imaging preparations skew observations is vital. Researchers relying on contrast-enhanced imaging for strain analysis, tissue modelling, or mechanobiology must know the trade-offs. Our work makes clear which agents preserve fidelity, and which introduce bias.

The research underscores the need for methodological rigor and critical evaluation of sample preparation protocols in biomechanical imaging. We hope this study inspires the development of improved staining protocols and agents that enhance visibility while minimally altering tissue microarchitecture.

Please sign in or register for FREE

If you are a registered user on Research Communities by Springer Nature, please sign in

Follow the Topic

Imaging Techniques
Physical Sciences > Materials Science > Materials Characterization Technique > Imaging Techniques
Bone Quality and Biomechanics
Life Sciences > Biological Sciences > Physiology > Bone Physiology > Bone Quality and Biomechanics
Mechanics of Solid and Soft Tissue
Technology and Engineering > Biological and Physical Engineering > Biomedical Engineering and Bioengineering > Biomechanical Analysis and Modeling > Mechanics of Solid and Soft Tissue

Related Collections

With Collections, you can get published faster and increase your visibility.

Advances in neurodegenerative diseases

This Collection aims to bring together research from various domains related to neurodegenerative conditions, encompassing novel insights into disease pathophysiology, diagnostics, therapeutic developments, and care strategies. We welcome the submission of all papers relevant to advances in neurodegenerative disease.

Publishing Model: Hybrid

Deadline: Jun 30, 2026

AI for clinical decision-making

This Collection is dedicated to showcasing original research that advances multimodal learning frameworks capable of integrating diverse data sources—such as imaging, clinical text, laboratory results, and genomics—into cohesive and clinically useful predictive tools.

Publishing Model: Open Access

Deadline: Jun 23, 2026