Pan-Cancer Analysis of PTPN6: Prognostic Significance and Functional Implications in Tumor Progression

Cancer remains a leading cause of death globally, driven by complex genetic and molecular alterations. PTPN6, a key regulator of immune response and cell signaling, has shown potential in specific cancers, but its role across multiple cancer types, particularly solid tumors, remains underexplored.

Published in Cancer and Biomedical Research

Pan-Cancer Analysis of PTPN6: Prognostic Significance and Functional Implications in Tumor Progression
Like

Share this post

Choose a social network to share with, or copy the URL to share elsewhere

This is a representation of how your post may appear on social media. The actual post will vary between social networks

Explore the Research

SpringerLink
SpringerLink SpringerLink

Pan-cancer analysis of PTPN6: prognostic significance and functional implications in tumor progression - Discover Oncology

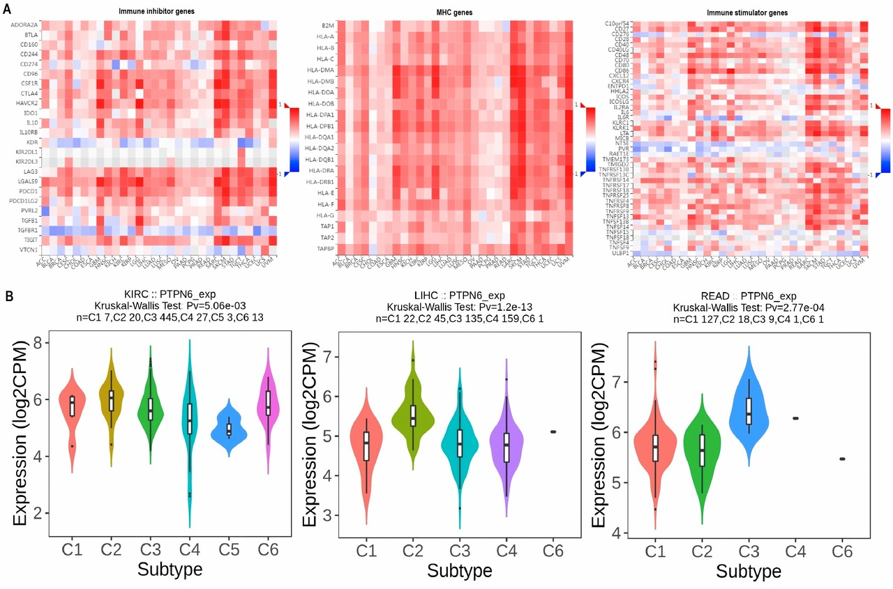
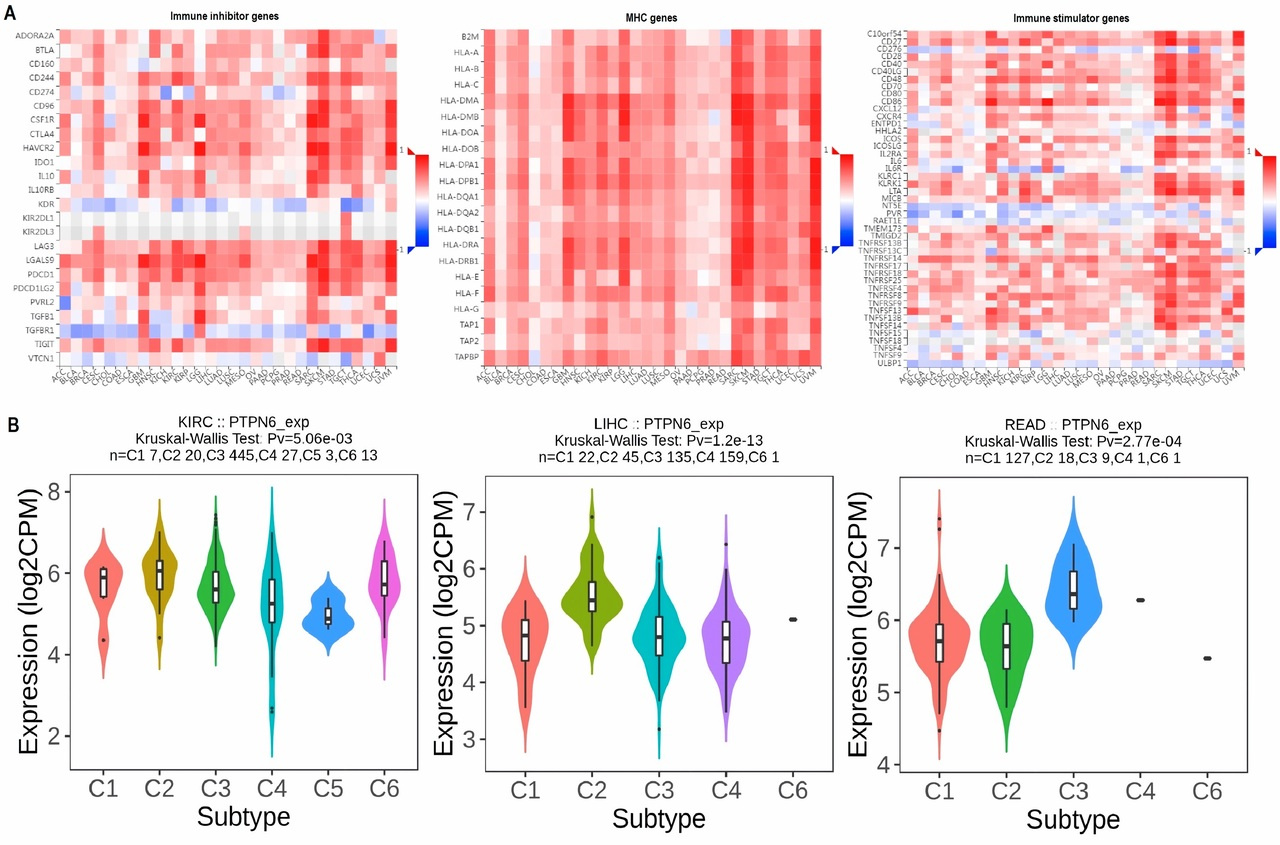
Background Cancer remains a leading cause of mortality worldwide, characterized by complex genetic and molecular alterations. The Protein Tyrosine Phosphatase Non-Receptor Type 6 (PTPN6), also known as SHP-1, plays a critical role in regulating immune responses and cellular signaling pathways, with emerging evidence suggesting its involvement in cancer progression. Previous studies have linked aberrant PTPN6 expression to tumorigenesis in specific cancers, such as lymphoma and leukemia, where it acts as a tumor suppressor. However, the comprehensive role of PTPN6 across pan-cancer, particularly its prognostic significance and molecular functions, has not been fully elucidated. Methodology This study aimed to provide a pan-cancer analysis of PTPN6, utilizing data from multiple public databases with molecular in vitro experiments. Results Our findings showed notable differences in PTPN6 expression among different cancer types. Prognostic analyses indicated that higher PTPN6 expression is associated with poorer overall survival in with notable upregulation in kidney renal clear cell carcinoma (KIRC), liver hepatocellular carcinoma (LIHC), and rectum adenocarcinoma (READ). Further, promoter methylation and mutation analyses highlighted alterations in PTPN6 expression across different cancer stages, with a particular reduction in methylation observed in tumor tissues. Functional assays in cell lines demonstrated that PTPN6 promotes cell proliferation, migration, and colony formation, supporting its role in cancer progression. Conclusion This comprehensive analysis emphasizes the potential of PTPN6 as both a prognostic biomarker and a therapeutic target in cancer. However, further research is required to fully elucidate its role in cancer progression and to assess its clinical applicability.

This paper aimed to address that gap, focusing on PTPN6, a gene known for regulating immune responses and cell signaling, which had already been studied in blood cancers like lymphoma and leukemia. However, its role in other cancer types, especially solid tumors, wasn’t well understood.

The research team, a group of scientists from different countries and fields, wanted to see if PTPN6 could be a common factor across many cancers, offering new ways to diagnose or treat them. While PTPN6 had shown some promise in earlier studies, it hadn't been explored much across a wide range of cancers. So, the team started by analyzing data from several public databases, hoping to get a clearer picture of how PTPN6 behaved across different cancer types. The results were striking. They found that PTPN6 expression was different between cancerous and normal tissues, which made it a potential biomarker. More importantly, they discovered that higher levels of PTPN6 were linked to worse survival outcomes in cancers like kidney renal clear cell carcinoma (KIRC), liver hepatocellular carcinoma (LIHC), and rectum adenocarcinoma (READ).

What the team found next raised more questions. The role of PTPN6 appeared to depend on the context of the cancer. In some cancers, it seemed to act like a tumor suppressor, while in others, it might be contributing to tumor growth. It was clear that the relationship between PTPN6 and cancer wasn’t simple. Further analysis showed that changes in PTPN6 expression were tied to DNA methylation changes, hinting that there was more to its regulation than previously thought. The team also ran functional tests on cancer cell lines. When they manipulated PTPN6 levels in the lab, the cells changed their behavior, growing and migrating more quickly, which are key traits in cancer progression.

The researchers also looked at the mutations in PTPN6 across different cancers. While mutations were rare, the upregulation of PTPN6 in certain cancers seemed to be a consistent feature. This led the team to ask whether the gene’s expression was causing cancer progression, or if it was part of a broader mechanism affecting the tumor’s environment.

At this point, the team felt confident that PTPN6 was a promising biomarker and a potential target for treatment. They knew that their results could be used to develop more precise cancer therapies, especially for cancers where PTPN6 was overexpressed. While the findings showed that PTPN6 might be important for prognosis, the exact way it contributes to cancer progression still needed further research.

Despite the complexity of the project and the technical challenges, the team was motivated by the potential impact of their work. They knew that their study could lead to a better understanding of how cancer behaves at the molecular level and, ultimately, help improve treatment options for patients. Looking back, they were proud of how their collaboration led to this paper, which could now serve as a foundation for future studies. Though the journey to fully understanding PTPN6’s role in cancer is far from over, the team had made an important contribution to cancer research, and they hoped that their findings would guide the way for new, targeted therapies.

Please sign in or register for FREE

If you are a registered user on Research Communities by Springer Nature, please sign in

Follow the Topic

Biomedical Research
Life Sciences > Health Sciences > Biomedical Research
Cancer Biology
Life Sciences > Biological Sciences > Cancer Biology
  • Discover Oncology Discover Oncology

    This is a fully open access general oncology journal that aims to provide a unified forum for researchers and clinicians. The journal spans from basic and translational science, to preclinical, clinical, and epidemiology, and welcomes content that interfaces at all levels of cancer research.

Related Collections

With Collections, you can get published faster and increase your visibility.

Immune Checkpoint Inhibitors in Cancer: Mechanisms, Clinical Applications, and Future Directions

Immune checkpoint inhibitors (ICIs) have revolutionized cancer treatment by harnessing the body's immune system to target and eliminate tumor cells. These inhibitors, which include antibodies targeting CTLA-4, PD-1, and PD-L1, have shown remarkable efficacy in various cancer types, leading to durable responses and prolonged survival in patients who had limited treatment options. The success of ICIs in oncology has sparked a surge in research focused on understanding their mechanisms of action, identifying biomarkers for response, managing immune-related adverse events, and expanding their application to a broader range of malignancies.

However, despite the transformative impact of ICIs, many challenges remain. The majority of patients do not achieve complete responses, resistance to therapy is common, and the long-term effects of immune modulation are not fully understood. Ongoing research is crucial to optimize the use of ICIs, overcome resistance, and develop combination therapies that can enhance their efficacy.

This Collection aims to compile cutting-edge research and reviews on immune checkpoint inhibitors in cancer, encompassing a wide range of topics that reflect the current state and future directions of this rapidly evolving field. The issue will include but is not limited to the following themes:

Mechanisms of Action: Exploration of how ICIs modulate immune responses against cancer, including molecular and cellular mechanisms.

Clinical Applications: Studies on the efficacy and safety of ICIs in various cancer types, including ongoing clinical trials and real-world evidence.

Biomarkers of Response and Resistance: Research on predictive biomarkers for ICI efficacy, including genetic, proteomic, and immunological factors.

Combination Therapies: Investigations into the synergistic effects of ICIs with other treatment modalities, such as chemotherapy, radiation, targeted therapy, and other immunotherapies.

Management of Immune-Related Adverse Events (irAEs): Studies focusing on the identification, prevention, and management of irAEs associated with ICIs.

Emerging Targets and Future Directions: Reviews and original research on novel immune checkpoint targets beyond PD-1/PD-L1 and CTLA-4, and innovative therapeutic strategies in development.

Ethical, legal, and regulatory challenges arising from the ever-growing implementation of highly innovative techniques, and how to best meet such challenges in order to ensure equitable, patient-centered access to the most effective personalized/precision medicine-based diagnostics/therapeutics approaches as they become available.

We believe that this Collection will not only provide valuable insights into the current challenges and opportunities associated with ICIs but also serve as a comprehensive resource for researchers and healthcare professionals dedicated to improving cancer outcomes.

Keywords: immune checkpoint inhibitors, cancer treatment, biomarkers, immune-related adverse events, immune checkpoint targets

Publishing Model: Open Access

Deadline: Dec 31, 2025

Computational and Analytical Methods for Multi-omics Approaches in Cancer Research

Exploring the molecular mechanisms, clinical outcomes, and their interplay is crucial for cancer research. Several recent research works have highlighted the importance of understanding inter- and intra- relationship among molecular mechanisms assayed at several layers of biological process, e.g. genomic, transcriptomic, proteomic, metabolomic, and microbiomics. Advanced analytical methods are needed to better understand the crosstalk signals among the biological processes and to discover molecular markers for future therapeutic targeting. Understanding of such molecular processes and clinical outcomes will provide a more holistic approach to investigating cancer biology and therapeutics. Overall purpose of this collection is to provide a platform for discussion on emerging analytical methodologies for studying tumor heterogeneity, diversity, progression, and treatment response with a focus on advancing our knowledge of the complex disease better.

Considering the recent advances in statistical, bioinformatics, and machine learning approaches in cancer research, we propose a collection of the topics aiming to facilitate interdisciplinary dialogue and collaboration among researchers working in quantitative and clinical aspects of cancer biology and therapeutics. Authors are encouraged to submit articles that investigate the molecular mechanisms underlying the disease heterogeneity and progression, as well as studies that explore the potential therapeutic strategies targeting these interactions. We welcome submission of original research articles addressing the following themes but not limited to: (1) new analytic methods covering both traditional statistical, bioinformatics, and advanced machine learning methods, (2) review of the literature and perspectives, (3) tutorial on any recently developed analytical methods, (4) imaging and artificial intelligence analysis methods, etc. Submission of the articles from all types of cancer research using any type of quantitative analysis methods is welcome.

Keywords: tumor heterogeneity, statistical methods, bioinformatics, machine learning, cancer biology

Publishing Model: Open Access

Deadline: Jan 17, 2026