Perturbation of the Silent Architects of Chemoresistance: The Epigenetic Dance of MYCNOS in Small Cell Lung Cancer

Perturbation of the Silent Architects of Chemoresistance: The Epigenetic Dance of MYCNOS in Small Cell Lung Cancer
Like

Share this post

Choose a social network to share with, or copy the URL to share elsewhere

This is a representation of how your post may appear on social media. The actual post will vary between social networks

Hello everyone!

Today, I’m excited to share with you the latest findings from our research group, focusing on the molecular mechanisms of chemotherapy resistance in small cell lung cancer (SCLC) and potential new therapeutic targets.

As many of you know, despite advancements in cancer treatment, SCLC remains a major challenge due to its aggressive nature and, most importantly, the development of resistance to chemotherapy. In our research, we aimed to explore why this resistance happens and how we might overcome it.

Overview of SCLC

SCLC is a highly aggressive and fast-growing neuroendocrine tumor, making up about 15% of all lung cancer cases. At the early stages, patients typically respond well to chemotherapy, and tumors shrink rapidly. However, after repeated treatments, most patients eventually develop resistance to these drugs, leading to tumor recurrence and metastasis. This is the main reason why long-term survival rates for SCLC remain low. So, understanding and tackling this chemotherapy resistance is key to improving patient outcomes.

Key Findings from Our Study

  1. Uncovering the Molecular Mechanism Behind Chemoresistance

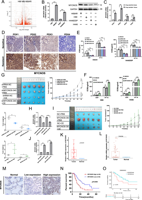
We identified a gene called MYCNOS, which was highly expressed in the chemoresistant SCLC cells. Now, MYCNOS is actually an antisense transcript of another well-known gene, MYCN, which plays a big role in cancer development. What’s interesting is that MYCNOS helps to boost the expression of MYCN, which in turn promotes cancer cell survival and resistance to chemotherapy drugs.

Through further experiments, we confirmed that when we knocked down MYCNOS, meaning we reduced its expression, the resistant cells became more sensitive to chemotherapy drugs like cisplatin (DDP) and etoposide (VP16). On the flip side, when we overexpressed MYCNOS, the cells became even more resistant. This clearly shows that MYCNOS is a major player in driving chemotherapy resistance.

But MYCNOS does more than just regulate MYCN. We discovered that it also interacts with the Notch signaling pathway, which is crucial for cell proliferation and survival. MYCNOS activates a key gene in this pathway called HES1, which further enhances the survival of cancer cells and contributes to their resistance to chemotherapy.

  1. The Discovery of the MYCNOS Super-Enhancer (MYCNOS-SE)

Now, a big part of our study focused on understanding how MYCNOS itself is regulated. This is where super-enhancers (SE) come into play. Super-enhancers are powerful regions of the genome that control the expression of important genes, often in cancer cells. We used a technique called H3K27ac ChIP-seq to identify a super-enhancer associated with MYCNOS, which we named MYCNOS-SE.

This super-enhancer recruits two important transcription factors, CTCF and KLF15, which bind to the MYCNOS promoter and super-enhancer regions, boosting MYCNOS expression. When we deleted this super-enhancer, MYCNOS expression dropped significantly, and, most importantly, the cancer cells became much more sensitive to chemotherapy, showing reduced growth and increased cell death.

One interesting thing we found was that MYCNOS-SE seems to be specific to SCLC. When we compared this region to other cancer cell types, we didn’t see the same activity, suggesting that MYCNOS-SE could be a unique target for tackling chemoresistance in SCLC.

  1. The MYCNOS and MYCN Connection

Next, we looked at how MYCNOS and MYCN interact. It turns out that MYCNOS doesn’t just boost MYCN expression at the RNA level, it also binds directly to the MYCN protein, helping to stabilize and enhance its activity. We saw a strong positive correlation between MYCNOS and MYCN expression in SCLC cells, and they are often co-amplified, meaning they are overexpressed together in these cells.

When we knocked down MYCNOS, MYCN expression also decreased, which led to reduced activity of the Notch signaling pathway, particularly HES1. This confirmed that MYCNOS is a critical regulator of both MYCN and the Notch pathway, helping to drive chemoresistance in SCLC.

  1. MYCNOS as a Predictor for Notch Inhibitors

One of the most promising findings from our study is that MYCNOS could be used as a biomarker to predict the effectiveness of Notch inhibitors. In our experiments, we used a Notch inhibitor called IMR-1 to treat SCLC cells. Cells with high MYCNOS expression were much more sensitive to IMR-1, while cells with low MYCNOS or no MYCN didn’t respond as well. This suggests that MYCNOS might be a better predictor of how well a patient will respond to Notch inhibitors than MYCN itself.

We also tested this in mouse models of SCLC, and the results were consistent. In tumors with high MYCNOS expression, Notch inhibitors significantly reduced tumor growth, while in low MYCNOS tumors, the effect was much weaker. This could lead to a new treatment strategy where we test for MYCNOS levels in patients before deciding whether to use Notch inhibitors, allowing for more personalized and effective treatments.

  1. The Significance of Our Research and Future Directions

So, what does this all mean for the future of SCLC treatment? Well, first and foremost, our study highlights the importance of MYCNOS as a key player in chemotherapy resistance. By targeting MYCNOS or its super-enhancer, we could develop new therapies that make resistant SCLC cells more vulnerable to chemotherapy.

From a clinical perspective, MYCNOS could serve as a biomarker to help oncologists predict how a patient will respond to chemotherapy or Notch inhibitors. This kind of personalized medicine approach could help doctors tailor treatments to each patient’s unique cancer profile, improving outcomes.

Moreover, the MYCNOS super-enhancer (MYCNOS-SE) offers an exciting new target for drug development. If we can create drugs that specifically inhibit this super-enhancer, we might be able to block MYCNOS expression and reverse chemotherapy resistance. This could be a game-changer for patients with chemoresistant SCLC.

In conclusion, our research provides new insights into the molecular mechanisms of chemotherapy resistance in SCLC and suggests promising new targets for treatment. We hope that this work will pave the way for better therapeutic strategies and improve the prognosis for patients with this aggressive cancer.

Thank you all for your attention! I’d be happy to take any questions you may have.

Please sign in or register for FREE

If you are a registered user on Research Communities by Springer Nature, please sign in

Follow the Topic

Cancer Biology
Life Sciences > Biological Sciences > Cancer Biology
Small-cell Lung Cancer
Life Sciences > Health Sciences > Clinical Medicine > Diseases > Cancers > Lung Cancer > Small-cell Lung Cancer