Reliable findings are usually revealed using appropriate cell and animal models
Published in Cancer
Cell Model: We are three-dimensional, so are the cell models
Formation of Inclusion cyst and tumor migration were two main focuses in our study. In the human body, cysts and tumors are three-dimensional and constantly surrounded by extracellular matrix which largely affects the behaviors of the cells within. Growing in traditional 2D monolayer cell culture, cells attached to the plastic plane with high stiffness. In there, forced apical-basal polarity was established while spreading and migration is only allowed in the x-y plane. Therefore, cells will not interact with each other for cyst formation and migration and their migration mode is also different from what is actually happening in vivo. In our study, the cells were grown in 3D culture systems, where cells interact with each other and the extracellular matrix in 360-degree. Cell adhesion and migration mimic in vivo cell behaviors. Therefore, molecular pathways deduced from the 3D models are more reliable and valuable than those from 2D culture for further research.
Animal Model: An animal other than Mouse
The most common animal model for research is the rodent. However, the rodent was not used in our study for verification of molecular changes discovered in our 3D culture model as rodents do not develop ovarian cancer naturally, hence, not aligning with the incessant ovulation hypothesis we were working on. At the time we were struggling where to find a suitable animal model, luckily, we met Prof. DB Hales and Prof. KH Hales from Southern Illinois University at a conference held by Marsha Rivkin Center for Ovarian Cancer. From there, we started collaboration. Prof. DB Hales and KH Hales have extensive experience in the laying hen model which is indeed an ideal animal model for our study. The relationship between ovulation frequency and ovarian cancer is observed in the laying hen, the only non-primate animal that develops spontaneous ovarian adenocarcinoma in nature [1]. Inclusion cysts and tumors expressing epithelial markers were found in the ovaries of egg-laying hens, and tumor dissemination is similar to that in women [2]. When ovulation was arrested in hens, the incidence of ovarian cancer was significantly lower [3, 4]. We obtained ovarian tissue of the laying hen from Prof. Hales and successfully verified the molecular changes observed in 3D culture model by in-situ hybridization and immunohistochemistry.
The Findings: The Bio-molecular mechanisms of ovarian cyst formation and tumor cells migration
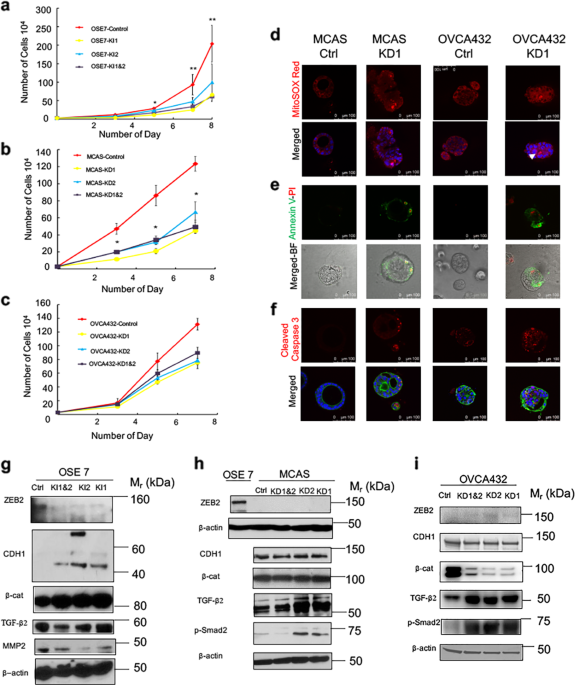
MicroRNA-200 (miR-200) family is highly expressed in ovarian cancer. Herewith we show that ovarian surface epithelial (OSE) cells with ectopic miR-200 expression formed stabilized cysts in 3D organotypic culture with E-cadherin fragment expression and steroid hormone pathway activation, whereas ovarian cancer 3D cultures with miR-200 knockdown showed elevated TGF-beta expression, mitotic spindle disorientation, increased lumenization, disruption of ROCK-mediated myosin II phosphorylation and SRC signaling, which led to histotype-dependent loss of collective movement in tumor spread. Gene expression profiling revealed that epithelial-mesenchymal transition and hypoxia were the top enriched gene sets regulated by miR-200 in both OSE and ovarian cancer cells. As miR-200 is also essential for ovulation, our results of estrogen pathway activation in miR-200-expressing OSE cells add another intriguing link between incessant ovulation and ovarian carcinogenesis. The figure shows the summary of the results.

The original paper:
https://www.nature.com/article...
References:
1. Johnson PA, Giles JR. The hen as a model of ovarian cancer. Nat Rev Cancer
549 2013; 13: 432-436.
2. Ansenberger K, Zhuge Y, Lagman JA, Richards C, Barua A, Bahr JM et al. E-cadherin expression in ovarian cancer in the laying hen, Gallus domesticus, compared to human ovarian cancer. Gynecol Oncol 2009; 113: 362-369.
3. Barnes MN, Berry WD, Straughn JM, Kirby TO, Leath CA, Huh WK et al. A pilot study of ovarian cancer chemoprevention using medroxyprogesterone acetate in an avian model of spontaneous ovarian carcinogenesis. Gynecol Oncol 2002; 87: 57-63.
4. Giles JR, Elkin RG, Trevino LS, Urick ME, Ramachandran R, Johnson PA. The restricted ovulatory chicken: a unique animal model for investigating the etiology of ovarian cancer. Int J Gynecol Cancer 2010; 20: 738-744.
Follow the Topic
-
Oncogene
This journal aims to make substantial advances in our knowledge of processes that contribute to cancer by publishing outstanding research.
Please sign in or register for FREE
If you are a registered user on Research Communities by Springer Nature, please sign in